A $20 (or less!) DIY regulator, and other issues
Forum rules
If you need help logging in, or have question about how something works, use the Support forum located here Support Forum
Complete set of Forum Rules Forum Rules
If you need help logging in, or have question about how something works, use the Support forum located here Support Forum
Complete set of Forum Rules Forum Rules
-
TonyB
- Posts: 663
- Joined: Fri Jan 04, 2019 11:15 am
- First Name: Tony
- Last Name: Bowker
- * REQUIRED* Type and Year of Model Ts owned: 1914 touring
- Location: La Mesa, CA
- MTFCA Life Member: YES
- Board Member Since: 2005
Re: A $20 (or less!) DIY regulator, and other issues
I plan to build a prototype board and then try and fit a second in the existing housing. I’m planning on buying three set of components from Newark. All will be mounted on the predrilled 0.1” spacing prototype boards.
Initially I’ll test it on my generator stand and the 6 volt battery from the Coupe. Hopefully I’ll report my progress (or lack of it) in a couple of weeks.
Initially I’ll test it on my generator stand and the 6 volt battery from the Coupe. Hopefully I’ll report my progress (or lack of it) in a couple of weeks.
Tony Bowker
La Mesa, California
1914 Touring, 1915 Speedster, 1924 Coupe.
La Mesa, California
1914 Touring, 1915 Speedster, 1924 Coupe.
-
Luke
Topic author - Posts: 617
- Joined: Fri Dec 13, 2019 1:04 am
- First Name: Luke
- Last Name: P
- * REQUIRED* Type and Year of Model Ts owned: 1926
- Location: New Zealand
Re: A $20 (or less!) DIY regulator, and other issues
Tony,
Thank you, it'll be good to hear how you get on.
Not sure which of the two cct's you're going to build but John and I have been discussing the issues he's experienced with the 494 as it is in the car. More input on that will be very welcome.
Luke.
Thank you, it'll be good to hear how you get on.
Not sure which of the two cct's you're going to build but John and I have been discussing the issues he's experienced with the 494 as it is in the car. More input on that will be very welcome.
Luke.
-
TonyB
- Posts: 663
- Joined: Fri Jan 04, 2019 11:15 am
- First Name: Tony
- Last Name: Bowker
- * REQUIRED* Type and Year of Model Ts owned: 1914 touring
- Location: La Mesa, CA
- MTFCA Life Member: YES
- Board Member Since: 2005
Re: A $20 (or less!) DIY regulator, and other issues
Luke
I thought I had previously expressed a preference to the 393 design. While not as elegant as the 494 design, I think the logic and flip-flops in the latter wil be more effected by spurious noise inherent in the Model T electrical system. So 393 it is.
I thought I had previously expressed a preference to the 393 design. While not as elegant as the 494 design, I think the logic and flip-flops in the latter wil be more effected by spurious noise inherent in the Model T electrical system. So 393 it is.
Tony Bowker
La Mesa, California
1914 Touring, 1915 Speedster, 1924 Coupe.
La Mesa, California
1914 Touring, 1915 Speedster, 1924 Coupe.
-
TonyB
- Posts: 663
- Joined: Fri Jan 04, 2019 11:15 am
- First Name: Tony
- Last Name: Bowker
- * REQUIRED* Type and Year of Model Ts owned: 1914 touring
- Location: La Mesa, CA
- MTFCA Life Member: YES
- Board Member Since: 2005
Re: A $20 (or less!) DIY regulator, and other issues
I have ordered the necessary parts from Newark.
Funny but the parts for one device will cost less than the shipping.
If we do a pcb and make them available to club members, it might be a good idea to supply the parts as well. As long as there are not too many orders, say less than 50-100 then one volunteer could handle all the parts including the pcb without too much effort. I’m sure a small handling charge can be included to cover incidental expenses. This could well be covered by the reduction in price of parts as the volume is increased.
Funny but the parts for one device will cost less than the shipping.
If we do a pcb and make them available to club members, it might be a good idea to supply the parts as well. As long as there are not too many orders, say less than 50-100 then one volunteer could handle all the parts including the pcb without too much effort. I’m sure a small handling charge can be included to cover incidental expenses. This could well be covered by the reduction in price of parts as the volume is increased.
Tony Bowker
La Mesa, California
1914 Touring, 1915 Speedster, 1924 Coupe.
La Mesa, California
1914 Touring, 1915 Speedster, 1924 Coupe.
-
Luke
Topic author - Posts: 617
- Joined: Fri Dec 13, 2019 1:04 am
- First Name: Luke
- Last Name: P
- * REQUIRED* Type and Year of Model Ts owned: 1926
- Location: New Zealand
Re: A $20 (or less!) DIY regulator, and other issues
Tony,
The 393 has proved fairly stable for JohnH in his car, hopefully it'll work well for you.
There's been a general understanding that some shops will take a PCB design and a few dollars and send you back a completely populated board, and that this might be the best way to go for those that don't want to make their own from scratch. However we've not really got to the point of determining a PCB layout, let alone any advice on how to get one made as yet.
At this point the PWM cct does seem problematic in the car. JohnH has been having a lot of trouble with a random VLF oscillation/pulse, and while it may be that the 393 is ultimately the 'chosen' design, there are some good reasons to use a dedicated IC such as the 494. Because of those reasons, and that it'd also be good to have a choice, we'd like to pursue the 494 idea for a little further.
Given the issues John's been having with the 494 I'm hopeful that someone else is able to assist by building one up and trialling in their car as well. I think John Housego was going to try that, with luck we'll have a report from him at some point.
Luke.
The 393 has proved fairly stable for JohnH in his car, hopefully it'll work well for you.
There's been a general understanding that some shops will take a PCB design and a few dollars and send you back a completely populated board, and that this might be the best way to go for those that don't want to make their own from scratch. However we've not really got to the point of determining a PCB layout, let alone any advice on how to get one made as yet.
At this point the PWM cct does seem problematic in the car. JohnH has been having a lot of trouble with a random VLF oscillation/pulse, and while it may be that the 393 is ultimately the 'chosen' design, there are some good reasons to use a dedicated IC such as the 494. Because of those reasons, and that it'd also be good to have a choice, we'd like to pursue the 494 idea for a little further.
Given the issues John's been having with the 494 I'm hopeful that someone else is able to assist by building one up and trialling in their car as well. I think John Housego was going to try that, with luck we'll have a report from him at some point.
Luke.
-
Tlitwin
- Posts: 84
- Joined: Fri Jan 18, 2019 3:29 pm
- First Name: Tom
- Last Name: Litwin
- * REQUIRED* Type and Year of Model Ts owned: 1926 touring
- Location: Oregon
Re: A $20 (or less!) DIY regulator, and other issues
What do you think about this design it seems simpler to me. Sorry for the blurry picture.
Tom
Tom
-
JohnH
- Posts: 374
- Joined: Sun Jan 06, 2019 6:57 pm
- First Name: John
- Last Name: Hunter
- * REQUIRED* Type and Year of Model Ts owned: 1926 Geelong Tourer
- Location: Blue Mountains, Australia
- Board Member Since: 2002
- Contact:
Re: A $20 (or less!) DIY regulator, and other issues
Very interesting. I've been working on something similar, using a programmable unijunction transistor and LED voltage reference. The simplicity and low component count is very attractive, and while it worked well on the bench, in car was a different story. It's easy to get a regulator working on the bench, but the generator has some peculiar characteristics that have been causing no end of trouble with the PWM circuits. The comparator circuit is far less critical because of its very low switching speed.
As it happens, I've only just got the TL494 working without instability in the car today. It needs a bit more work before I go driving with it, and then I'll have another look at the PUT circuit, and investigate your TL431 circuit.
-
TonyB
- Posts: 663
- Joined: Fri Jan 04, 2019 11:15 am
- First Name: Tony
- Last Name: Bowker
- * REQUIRED* Type and Year of Model Ts owned: 1914 touring
- Location: La Mesa, CA
- MTFCA Life Member: YES
- Board Member Since: 2005
Re: A $20 (or less!) DIY regulator, and other issues
All the components have arrived for the testing of the 393 circuit. Well most as I forgot to order the 15 volt zener.
Below is a photo of the breadboard, I think it will compact down to fit in the Ford cut out housing. The quarter is to give some scale.
Below is a photo of the breadboard, I think it will compact down to fit in the Ford cut out housing. The quarter is to give some scale.
Tony Bowker
La Mesa, California
1914 Touring, 1915 Speedster, 1924 Coupe.
La Mesa, California
1914 Touring, 1915 Speedster, 1924 Coupe.
-
Luke
Topic author - Posts: 617
- Joined: Fri Dec 13, 2019 1:04 am
- First Name: Luke
- Last Name: P
- * REQUIRED* Type and Year of Model Ts owned: 1926
- Location: New Zealand
Re: A $20 (or less!) DIY regulator, and other issues
Tony,
We'll be looking forward to hearing the results of your testing. Not sure what your weather is like but I'm sure JohnH will be keen to have someone else trial his comparator design in their car, he's been doing a fair of hard work road+garage testing in sweltering heat...
John's also going to try the (much modified) 494 design in his car tomorrow, so if that's successful we'll have essentially two tested designs to choose from. Once we've some confirmation of operation from others such as yourself it'll be time to think about PCB layout etc.
Luke.
We'll be looking forward to hearing the results of your testing. Not sure what your weather is like but I'm sure JohnH will be keen to have someone else trial his comparator design in their car, he's been doing a fair of hard work road+garage testing in sweltering heat...
John's also going to try the (much modified) 494 design in his car tomorrow, so if that's successful we'll have essentially two tested designs to choose from. Once we've some confirmation of operation from others such as yourself it'll be time to think about PCB layout etc.
Luke.
-
JohnH
- Posts: 374
- Joined: Sun Jan 06, 2019 6:57 pm
- First Name: John
- Last Name: Hunter
- * REQUIRED* Type and Year of Model Ts owned: 1926 Geelong Tourer
- Location: Blue Mountains, Australia
- Board Member Since: 2002
- Contact:
Re: A $20 (or less!) DIY regulator, and other issues
The TL494 regulator seems to be working well in the car. I had hoped to take it for a drive today, to see how it works under actual driving conditions, but the weather was very poor, and not conducive to taking a camera and oscilloscope for the drive with me. Quite a change from the past week! So, hopefully in a couple of days I'll get that done. The website article is almost finished, but will wait to complete the driving tests before I put that up. A preview of the design being tested is here https://www.youtube.com/watch?v=EC394Kr-R2Y
The biggest challenge with the TL494 was the restricted common mode input voltage, and optimising the gain of the error amplifier.
Tony, your test results of the LM393 circuit will be interesting, and will hopefully confirm that the design can be duplicated. BTW, the 15V zener is not critical; anything from about 9 to 27V should be OK, since it's just to protect the IC and transistors from spikes.
The biggest challenge with the TL494 was the restricted common mode input voltage, and optimising the gain of the error amplifier.
Tony, your test results of the LM393 circuit will be interesting, and will hopefully confirm that the design can be duplicated. BTW, the 15V zener is not critical; anything from about 9 to 27V should be OK, since it's just to protect the IC and transistors from spikes.
-
TonyB
- Posts: 663
- Joined: Fri Jan 04, 2019 11:15 am
- First Name: Tony
- Last Name: Bowker
- * REQUIRED* Type and Year of Model Ts owned: 1914 touring
- Location: La Mesa, CA
- MTFCA Life Member: YES
- Board Member Since: 2005
Re: A $20 (or less!) DIY regulator, and other issues
I applied power today and found my led only has 1.68v rather than the 1.9v on the prototype made by JohnH. I had previously been in contact with John who didn’t know the vendor part number for his led as he acquired them a number of years ago and of course they are unmarked.
I can reduce the 6.8k resistor to make it function but I wonder if this is a good idea if we are looking for a reliable and repeatable design.
I rather think I would prefer a cheap reference diode (LM385-1.2) which has know, stable initial and temperature characteristics. The cost is essentially the same as the led.
Any thoughts?
I can reduce the 6.8k resistor to make it function but I wonder if this is a good idea if we are looking for a reliable and repeatable design.
I rather think I would prefer a cheap reference diode (LM385-1.2) which has know, stable initial and temperature characteristics. The cost is essentially the same as the led.
Any thoughts?
Tony Bowker
La Mesa, California
1914 Touring, 1915 Speedster, 1924 Coupe.
La Mesa, California
1914 Touring, 1915 Speedster, 1924 Coupe.
-
JohnH
- Posts: 374
- Joined: Sun Jan 06, 2019 6:57 pm
- First Name: John
- Last Name: Hunter
- * REQUIRED* Type and Year of Model Ts owned: 1926 Geelong Tourer
- Location: Blue Mountains, Australia
- Board Member Since: 2002
- Contact:
Re: A $20 (or less!) DIY regulator, and other issues
Tony, the LED voltage is not critical in itself. The important thing is that it is constant - which it should be. I found that with each of the LED's I tested, there was only about 6mV variation in forward voltage for the particular LED, over the normal operating range.
As expected, different LED's will have slightly different forward voltages, and for this reason a trimpot must be used to set the voltage.
It is quite in order to alter the 6.8k as you have done, if the LED voltage is such that there's not enough adjustment in the trimpot.
I totally agree, that for a repeatable design, especially if there's any ideas of using precision fixed resistors instead of a trimpot, that a precision voltage reference is preferable. A final version for mass production would undoubtedly be along these lines.
A quick glance at the data inidcates that the LM385 looks ideal for the purpose. Its current drain is in the low microamps which is far less than the TL431, or the existing LED. The choice between the 1.2V and 2.5V version is probably not critical, although I'd probably be inclined to go with 2.5V.
As expected, different LED's will have slightly different forward voltages, and for this reason a trimpot must be used to set the voltage.
It is quite in order to alter the 6.8k as you have done, if the LED voltage is such that there's not enough adjustment in the trimpot.
I totally agree, that for a repeatable design, especially if there's any ideas of using precision fixed resistors instead of a trimpot, that a precision voltage reference is preferable. A final version for mass production would undoubtedly be along these lines.
A quick glance at the data inidcates that the LM385 looks ideal for the purpose. Its current drain is in the low microamps which is far less than the TL431, or the existing LED. The choice between the 1.2V and 2.5V version is probably not critical, although I'd probably be inclined to go with 2.5V.
-
Tlitwin
- Posts: 84
- Joined: Fri Jan 18, 2019 3:29 pm
- First Name: Tom
- Last Name: Litwin
- * REQUIRED* Type and Year of Model Ts owned: 1926 touring
- Location: Oregon
Re: A $20 (or less!) DIY regulator, and other issues
John
the TL431 off state current is typically 10na, max of 1ua
the TL431 off state current is typically 10na, max of 1ua
-
JohnH
- Posts: 374
- Joined: Sun Jan 06, 2019 6:57 pm
- First Name: John
- Last Name: Hunter
- * REQUIRED* Type and Year of Model Ts owned: 1926 Geelong Tourer
- Location: Blue Mountains, Australia
- Board Member Since: 2002
- Contact:
Re: A $20 (or less!) DIY regulator, and other issues
Tom,
That is true, but the data implies a minimum cathode current of 1mA for regulation. The way it would be connected in the LM393 circuit means that as a shunt regulator, it would always have to be 'on'. That is not to say I've discounted the TL431 altogether, because I have yet to study it in detail.
However, I have ordered some 2.5V LM385's for testing in this circuit.
That is true, but the data implies a minimum cathode current of 1mA for regulation. The way it would be connected in the LM393 circuit means that as a shunt regulator, it would always have to be 'on'. That is not to say I've discounted the TL431 altogether, because I have yet to study it in detail.
However, I have ordered some 2.5V LM385's for testing in this circuit.
-
TonyB
- Posts: 663
- Joined: Fri Jan 04, 2019 11:15 am
- First Name: Tony
- Last Name: Bowker
- * REQUIRED* Type and Year of Model Ts owned: 1914 touring
- Location: La Mesa, CA
- MTFCA Life Member: YES
- Board Member Since: 2005
Re: A $20 (or less!) DIY regulator, and other issues
I connected up the rest on the bench and the device does function with a 180k across the 6.8k to compensate for the lower voltage of my led.
.
Right now the battery voltage goes from 6.3 to 7 volts. Which seems about correct.
Next is to mount the breadboard on a generator and try it out on my generator test fixture.
I agree that a 2.5 volt reference would be the best solution, my next version will use one. I have dug out an old SPICE circuit simulation program and I will verify if we can eliminate the potentiometer . I suspect with 1% resistors for the positive side of the LM393 and the 1% reference, we will be ok. The cost increase is only a few cents and we will save the cost of the potentiometer. I’ll have to learn how to use SPICE again as it’s been close to twenty years since mine was last used.
Right now the battery voltage goes from 6.3 to 7 volts. Which seems about correct.
Next is to mount the breadboard on a generator and try it out on my generator test fixture.
I agree that a 2.5 volt reference would be the best solution, my next version will use one. I have dug out an old SPICE circuit simulation program and I will verify if we can eliminate the potentiometer . I suspect with 1% resistors for the positive side of the LM393 and the 1% reference, we will be ok. The cost increase is only a few cents and we will save the cost of the potentiometer. I’ll have to learn how to use SPICE again as it’s been close to twenty years since mine was last used.
Tony Bowker
La Mesa, California
1914 Touring, 1915 Speedster, 1924 Coupe.
La Mesa, California
1914 Touring, 1915 Speedster, 1924 Coupe.
-
TonyB
- Posts: 663
- Joined: Fri Jan 04, 2019 11:15 am
- First Name: Tony
- Last Name: Bowker
- * REQUIRED* Type and Year of Model Ts owned: 1914 touring
- Location: La Mesa, CA
- MTFCA Life Member: YES
- Board Member Since: 2005
Re: A $20 (or less!) DIY regulator, and other issues
The low current (10nA) of the 494 is sure attractive
I watched the video and certainly looks promising.
I watched the video and certainly looks promising.
Tony Bowker
La Mesa, California
1914 Touring, 1915 Speedster, 1924 Coupe.
La Mesa, California
1914 Touring, 1915 Speedster, 1924 Coupe.
-
Luke
Topic author - Posts: 617
- Joined: Fri Dec 13, 2019 1:04 am
- First Name: Luke
- Last Name: P
- * REQUIRED* Type and Year of Model Ts owned: 1926
- Location: New Zealand
Re: A $20 (or less!) DIY regulator, and other issues
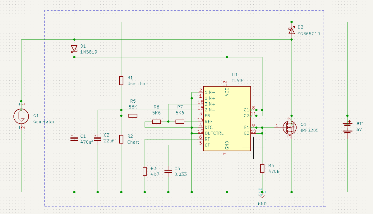
There has been quite a lot of discussion off-forum, and a lot of work going on in the Blue Mountains over the past couple of weeks, thanks to JohnH.
As a result of that here are the latest updated circuits for the two current designs using an LM393, or TL494. John's website goes into some detail regarding the operation of each design, it is well worth consulting if you'd like to know more about them.
There's a trimpot in place for the moment in the 393 diagram, but for the final design this would most likely be replaced by fixed resistors. Likewise the 494 diagram shows 'use chart' for the two divider resistors. We've yet to work on that but for an initial test at 6V the previous values we've put up should be close (and/or you could put a trimpot there as well).
What we need now is a few people to construct and test these, then maybe it'll be time to decide on which one to progress to a PCB, or perhaps both?
LM393 (note the updated cct, thanks to TonyB for spotting the reversed transistor!)
TL494
As a result of that here are the latest updated circuits for the two current designs using an LM393, or TL494. John's website goes into some detail regarding the operation of each design, it is well worth consulting if you'd like to know more about them.
There's a trimpot in place for the moment in the 393 diagram, but for the final design this would most likely be replaced by fixed resistors. Likewise the 494 diagram shows 'use chart' for the two divider resistors. We've yet to work on that but for an initial test at 6V the previous values we've put up should be close (and/or you could put a trimpot there as well).
What we need now is a few people to construct and test these, then maybe it'll be time to decide on which one to progress to a PCB, or perhaps both?
LM393 (note the updated cct, thanks to TonyB for spotting the reversed transistor!)
TL494
-
AdminJeff
- Posts: 1114
- Joined: Wed Jan 16, 2019 6:32 pm
- First Name: Jeff
- Last Name: Stevenson
- * REQUIRED* Type and Year of Model Ts owned: 1921 Touring
- Location: Wilder Idaho
- Board Member Since: 2017
Re: A $20 (or less!) DIY regulator, and other issues
Wow, ok Tony, you got me at SPICE.
And any LMxxx related circuits pique my interest. I must have built a hundred LM based regulated power supplies by now.
I just might do some ebay shopping and grab a couple LM's and try this out! I have most of these parts already in my lab which is finally back together with a shiny new soldering station that needs a test drive (only bc I lost mine in the move). I assume Q1 and Q2 are just NPN and PNP generic switching/amplifier transistors. 2N3904/3906 might work? Those are plentiful and cheap. perhaps w/ a mod to the R5/R6 bias resistors? Or did you chose those Tx's for some particular reason? And I thought I read D3 was being used as a (not consistent) vRef for Q3... why not a zener diode circuit instead? or is the current too low to trigger a zener reliably?
I might modify my T Generator test bench and put a variable speed on the motor so I can really test this circuit out. its been in the 20's here in Idaho, so driving on ice in a T isn't in the cards. Anyone know the max RPM the generator sees on a T? And I'd be lying if I said making circuit boards was fun.... I'm from the old school days of photo resist and heated trace etching tanks. No thanks!
update - 2N3904 and 2N3906 should work just fine... OK, LM's ordered from eBay. Here in a couple of weeks!
And any LMxxx related circuits pique my interest. I must have built a hundred LM based regulated power supplies by now.
I just might do some ebay shopping and grab a couple LM's and try this out! I have most of these parts already in my lab which is finally back together with a shiny new soldering station that needs a test drive (only bc I lost mine in the move). I assume Q1 and Q2 are just NPN and PNP generic switching/amplifier transistors. 2N3904/3906 might work? Those are plentiful and cheap. perhaps w/ a mod to the R5/R6 bias resistors? Or did you chose those Tx's for some particular reason? And I thought I read D3 was being used as a (not consistent) vRef for Q3... why not a zener diode circuit instead? or is the current too low to trigger a zener reliably?
I might modify my T Generator test bench and put a variable speed on the motor so I can really test this circuit out. its been in the 20's here in Idaho, so driving on ice in a T isn't in the cards. Anyone know the max RPM the generator sees on a T? And I'd be lying if I said making circuit boards was fun.... I'm from the old school days of photo resist and heated trace etching tanks. No thanks!
update - 2N3904 and 2N3906 should work just fine... OK, LM's ordered from eBay. Here in a couple of weeks!
Assistant WebSite Admin
1921 Model T Touring, 1930 Model A Roadster
Voltage Regulators, Starter & Generator Repair & Parts manufacturing
www.modeltregulators.com
www.modeltstarters.com
1921 Model T Touring, 1930 Model A Roadster
Voltage Regulators, Starter & Generator Repair & Parts manufacturing
www.modeltregulators.com
www.modeltstarters.com
-
Luke
Topic author - Posts: 617
- Joined: Fri Dec 13, 2019 1:04 am
- First Name: Luke
- Last Name: P
- * REQUIRED* Type and Year of Model Ts owned: 1926
- Location: New Zealand
Re: A $20 (or less!) DIY regulator, and other issues
Jeff,
I suspect the BC series of transistors are much more common in our part of the world, and probably the UK, than with you. As you've identified the type isn't that critical in this application so what you have should work fine.
Actually I meant to leave D3 out of the diagram posted up here - it and R6 are entirely optional, they just provide visual indication of the regulator operating, which is useful for development but probably of little value on a regular car.
The Vref used in this LM393 cct is U2, a low-current regulator, however you could use a zener, and as you'll have seen John's used a handy LED in the past. You can also use bipolar transistors, except they tend to work around 6V and would need a divider, but many of these other options will require some current to operate - important given the 'always on' nature of the design. The other main reason for the precision regulator is that it makes the design more replicable - especially if one wants to construct several that leave out the trimpot and use fixed resistors to set the regulating voltage.
It looks like this thread viewtopic.php?f=2&t=24523&p=188170 gives some reasonable information on generator RPM.
I too have much unloved experience of making boards for various projects, hopefully once we've settled on a design someone will lay out a PCB and we can investigate options for making those generally available - Mike has had some good ideas around this, but first we need to have a few regulators prototyped and tested on cars before we go any further...
Luke.
I suspect the BC series of transistors are much more common in our part of the world, and probably the UK, than with you. As you've identified the type isn't that critical in this application so what you have should work fine.
Actually I meant to leave D3 out of the diagram posted up here - it and R6 are entirely optional, they just provide visual indication of the regulator operating, which is useful for development but probably of little value on a regular car.
The Vref used in this LM393 cct is U2, a low-current regulator, however you could use a zener, and as you'll have seen John's used a handy LED in the past. You can also use bipolar transistors, except they tend to work around 6V and would need a divider, but many of these other options will require some current to operate - important given the 'always on' nature of the design. The other main reason for the precision regulator is that it makes the design more replicable - especially if one wants to construct several that leave out the trimpot and use fixed resistors to set the regulating voltage.
It looks like this thread viewtopic.php?f=2&t=24523&p=188170 gives some reasonable information on generator RPM.
I too have much unloved experience of making boards for various projects, hopefully once we've settled on a design someone will lay out a PCB and we can investigate options for making those generally available - Mike has had some good ideas around this, but first we need to have a few regulators prototyped and tested on cars before we go any further...
Luke.
-
TonyB
- Posts: 663
- Joined: Fri Jan 04, 2019 11:15 am
- First Name: Tony
- Last Name: Bowker
- * REQUIRED* Type and Year of Model Ts owned: 1914 touring
- Location: La Mesa, CA
- MTFCA Life Member: YES
- Board Member Since: 2005
Re: A $20 (or less!) DIY regulator, and other issues
Jeff
As Luke replied D3 is and indication that the generator output is off. The voltage reference is U2 and initially we used an Led but the next version will probably use a low current (20uA) 2.5 volt reference. This will lower the static current as this circuit draws current even when the ignition is off. Hopefully we can get it below 1mA which is negligible.
Yes we could use 2N3900 family parts, and by golly they have been round forever. When I first left college at my first job in 1959 I initially used OC44 and then more modern 2N3904 parts. Seems like a lifetime ago.
The generator is geared to run at a 50% faster than the motor. So my test stand uses a1750 rpm motor which I suppose is equal to about 37mph in the car.
I now have to get out my big soldering iron to connect the circuit board to an old cutout base. Tomorrow is eye doctors all day, so Tuesday should be the big trial on an actual Midel T generator.
As Luke replied D3 is and indication that the generator output is off. The voltage reference is U2 and initially we used an Led but the next version will probably use a low current (20uA) 2.5 volt reference. This will lower the static current as this circuit draws current even when the ignition is off. Hopefully we can get it below 1mA which is negligible.
Yes we could use 2N3900 family parts, and by golly they have been round forever. When I first left college at my first job in 1959 I initially used OC44 and then more modern 2N3904 parts. Seems like a lifetime ago.
The generator is geared to run at a 50% faster than the motor. So my test stand uses a1750 rpm motor which I suppose is equal to about 37mph in the car.
I now have to get out my big soldering iron to connect the circuit board to an old cutout base. Tomorrow is eye doctors all day, so Tuesday should be the big trial on an actual Midel T generator.
Tony Bowker
La Mesa, California
1914 Touring, 1915 Speedster, 1924 Coupe.
La Mesa, California
1914 Touring, 1915 Speedster, 1924 Coupe.
-
AdminJeff
- Posts: 1114
- Joined: Wed Jan 16, 2019 6:32 pm
- First Name: Jeff
- Last Name: Stevenson
- * REQUIRED* Type and Year of Model Ts owned: 1921 Touring
- Location: Wilder Idaho
- Board Member Since: 2017
Re: A $20 (or less!) DIY regulator, and other issues
Well alright! I'll get to work w/ the prototype as soon as the LM's arrive.
Jeff
Jeff
Assistant WebSite Admin
1921 Model T Touring, 1930 Model A Roadster
Voltage Regulators, Starter & Generator Repair & Parts manufacturing
www.modeltregulators.com
www.modeltstarters.com
1921 Model T Touring, 1930 Model A Roadster
Voltage Regulators, Starter & Generator Repair & Parts manufacturing
www.modeltregulators.com
www.modeltstarters.com
-
Scott_Conger
- Posts: 6632
- Joined: Sun Jan 06, 2019 11:18 am
- First Name: Scott
- Last Name: Conger
- * REQUIRED* Type and Year of Model Ts owned: 1919
- Location: not near anywhere, WY
- Board Member Since: 2005
Re: A $20 (or less!) DIY regulator, and other issues
Jeff
to your testing speed. As set up, you're running at a fairly lower speed on the generator. A directly coupled motor/generator setup at 1725 RPM is a very good generator speed representing a brisk drive. Once you begin to really pour the coal to it, output will fall off some when approaching very high "T" speeds.
to your testing speed. As set up, you're running at a fairly lower speed on the generator. A directly coupled motor/generator setup at 1725 RPM is a very good generator speed representing a brisk drive. Once you begin to really pour the coal to it, output will fall off some when approaching very high "T" speeds.
Scott Conger
Tyranny under the guise of law is still Tyranny
NH Full Flow Float Valves™
Obsolete carburetor parts manufactured
Tyranny under the guise of law is still Tyranny
NH Full Flow Float Valves™
Obsolete carburetor parts manufactured
-
TonyB
- Posts: 663
- Joined: Fri Jan 04, 2019 11:15 am
- First Name: Tony
- Last Name: Bowker
- * REQUIRED* Type and Year of Model Ts owned: 1914 touring
- Location: La Mesa, CA
- MTFCA Life Member: YES
- Board Member Since: 2005
Re: A $20 (or less!) DIY regulator, and other issues
Scott you left me a little confused so I took out my calculator and when the generator is running at 1725, the T motor with will be at 1150rpm and with a 3.63:1 rear end and 30” wbeels the car will be running just over 28 mph. That’s a little slower than I normally run as both the 24 coupe and 14 touring seem happy in the mid thirties.
Interesting that you found the generator output falling off at higher speeds. I doubt it will effect our circuits that much as all the circuits do is to reduce the generator output. On the recent running around I thought the generator output was fairly stable once I moved off idle. Maybe at forty I’m so busy keeping it on the road I don’t notice the ammeter….
Interesting that you found the generator output falling off at higher speeds. I doubt it will effect our circuits that much as all the circuits do is to reduce the generator output. On the recent running around I thought the generator output was fairly stable once I moved off idle. Maybe at forty I’m so busy keeping it on the road I don’t notice the ammeter….
Tony Bowker
La Mesa, California
1914 Touring, 1915 Speedster, 1924 Coupe.
La Mesa, California
1914 Touring, 1915 Speedster, 1924 Coupe.
-
JohnH
- Posts: 374
- Joined: Sun Jan 06, 2019 6:57 pm
- First Name: John
- Last Name: Hunter
- * REQUIRED* Type and Year of Model Ts owned: 1926 Geelong Tourer
- Location: Blue Mountains, Australia
- Board Member Since: 2002
- Contact:
Re: A $20 (or less!) DIY regulator, and other issues
There was a diagram somewhere that explained how the generator output did actually fall off at higher rpm. It was to do with the position of the magnetic field and how it changed with the speed.
-
Dan McEachern
- Posts: 1453
- Joined: Sun Jan 06, 2019 11:08 am
- First Name: DAN
- Last Name: MCEACHERN
- * REQUIRED* Type and Year of Model Ts owned: too many. '14 touring, 2 depot hacks, 2 speedsters
- Location: ALAMEDA,CA,USA
Re: A $20 (or less!) DIY regulator, and other issues
For the 6,8,12 v issue, why not simply use a jumper that could be moved during installation? That would take less room on the board than a dip switch and is would be simple to implement. Just an idea from an ME.
-
TonyB
- Posts: 663
- Joined: Fri Jan 04, 2019 11:15 am
- First Name: Tony
- Last Name: Bowker
- * REQUIRED* Type and Year of Model Ts owned: 1914 touring
- Location: La Mesa, CA
- MTFCA Life Member: YES
- Board Member Since: 2005
Re: A $20 (or less!) DIY regulator, and other issues
After a few mis-steps the LM393 curcuit is working on a generator.
My first problem was I dropped the breadboard and it cracked across the middle. I fixed that but the 22k resistor on the 393 pin 1 broke. I fixed that. Then the generator in the test fixture died. I’ve not investigated that yet. I found another generator on the bench and the controller works perfectly. I want to run it for a good few minutes checking the temperature of the FET. Also I want to disconnect the 2200uF capacitor to see if it provides any useful function. After that I’ll run the SPICE simulations and determine the values of the resistors on pin 3. My current set up is to turn the charging off at 7 volts and back on at 6.3 volts.
Are these good values to keep a battery fully charged?
My first problem was I dropped the breadboard and it cracked across the middle. I fixed that but the 22k resistor on the 393 pin 1 broke. I fixed that. Then the generator in the test fixture died. I’ve not investigated that yet. I found another generator on the bench and the controller works perfectly. I want to run it for a good few minutes checking the temperature of the FET. Also I want to disconnect the 2200uF capacitor to see if it provides any useful function. After that I’ll run the SPICE simulations and determine the values of the resistors on pin 3. My current set up is to turn the charging off at 7 volts and back on at 6.3 volts.
Are these good values to keep a battery fully charged?
Tony Bowker
La Mesa, California
1914 Touring, 1915 Speedster, 1924 Coupe.
La Mesa, California
1914 Touring, 1915 Speedster, 1924 Coupe.
-
Luke
Topic author - Posts: 617
- Joined: Fri Dec 13, 2019 1:04 am
- First Name: Luke
- Last Name: P
- * REQUIRED* Type and Year of Model Ts owned: 1926
- Location: New Zealand
Re: A $20 (or less!) DIY regulator, and other issues
Tony,
Good to see the progress. I'll be interesting to see what temperature your FET & Schottky get to without a heatsink.
The ideal charging voltage will depend upon the battery chemistry. As many Pb batteries today use calcium as a component the requisite voltage for proper charging is a little under 2.67V per cell or 7.4V for a 6V battery.
If it's not a calcium battery you should lower that to around 2.35V/cell or ~7.05V for a 6V battery.
Dan,
Thanks for your suggestion. The question of how to set the charging voltage is harder than it seems so it's good to have input on that.
Probably the most significant comment on using a jumper to select voltage is that while it's a perfectly valid solution it does introduce a 'connection' which could lead to a possible point of mechanical/electrical failure - particularly after some time of operating with significant vibration in a grubby environment.
That's for a standard push-connection style mind you, if we used PCB tracks that could be 'jumpered' with a solder bridge, or alternatively cut with a sharp tool that should deal with the issue. What do you think?
Luke.
Good to see the progress. I'll be interesting to see what temperature your FET & Schottky get to without a heatsink.
The ideal charging voltage will depend upon the battery chemistry. As many Pb batteries today use calcium as a component the requisite voltage for proper charging is a little under 2.67V per cell or 7.4V for a 6V battery.
If it's not a calcium battery you should lower that to around 2.35V/cell or ~7.05V for a 6V battery.
Dan,
Thanks for your suggestion. The question of how to set the charging voltage is harder than it seems so it's good to have input on that.
Probably the most significant comment on using a jumper to select voltage is that while it's a perfectly valid solution it does introduce a 'connection' which could lead to a possible point of mechanical/electrical failure - particularly after some time of operating with significant vibration in a grubby environment.
That's for a standard push-connection style mind you, if we used PCB tracks that could be 'jumpered' with a solder bridge, or alternatively cut with a sharp tool that should deal with the issue. What do you think?
Luke.
-
JohnH
- Posts: 374
- Joined: Sun Jan 06, 2019 6:57 pm
- First Name: John
- Last Name: Hunter
- * REQUIRED* Type and Year of Model Ts owned: 1926 Geelong Tourer
- Location: Blue Mountains, Australia
- Board Member Since: 2002
- Contact:
Re: A $20 (or less!) DIY regulator, and other issues
Great work Tony, glad to see it's working. You can increase the 180k resistor if you want the switch on and switch off voltages closer together. If taken too far however, the circuit becomes unstable. Also, some adjustment of this resistor might be required if different values of resistor have been used for the trimpot, and the two resistors either side of it. Of course, once it's on the car and the wiring resistance to the battery becomes part of the circuit, it will probably be necessary to readjust the trimpot anyway, which will bring up the switch on voltage slightly.
-
AdminJeff
- Posts: 1114
- Joined: Wed Jan 16, 2019 6:32 pm
- First Name: Jeff
- Last Name: Stevenson
- * REQUIRED* Type and Year of Model Ts owned: 1921 Touring
- Location: Wilder Idaho
- Board Member Since: 2017
Re: A $20 (or less!) DIY regulator, and other issues
Tony - looks like great progress! I can relate to your dropping things. My new epoxy shop floor is black/white/grey. I didn't realize almost every grimy , oily model T part dropped on that floor disappears into the camouflaged background.... and resistors and/or transistors - forget about it. Lost forever. It doesn't help that I'm red/green colorblind.
Also... you mentioned a 2200uF capacitor?? Where? The largest I see on the circuit is 100uf and that would likely provide some ripple voltage stabilization that would vary depending upon current draw/duty cycle.
I got the parts this week but I'm on Day 5 of battling Covid. My wife also just tested + today. So it might be a few more days before I'm feeling like heading to the shop. I'm just wiped out, but I'm ok. I'm really looking forward to testing this circuit!
Also... you mentioned a 2200uF capacitor?? Where? The largest I see on the circuit is 100uf and that would likely provide some ripple voltage stabilization that would vary depending upon current draw/duty cycle.
I got the parts this week but I'm on Day 5 of battling Covid. My wife also just tested + today. So it might be a few more days before I'm feeling like heading to the shop. I'm just wiped out, but I'm ok. I'm really looking forward to testing this circuit!
Assistant WebSite Admin
1921 Model T Touring, 1930 Model A Roadster
Voltage Regulators, Starter & Generator Repair & Parts manufacturing
www.modeltregulators.com
www.modeltstarters.com
1921 Model T Touring, 1930 Model A Roadster
Voltage Regulators, Starter & Generator Repair & Parts manufacturing
www.modeltregulators.com
www.modeltstarters.com
-
TonyB
- Posts: 663
- Joined: Fri Jan 04, 2019 11:15 am
- First Name: Tony
- Last Name: Bowker
- * REQUIRED* Type and Year of Model Ts owned: 1914 touring
- Location: La Mesa, CA
- MTFCA Life Member: YES
- Board Member Since: 2005
Re: A $20 (or less!) DIY regulator, and other issues
I have continued testing the breadboard and everything appears to be Ok. Initially I ran it for about 20 minutes and then suffered a failure. Two items were found faulty, the insulation on the base of the cutout failed and the soldered lead to the 22k on pin 1 intermittently broke. I think both were caused by the excessive vibration from my test fixture. For the next long term run I moved the board from the generator base and everything worked perfectly for 30 minutes. This included adjusting a load to the battery to increase the frequency of switching to about once per second from the ten per second cycle with no load. The FET only went over ambient by one or two degrees. At a continuous 20 amp load the diode ambient increased by about 7-10 degrees F.
My next move will be a new circular baseboard that will fit in the cutout case. It will delete the 2200uF capacitor, both LEDs, the potentiometer and add the LM385-2.5 voltage reference. I also have to rebuild the cutout base to eliminate the short to ground.
So don’t look for too much for a couple of weeks unless someone is working on a PCB layout
My next move will be a new circular baseboard that will fit in the cutout case. It will delete the 2200uF capacitor, both LEDs, the potentiometer and add the LM385-2.5 voltage reference. I also have to rebuild the cutout base to eliminate the short to ground.
So don’t look for too much for a couple of weeks unless someone is working on a PCB layout
Tony Bowker
La Mesa, California
1914 Touring, 1915 Speedster, 1924 Coupe.
La Mesa, California
1914 Touring, 1915 Speedster, 1924 Coupe.
-
JohnH
- Posts: 374
- Joined: Sun Jan 06, 2019 6:57 pm
- First Name: John
- Last Name: Hunter
- * REQUIRED* Type and Year of Model Ts owned: 1926 Geelong Tourer
- Location: Blue Mountains, Australia
- Board Member Since: 2002
- Contact:
Re: A $20 (or less!) DIY regulator, and other issues
Jeff,
The 2200uF was a legacy of the FP regulator which I initially carried over to the LM393 comparator design. As I subsequently found, the 100 ohm & 100uF provide sufficient filtering in themselves, as observed on the CRO. No difference in circuit operation has occured by deleting the 2200uF. Notes on this are in the design article https://www.cool386.com/ford_regulator/ ... lator.html
-
Luke
Topic author - Posts: 617
- Joined: Fri Dec 13, 2019 1:04 am
- First Name: Luke
- Last Name: P
- * REQUIRED* Type and Year of Model Ts owned: 1926
- Location: New Zealand
Re: A $20 (or less!) DIY regulator, and other issues
Tony,
A few posts back you'll have seen the concept PCB I came up with for the 494. I've not done one for the 393, there will be people out there who are far better at that sort of thing than me.
Before considering a PCB design we need to be assured each cct design works well for a number of people. Then things like placement of the high-current components, and whether to use through-hole or SMD for the board components will come into play. Efficiency matters too; although I did a circular PCB I expect it'd result in quite a bit of waste if it were being processed somewhere, and could be difficult to produce at home, so it may well be better to use a square board for the final layout...
For you, as you know, it's a pain having to make a prototype board from ground up, however your experience will give valuable input into confirming the cct design - so thanks for trialling it out and providing feedback.
Luke.
-
Tlitwin
- Posts: 84
- Joined: Fri Jan 18, 2019 3:29 pm
- First Name: Tom
- Last Name: Litwin
- * REQUIRED* Type and Year of Model Ts owned: 1926 touring
- Location: Oregon
Re: A $20 (or less!) DIY regulator, and other issues
Luke
With the help of a friend we have built a prototype based on TL431 design I posted. More details to come. We have been bench testing and hope to test in a car soon. Looks promising
Tom
With the help of a friend we have built a prototype based on TL431 design I posted. More details to come. We have been bench testing and hope to test in a car soon. Looks promising
Tom
-
Luke
Topic author - Posts: 617
- Joined: Fri Dec 13, 2019 1:04 am
- First Name: Luke
- Last Name: P
- * REQUIRED* Type and Year of Model Ts owned: 1926
- Location: New Zealand
Re: A $20 (or less!) DIY regulator, and other issues
Tom,
Excellent, look forward to hearing about it, thanks.
Luke.
Excellent, look forward to hearing about it, thanks.
Luke.
-
AdminJeff
- Posts: 1114
- Joined: Wed Jan 16, 2019 6:32 pm
- First Name: Jeff
- Last Name: Stevenson
- * REQUIRED* Type and Year of Model Ts owned: 1921 Touring
- Location: Wilder Idaho
- Board Member Since: 2017
Re: A $20 (or less!) DIY regulator, and other issues
Im so close... Of course I didn't have a generator laying around so I had to build one from an old core. So that took me 1/2 the day, mostly bc the unit I started with was a rusted, sticky, oily mess. I just finished putting my Starter/Generator rebuild station together so that was timely. I forgot how much I detest rewrapping generator field coils.... But the Generator worked right out of the gate so I haven't lost my touch!
Everything is mostly hooked up and the circuit is built. I forgot to order the 15v zener, but I have some 7.5v zeners. 2 in series should do it. I'm still recovering from COVID from last week so I completely ran out of steam this afternoon. I'll fire everything up tomorrow (hopefully, no fires). I did completely fill my shop with smoke from a battery charger that completely bit the dust. That was entertaining. I now know my new panel & circuit breakers work.
My test rig is running at 1714 RPM at full blast (I use an app called Strobelight on my iPhone to get RPM). I'll be able to vary the RPM and current output of the gen by loosening and tightening up the belt. That will be interesting. Now I just need to find my frigging Oscilloscope. I know I packed it before I left CA...
Everything is mostly hooked up and the circuit is built. I forgot to order the 15v zener, but I have some 7.5v zeners. 2 in series should do it. I'm still recovering from COVID from last week so I completely ran out of steam this afternoon. I'll fire everything up tomorrow (hopefully, no fires). I did completely fill my shop with smoke from a battery charger that completely bit the dust. That was entertaining. I now know my new panel & circuit breakers work.
My test rig is running at 1714 RPM at full blast (I use an app called Strobelight on my iPhone to get RPM). I'll be able to vary the RPM and current output of the gen by loosening and tightening up the belt. That will be interesting. Now I just need to find my frigging Oscilloscope. I know I packed it before I left CA...
Assistant WebSite Admin
1921 Model T Touring, 1930 Model A Roadster
Voltage Regulators, Starter & Generator Repair & Parts manufacturing
www.modeltregulators.com
www.modeltstarters.com
1921 Model T Touring, 1930 Model A Roadster
Voltage Regulators, Starter & Generator Repair & Parts manufacturing
www.modeltregulators.com
www.modeltstarters.com
-
AdminJeff
- Posts: 1114
- Joined: Wed Jan 16, 2019 6:32 pm
- First Name: Jeff
- Last Name: Stevenson
- * REQUIRED* Type and Year of Model Ts owned: 1921 Touring
- Location: Wilder Idaho
- Board Member Since: 2017
Re: A $20 (or less!) DIY regulator, and other issues
Initial results are interesting.
I still can't find my oscilloscope, but from what can tell, the circuit does work. Mostly.
Gen was set at charge current of 4.5A @approx 1700 RPM
Brand new 640 CCA 6V battery, resting voltage is 6.45V
In shunting mode (when Q3 is conducting, ie we're not supposed to be charging):
charge current at battery = 1.8A @8.3V
Q3 temp reaches 300++ degrees with a substantial heat sink. It gets VERY hot. D4 gets warm to the touch.
I couldn't get the circuit to shunt completely (unless I biased Q3 manually) so it always charged.
In non-shunting mode ( ie battery is charging)
charge current at battery is ~2.5A @8.9V
adjusting RV1 changes the charge current up and down, as expected.
I did order a few of each component and swapped out Q3 just to see if anything changed, but the 2nd one got really hot as well.
If the rotation speed increased and the gen were to put out 8-10A, I'm not sure Q3 would survive very long.... or it would need a much larger heat sink.
Anyway, these are my initial observations. I'll keep looking for my oscilloscope. I hate to do it, but I might have to buy another one.
AdminJeff
I still can't find my oscilloscope, but from what can tell, the circuit does work. Mostly.
Gen was set at charge current of 4.5A @approx 1700 RPM
Brand new 640 CCA 6V battery, resting voltage is 6.45V
In shunting mode (when Q3 is conducting, ie we're not supposed to be charging):
charge current at battery = 1.8A @8.3V
Q3 temp reaches 300++ degrees with a substantial heat sink. It gets VERY hot. D4 gets warm to the touch.
I couldn't get the circuit to shunt completely (unless I biased Q3 manually) so it always charged.
In non-shunting mode ( ie battery is charging)
charge current at battery is ~2.5A @8.9V
adjusting RV1 changes the charge current up and down, as expected.
I did order a few of each component and swapped out Q3 just to see if anything changed, but the 2nd one got really hot as well.
If the rotation speed increased and the gen were to put out 8-10A, I'm not sure Q3 would survive very long.... or it would need a much larger heat sink.
Anyway, these are my initial observations. I'll keep looking for my oscilloscope. I hate to do it, but I might have to buy another one.
AdminJeff
Assistant WebSite Admin
1921 Model T Touring, 1930 Model A Roadster
Voltage Regulators, Starter & Generator Repair & Parts manufacturing
www.modeltregulators.com
www.modeltstarters.com
1921 Model T Touring, 1930 Model A Roadster
Voltage Regulators, Starter & Generator Repair & Parts manufacturing
www.modeltregulators.com
www.modeltstarters.com
-
TonyB
- Posts: 663
- Joined: Fri Jan 04, 2019 11:15 am
- First Name: Tony
- Last Name: Bowker
- * REQUIRED* Type and Year of Model Ts owned: 1914 touring
- Location: La Mesa, CA
- MTFCA Life Member: YES
- Board Member Since: 2005
Re: A $20 (or less!) DIY regulator, and other issues
Doesn’t sound good and based on my experience with the same circuit, I believe something is wrong.
Once I had found the broken 22k resistor on the lm393 pin 1, mine switched very slowly. The speed with no load on the battery was charging for about a second then off for 7 seconds. As I increased the load on the battery to about 5 amps it was on/off for about one second. Then when I increased the load to 20 amps, the generator was never turned off.
I had checked my setup prior to putting the board on the generator by connecting the circuit to a battery with a bulb as a load. Then I connected a battery charger to the battery terminal. I kept it on until the second led came on and immediately took the charger off. All this while monitoring the battery voltage. In this way I could be assured it was wired and working correctly.
Where I failed was when I cracked the board when connecting the mess to the generator.
I hope this helps.
Once I had found the broken 22k resistor on the lm393 pin 1, mine switched very slowly. The speed with no load on the battery was charging for about a second then off for 7 seconds. As I increased the load on the battery to about 5 amps it was on/off for about one second. Then when I increased the load to 20 amps, the generator was never turned off.
I had checked my setup prior to putting the board on the generator by connecting the circuit to a battery with a bulb as a load. Then I connected a battery charger to the battery terminal. I kept it on until the second led came on and immediately took the charger off. All this while monitoring the battery voltage. In this way I could be assured it was wired and working correctly.
Where I failed was when I cracked the board when connecting the mess to the generator.
I hope this helps.
Last edited by TonyB on Sun Jan 23, 2022 10:58 am, edited 1 time in total.
Tony Bowker
La Mesa, California
1914 Touring, 1915 Speedster, 1924 Coupe.
La Mesa, California
1914 Touring, 1915 Speedster, 1924 Coupe.
-
John E. Guitar
- Posts: 530
- Joined: Sun Jan 06, 2019 2:52 pm
- First Name: John
- Last Name: Guitar
- * REQUIRED* Type and Year of Model Ts owned: 1926 Touring, 1924 Tourer
- Location: Ulladulla
- Board Member Since: 2012
Re: A $20 (or less!) DIY regulator, and other issues
Spotted in the wild.
-
Luke
Topic author - Posts: 617
- Joined: Fri Dec 13, 2019 1:04 am
- First Name: Luke
- Last Name: P
- * REQUIRED* Type and Year of Model Ts owned: 1926
- Location: New Zealand
Re: A $20 (or less!) DIY regulator, and other issues
Jeff,
It sounds as if the switching transistor isn't being driven correctly. If you could locate your 'scope it'd be good to check the gate waveform/voltage.
John E,
It gets around a bit, that regulator
Luke.
It sounds as if the switching transistor isn't being driven correctly. If you could locate your 'scope it'd be good to check the gate waveform/voltage.
John E,
It gets around a bit, that regulator
Luke.
-
JohnH
- Posts: 374
- Joined: Sun Jan 06, 2019 6:57 pm
- First Name: John
- Last Name: Hunter
- * REQUIRED* Type and Year of Model Ts owned: 1926 Geelong Tourer
- Location: Blue Mountains, Australia
- Board Member Since: 2002
- Contact:
Re: A $20 (or less!) DIY regulator, and other issues
Just an update re testing. So far I've driven about 270km with the LM393 regulator, and I haven't been able to fault its performance. Today I was able to try it, and the TL494 regulator in a car with a working magneto, and as far as I can tell there weren't any problems.
-
Luke
Topic author - Posts: 617
- Joined: Fri Dec 13, 2019 1:04 am
- First Name: Luke
- Last Name: P
- * REQUIRED* Type and Year of Model Ts owned: 1926
- Location: New Zealand
Re: A $20 (or less!) DIY regulator, and other issues
Tom and Tony, just wondering how your respective regulators are working out?
At some point it'd be good to settle on a design and produce a PCB for that. I was thinking that'd be between the TL494 or LM393, but if Tom's TL431 works well maybe that'd need to be part of the mix as well...
If anyone else has made up one of the designs it'd be good to hear how well it's operating, please.
Luke.
At some point it'd be good to settle on a design and produce a PCB for that. I was thinking that'd be between the TL494 or LM393, but if Tom's TL431 works well maybe that'd need to be part of the mix as well...
If anyone else has made up one of the designs it'd be good to hear how well it's operating, please.
Luke.
-
otrcman
- Posts: 366
- Joined: Sun Jan 06, 2019 2:25 pm
- First Name: Dick
- Last Name: Fischer
- * REQUIRED* Type and Year of Model Ts owned: 1912 Touring
- Location: Arroyo Grande, CA
Re: A $20 (or less!) DIY regulator, and other issues
Luke's original post for this thread asked a question that I don't think has been addressed so far. That is: what about the legal and ethical implications of someone else making a regulator that produces the same beneficial result ? I'd like to try to respond to his question.
First off, I'm not a lawyer, nor am I an electrical genius. So give me a break here.
On the question of patent violation, we don't even know if a patent was granted, or if the current owner of the manufacturing rights is now the patent holder. But I don't think that would matter. Of the plethora of substitute designs presented so far, none seems to be a copy of the Fun Projects design. It's not illegal to produce a product that performs the same end result; it only becomes a patent violation if the competing product employs the same intellectual property.
On the ethical dimension, that's a bit more complicated. The Fun Projects regulators are a great product. And John Regan is much to be admired for his engineering, production, and marketing work. Plus, he's a great guy who I admire very much. Given the rather small market, I would never have tried to compete with him, even if I had the capability to do so. The current owners of FP, I suspect, are also great people. And I would not make a product to compete with them if they were currently meeting market demand.
However, for one reason or another, the current owners of Fun Products have failed to make the FP solid state regulators available to meet the demands of the market. So my view is that there is no particular ethical violation in filling the market void with a product that performs the same function. Especially given that the new FP owners have been given a very reasonable amount of time to get their production up and running.
Please, let's not start a pi..ing contest over this. Luke ask a question and I am speaking solely for myself in replying to him.
Dick
First off, I'm not a lawyer, nor am I an electrical genius. So give me a break here.
On the question of patent violation, we don't even know if a patent was granted, or if the current owner of the manufacturing rights is now the patent holder. But I don't think that would matter. Of the plethora of substitute designs presented so far, none seems to be a copy of the Fun Projects design. It's not illegal to produce a product that performs the same end result; it only becomes a patent violation if the competing product employs the same intellectual property.
On the ethical dimension, that's a bit more complicated. The Fun Projects regulators are a great product. And John Regan is much to be admired for his engineering, production, and marketing work. Plus, he's a great guy who I admire very much. Given the rather small market, I would never have tried to compete with him, even if I had the capability to do so. The current owners of FP, I suspect, are also great people. And I would not make a product to compete with them if they were currently meeting market demand.
However, for one reason or another, the current owners of Fun Products have failed to make the FP solid state regulators available to meet the demands of the market. So my view is that there is no particular ethical violation in filling the market void with a product that performs the same function. Especially given that the new FP owners have been given a very reasonable amount of time to get their production up and running.
Please, let's not start a pi..ing contest over this. Luke ask a question and I am speaking solely for myself in replying to him.
Dick
-
TonyB
- Posts: 663
- Joined: Fri Jan 04, 2019 11:15 am
- First Name: Tony
- Last Name: Bowker
- * REQUIRED* Type and Year of Model Ts owned: 1914 touring
- Location: La Mesa, CA
- MTFCA Life Member: YES
- Board Member Since: 2005
Re: A $20 (or less!) DIY regulator, and other issues
I’ve finished my second prototype 
I left the forum a couple of weeks ago to build up a second prototype that I hoped would fit in a Model T Cutout case. After studying the circuit for a while I had some personal technical reasons for not being happy with the npn/pnp driver, so my version is revised with one less transistor and slightly less current draw when the generator is off.
Initially I also deleted the led attached to the output clamp but I subsequently missed it when testing, so I put it back which explains the 2.1 version. I also used a precision voltage reference in place the original second led.
So this is my current schematic. Next was build a second prototype to fit into the existing cutout case. The insulation on my original case failed and shorted out the generator permemently. I purchased some thin insulation and a day later I had a new insulation set. Then I made a round board to fit in the case. And then adjusted the major component to fit around a central mounting and ground screw. A photo of the finished design is below The position of the led is not optimal as it cannot be seen with the cover on!
Of course with the cover on, it looks just like the original. I have not had it on a car but it runs just fine on my test fixture which is a good simulation, indeed the vibration on the fixture is greater than on the car. I have run the generator for about an hour with minimum load on the battery when the led is on most of the time during which time nothing overheated (especially checking Q3). When a large load was applied to the battery (5 amps) the circuit was firmly turned off, again nothing got hot (especially D3). The voltage a which it stops charging is about 7.2v and charging is resumed at 6.3v. These numbers were confirmed by a SPICE simulation which gave theoretical results of 7.19 and 6.19. The theoretical range of adjustment with the 500 ohm potentiometer is about 0.14v though this has not been confirmed on the prototype as yet.
So yet another “393” model works with no apparent glitches.
I left the forum a couple of weeks ago to build up a second prototype that I hoped would fit in a Model T Cutout case. After studying the circuit for a while I had some personal technical reasons for not being happy with the npn/pnp driver, so my version is revised with one less transistor and slightly less current draw when the generator is off.
Initially I also deleted the led attached to the output clamp but I subsequently missed it when testing, so I put it back which explains the 2.1 version. I also used a precision voltage reference in place the original second led.
So this is my current schematic. Next was build a second prototype to fit into the existing cutout case. The insulation on my original case failed and shorted out the generator permemently. I purchased some thin insulation and a day later I had a new insulation set. Then I made a round board to fit in the case. And then adjusted the major component to fit around a central mounting and ground screw. A photo of the finished design is below The position of the led is not optimal as it cannot be seen with the cover on!
Of course with the cover on, it looks just like the original. I have not had it on a car but it runs just fine on my test fixture which is a good simulation, indeed the vibration on the fixture is greater than on the car. I have run the generator for about an hour with minimum load on the battery when the led is on most of the time during which time nothing overheated (especially checking Q3). When a large load was applied to the battery (5 amps) the circuit was firmly turned off, again nothing got hot (especially D3). The voltage a which it stops charging is about 7.2v and charging is resumed at 6.3v. These numbers were confirmed by a SPICE simulation which gave theoretical results of 7.19 and 6.19. The theoretical range of adjustment with the 500 ohm potentiometer is about 0.14v though this has not been confirmed on the prototype as yet.
So yet another “393” model works with no apparent glitches.
Last edited by TonyB on Sun Feb 06, 2022 11:17 pm, edited 1 time in total.
Tony Bowker
La Mesa, California
1914 Touring, 1915 Speedster, 1924 Coupe.
La Mesa, California
1914 Touring, 1915 Speedster, 1924 Coupe.
-
AdminJeff
- Posts: 1114
- Joined: Wed Jan 16, 2019 6:32 pm
- First Name: Jeff
- Last Name: Stevenson
- * REQUIRED* Type and Year of Model Ts owned: 1921 Touring
- Location: Wilder Idaho
- Board Member Since: 2017
Re: A $20 (or less!) DIY regulator, and other issues
Tony,
I like the simplified design. I assume that you left the unused 1/2 of the op amp there "just because"? It serves no purpose that I can see... I finally spent some time with the original circuit today trying to figure out why it generates so much heat, and found that in fully charged mode, the gate voltage at the MOSFET isn't sufficient to turn it on completely, thus operating outside of full conduction and therefore generating excess heat. That puts the issue squarely in the emitter follower circuit. Either I have a leaking NPN transistor or something else is going on. I ran out of steam today, but I'll try your new mods tomorrow.
Do you have a larger version of the schematic? It's hard to make out the values of you resistors.
I did buy a new oscilloscope as mine is hopelessly lost somehow in the move, so I might try the TL494 circuit as well, now that I can "see" what the PWM is doing. The only real benefit of that design that I can see is the lack of ammeter fluctuations.
AdminJeff
I like the simplified design. I assume that you left the unused 1/2 of the op amp there "just because"? It serves no purpose that I can see... I finally spent some time with the original circuit today trying to figure out why it generates so much heat, and found that in fully charged mode, the gate voltage at the MOSFET isn't sufficient to turn it on completely, thus operating outside of full conduction and therefore generating excess heat. That puts the issue squarely in the emitter follower circuit. Either I have a leaking NPN transistor or something else is going on. I ran out of steam today, but I'll try your new mods tomorrow.
Do you have a larger version of the schematic? It's hard to make out the values of you resistors.
I did buy a new oscilloscope as mine is hopelessly lost somehow in the move, so I might try the TL494 circuit as well, now that I can "see" what the PWM is doing. The only real benefit of that design that I can see is the lack of ammeter fluctuations.
AdminJeff
Assistant WebSite Admin
1921 Model T Touring, 1930 Model A Roadster
Voltage Regulators, Starter & Generator Repair & Parts manufacturing
www.modeltregulators.com
www.modeltstarters.com
1921 Model T Touring, 1930 Model A Roadster
Voltage Regulators, Starter & Generator Repair & Parts manufacturing
www.modeltregulators.com
www.modeltstarters.com
-
TonyB
- Posts: 663
- Joined: Fri Jan 04, 2019 11:15 am
- First Name: Tony
- Last Name: Bowker
- * REQUIRED* Type and Year of Model Ts owned: 1914 touring
- Location: La Mesa, CA
- MTFCA Life Member: YES
- Board Member Since: 2005
Re: A $20 (or less!) DIY regulator, and other issues
I installed the regulator on the 24 coupe generator and it works just fine. Initially after startup the ammeter is charging at full rate then after a few minutes the needle swings back and forth and a couple of minutes later it drops to zero. I measured the voltage at the battery and it read 6.37 volts. I turned on the headlights and the generator started up again.
Next I have to puzzle out if I want to put holes in my cutout cover to see the led and adjust the potentiometer.
On the second comparator, it is there and I alway connect the inputs to unused parts just to avoid any unwanted problem such as superiors oscillation. I have puzzled how to use it. My objective to use it was to reduce quiescent current when the ignition was off. I came up with nothing!
Jeff
If you send me your email address I can send a better copy of the schematic and a full parts list.
This goes for anyone else who needs more info
PC board
I am going to attempt to design a PCB. It will be based on my second prototype wired board.
Wish me luck.
Next I have to puzzle out if I want to put holes in my cutout cover to see the led and adjust the potentiometer.
On the second comparator, it is there and I alway connect the inputs to unused parts just to avoid any unwanted problem such as superiors oscillation. I have puzzled how to use it. My objective to use it was to reduce quiescent current when the ignition was off. I came up with nothing!
Jeff
If you send me your email address I can send a better copy of the schematic and a full parts list.
This goes for anyone else who needs more info
PC board
I am going to attempt to design a PCB. It will be based on my second prototype wired board.
Wish me luck.
Tony Bowker
La Mesa, California
1914 Touring, 1915 Speedster, 1924 Coupe.
La Mesa, California
1914 Touring, 1915 Speedster, 1924 Coupe.
-
Poppie
- Posts: 199
- Joined: Sun Jan 06, 2019 7:33 pm
- First Name: Neil
- Last Name: Martin
- * REQUIRED* Type and Year of Model Ts owned: 11 tourer 18 tourer 18 TT
- Location: Sydney Australia
Re: A $20 (or less!) DIY regulator, and other issues
As you requested Tony,
Good luck with your voltage regulation pursuit and thanks for your (and others in this hobby) time, skill and energy. and thanks again for your delivery expertise of the buggy from Chickasha.....n
Good luck with your voltage regulation pursuit and thanks for your (and others in this hobby) time, skill and energy. and thanks again for your delivery expertise of the buggy from Chickasha.....n
-
AdminJeff
- Posts: 1114
- Joined: Wed Jan 16, 2019 6:32 pm
- First Name: Jeff
- Last Name: Stevenson
- * REQUIRED* Type and Year of Model Ts owned: 1921 Touring
- Location: Wilder Idaho
- Board Member Since: 2017
Re: A $20 (or less!) DIY regulator, and other issues
Tony,
I'm on your updated design with the single transistor switch.
After I figured out and corrected the wiring on R6 to U1, pin 2, I saw the exact same thing... not very elegant. It would be better if we could achieve both hard ON when battery is fully charged and hard OFF when charging or large current draws. During the swings, the comparator is in that dreaded middle ground, ie not enough hysteresis. This is when I saw the MOSFET heat up substantially. In that state the MOSFET is sinking a few Amps because the gate is not fully triggered. When fully triggered it exhibits a very low current draw.
I know I've seen op amp comparator circuits that can better account for this effect, especially with noisy signals (which we have here in spades), but it does add to the complexity. I'll have a look around and see what I can find. A really good discussion of this effect is here
https://www.analog.com/en/analog-dialog ... resis.html
Thank GOD I got another oscilloscope... I'd be lost without it.
AdminJeff
Assistant WebSite Admin
1921 Model T Touring, 1930 Model A Roadster
Voltage Regulators, Starter & Generator Repair & Parts manufacturing
www.modeltregulators.com
www.modeltstarters.com
1921 Model T Touring, 1930 Model A Roadster
Voltage Regulators, Starter & Generator Repair & Parts manufacturing
www.modeltregulators.com
www.modeltstarters.com
-
TonyB
- Posts: 663
- Joined: Fri Jan 04, 2019 11:15 am
- First Name: Tony
- Last Name: Bowker
- * REQUIRED* Type and Year of Model Ts owned: 1914 touring
- Location: La Mesa, CA
- MTFCA Life Member: YES
- Board Member Since: 2005
Re: A $20 (or less!) DIY regulator, and other issues
The NASCAR race from LA was boring and I thought I would give an old simple PCB layout program as try. It seems to work, well at least I have a picture of what a layout could look like.
This is the layout. The red lines are the copper on the component side. Most lines are 0.01” except for the high current line around the diode and clamping FET.
The green lines are the copper on the “solder” side, that is the opposite side to the components.
The yellow lines are the silk screen lines. This being a low cost prototype, they may be deleted on the first run of boards. For that reason I added the various component designation in copper on the component side.
The board is round, well actually it’s a series of straight lines but it’s close enough. It’s about 1.90” in diameter with a mounting and signal ground hole in the center. Actually the center is 0.012” off center as I built it on a 0.025” grid.
The schematic is on my previous thread, originally it had a small error which is now corrected.
Next see if I get a few PCB fabricated.
This is the layout. The red lines are the copper on the component side. Most lines are 0.01” except for the high current line around the diode and clamping FET.
The green lines are the copper on the “solder” side, that is the opposite side to the components.
The yellow lines are the silk screen lines. This being a low cost prototype, they may be deleted on the first run of boards. For that reason I added the various component designation in copper on the component side.
The board is round, well actually it’s a series of straight lines but it’s close enough. It’s about 1.90” in diameter with a mounting and signal ground hole in the center. Actually the center is 0.012” off center as I built it on a 0.025” grid.
The schematic is on my previous thread, originally it had a small error which is now corrected.
Next see if I get a few PCB fabricated.
Tony Bowker
La Mesa, California
1914 Touring, 1915 Speedster, 1924 Coupe.
La Mesa, California
1914 Touring, 1915 Speedster, 1924 Coupe.
-
AdminJeff
- Posts: 1114
- Joined: Wed Jan 16, 2019 6:32 pm
- First Name: Jeff
- Last Name: Stevenson
- * REQUIRED* Type and Year of Model Ts owned: 1921 Touring
- Location: Wilder Idaho
- Board Member Since: 2017
Re: A $20 (or less!) DIY regulator, and other issues
Tony,
Ok I’ve verified your new circuit. I had better luck with a 75k resistor for R6. I also put a 0.0068uf cap across that resistor and it seemed to help dampen the on/off oscillation. After researching hysteresis on several sites, a couple recommended this approach when in noisy environments. As best I can see, there is severe noise spikes at about 38khz. I didn't do the math on the cap value but something small like I used is helpful in dampening that spike. I’m sure others with a better scope can get closer to the noise spike frequency and a filter calc might get the cap value closer.
My ON voltage was 6.4v and my OFF voltage was 7.4v. Very close to yours. I’m not sure we should get rid of the trim pot as resistor tolerances of +/- 5-10% will necessitate fine tuning the trip points.
Anyway I ran the test setup for a couple of hours using a 4ohm 50 watt resistor and a light bulb on the battery as a load so that it drained the battery slowly. My on/off cycles were about 4-5 minutes and there was no oscillation after changing R6 to 75k and adding the cap in parallel.
I also varied the charge rate on the gen and settled on 5A.
AdminJeff
Ok I’ve verified your new circuit. I had better luck with a 75k resistor for R6. I also put a 0.0068uf cap across that resistor and it seemed to help dampen the on/off oscillation. After researching hysteresis on several sites, a couple recommended this approach when in noisy environments. As best I can see, there is severe noise spikes at about 38khz. I didn't do the math on the cap value but something small like I used is helpful in dampening that spike. I’m sure others with a better scope can get closer to the noise spike frequency and a filter calc might get the cap value closer.
My ON voltage was 6.4v and my OFF voltage was 7.4v. Very close to yours. I’m not sure we should get rid of the trim pot as resistor tolerances of +/- 5-10% will necessitate fine tuning the trip points.
Anyway I ran the test setup for a couple of hours using a 4ohm 50 watt resistor and a light bulb on the battery as a load so that it drained the battery slowly. My on/off cycles were about 4-5 minutes and there was no oscillation after changing R6 to 75k and adding the cap in parallel.
I also varied the charge rate on the gen and settled on 5A.
AdminJeff
Assistant WebSite Admin
1921 Model T Touring, 1930 Model A Roadster
Voltage Regulators, Starter & Generator Repair & Parts manufacturing
www.modeltregulators.com
www.modeltstarters.com
1921 Model T Touring, 1930 Model A Roadster
Voltage Regulators, Starter & Generator Repair & Parts manufacturing
www.modeltregulators.com
www.modeltstarters.com
-
JohnH
- Posts: 374
- Joined: Sun Jan 06, 2019 6:57 pm
- First Name: John
- Last Name: Hunter
- * REQUIRED* Type and Year of Model Ts owned: 1926 Geelong Tourer
- Location: Blue Mountains, Australia
- Board Member Since: 2002
- Contact:
Re: A $20 (or less!) DIY regulator, and other issues
There is obviously a constructional fault if your MOSFET is not being driven to saturation. The comparator output is either on or off - it is not a linear device. After many hours on the bench never once did I see the comparator output midway between on and off. It changes state within microseconds.AdminJeff wrote: ↑Sun Feb 06, 2022 6:59 pmIt would be better if we could achieve both hard ON when battery is fully charged and hard OFF when charging or large current draws. During the swings, the comparator is in that dreaded middle ground, ie not enough hysteresis. This is when I saw the MOSFET heat up substantially.
After driving it with now for something like 300km I'm very satisfied with the performance.
-
TonyB
- Posts: 663
- Joined: Fri Jan 04, 2019 11:15 am
- First Name: Tony
- Last Name: Bowker
- * REQUIRED* Type and Year of Model Ts owned: 1914 touring
- Location: La Mesa, CA
- MTFCA Life Member: YES
- Board Member Since: 2005
Re: A $20 (or less!) DIY regulator, and other issues
I ordered my PCB this afternoon.
Took quite a bit of effort as my version of the program was 7.0 dated 2009 and now they are on 7.9….. I had to confirm my old laptop would install the new version, then delete the old version and install the new. It all takes time.
I checked my design a couple more times and to my horror that big circle in the middle was not a hole. The latest version lets you look at all the holes. It was just a circle of copper so that was one revision. The second was larger pads for the battery (B) and generator (G) connections. Eagle eyed readers would have also seen that the green trace between the bottom of D1 and R5 didn’t quite touch.
I fixed all I could see and sent it off with money and expect boards in about a week.
Took quite a bit of effort as my version of the program was 7.0 dated 2009 and now they are on 7.9….. I had to confirm my old laptop would install the new version, then delete the old version and install the new. It all takes time.
I checked my design a couple more times and to my horror that big circle in the middle was not a hole. The latest version lets you look at all the holes. It was just a circle of copper so that was one revision. The second was larger pads for the battery (B) and generator (G) connections. Eagle eyed readers would have also seen that the green trace between the bottom of D1 and R5 didn’t quite touch.
I fixed all I could see and sent it off with money and expect boards in about a week.
Tony Bowker
La Mesa, California
1914 Touring, 1915 Speedster, 1924 Coupe.
La Mesa, California
1914 Touring, 1915 Speedster, 1924 Coupe.
-
ModelTMark
- Posts: 83
- Joined: Sun Jan 27, 2019 9:39 pm
- First Name: Mark
- Last Name: Williams
- * REQUIRED* Type and Year of Model Ts owned: 1924 TT, 1923 Touring, 1927 Tudor, 1915 Roadster
- Location: Virginia
- Board Member Since: 1999
Re: A $20 (or less!) DIY regulator, and other issues
Maybe it's buried in one of the threads, but does anyone know who purchased Fun Projects from Regan? Do we know why they're not making the regulator anymore?
TT
TT
-
AdminJeff
- Posts: 1114
- Joined: Wed Jan 16, 2019 6:32 pm
- First Name: Jeff
- Last Name: Stevenson
- * REQUIRED* Type and Year of Model Ts owned: 1921 Touring
- Location: Wilder Idaho
- Board Member Since: 2017
Re: A $20 (or less!) DIY regulator, and other issues
Yup. Tony's original "new" design had the feedback resistor on the wrong input of the comparator. I figured that out and replicated his results above with a small mod.
Jeff
Assistant WebSite Admin
1921 Model T Touring, 1930 Model A Roadster
Voltage Regulators, Starter & Generator Repair & Parts manufacturing
www.modeltregulators.com
www.modeltstarters.com
1921 Model T Touring, 1930 Model A Roadster
Voltage Regulators, Starter & Generator Repair & Parts manufacturing
www.modeltregulators.com
www.modeltstarters.com
-
JohnH
- Posts: 374
- Joined: Sun Jan 06, 2019 6:57 pm
- First Name: John
- Last Name: Hunter
- * REQUIRED* Type and Year of Model Ts owned: 1926 Geelong Tourer
- Location: Blue Mountains, Australia
- Board Member Since: 2002
- Contact:
Re: A $20 (or less!) DIY regulator, and other issues
FP was taken over by Birdhaven. My understanding is the FP regulator is not being produced because the IC it uses is now unobtainable.ModelTMark wrote: ↑Mon Feb 07, 2022 9:38 pmMaybe it's buried in one of the threads, but does anyone know who purchased Fun Projects from Regan? Do we know why they're not making the regulator anymore?
TT
-
TonyB
- Posts: 663
- Joined: Fri Jan 04, 2019 11:15 am
- First Name: Tony
- Last Name: Bowker
- * REQUIRED* Type and Year of Model Ts owned: 1914 touring
- Location: La Mesa, CA
- MTFCA Life Member: YES
- Board Member Since: 2005
Re: A $20 (or less!) DIY regulator, and other issues
At least we can’t be accused of copying the Fun Projects design 

The deletion of the dual follower with a inverter came out of my head. By the way everything I have contributed is open source, anyone is welcome to copy and sell if they want.
The deletion of the dual follower with a inverter came out of my head. By the way everything I have contributed is open source, anyone is welcome to copy and sell if they want.
Tony Bowker
La Mesa, California
1914 Touring, 1915 Speedster, 1924 Coupe.
La Mesa, California
1914 Touring, 1915 Speedster, 1924 Coupe.
-
AdminJeff
- Posts: 1114
- Joined: Wed Jan 16, 2019 6:32 pm
- First Name: Jeff
- Last Name: Stevenson
- * REQUIRED* Type and Year of Model Ts owned: 1921 Touring
- Location: Wilder Idaho
- Board Member Since: 2017
Re: A $20 (or less!) DIY regulator, and other issues
John,
I see 75+ sources for the LM3524D.. that is a VERY interesting chip!
https://www.ebay.com/sch/i.html?_from=R ... &_osacat=0
Lowest prices are $1-2 each.
I actually have a FP regulator on my car. I must have secured one of the last of BH's stock. Interestingly, I never thought that regulator worked very well. The first one was completely defective and didn't charge at all, the replacement I have now seems to always charge the battery, so I have it set at at about 5A. All this discussion has me curious now. I think I'll take it off the car and bench test it.
AdminJeff
Assistant WebSite Admin
1921 Model T Touring, 1930 Model A Roadster
Voltage Regulators, Starter & Generator Repair & Parts manufacturing
www.modeltregulators.com
www.modeltstarters.com
1921 Model T Touring, 1930 Model A Roadster
Voltage Regulators, Starter & Generator Repair & Parts manufacturing
www.modeltregulators.com
www.modeltstarters.com
-
Luke
Topic author - Posts: 617
- Joined: Fri Dec 13, 2019 1:04 am
- First Name: Luke
- Last Name: P
- * REQUIRED* Type and Year of Model Ts owned: 1926
- Location: New Zealand
Re: A $20 (or less!) DIY regulator, and other issues
Jeff,
I've responded in group email suggesting that you and Tony might want to try the design at the full output of the generator, as well as at the 5A level. That way the FET will be sinking max current, and the Schottky passing max, so we'll get to know what, if any, heatsinking is required.
I agree the 3524 is a useful looking IC, however I'm still a proponent of the 494 which in practice should provide similarly smooth PWM control and perhaps be more accessible.
Hopefully Tom will also let us know how his 431 design is going. At that point I think we might have enough designs to be going on with, although I guess we could consider a microprocessor design using something like an ATtiny85 or similar. That'd make the voltage settings easy but perhaps make it less attractive to the home builder...
Tony,
I think there's no doubt these are original designs (as much as is possible given we can't stray too far from the chip design parms and typical app notes etc) regardless of where they end up.
Good work with the PCB, it will be interesting to see the result.
Luke.
I've responded in group email suggesting that you and Tony might want to try the design at the full output of the generator, as well as at the 5A level. That way the FET will be sinking max current, and the Schottky passing max, so we'll get to know what, if any, heatsinking is required.
I agree the 3524 is a useful looking IC, however I'm still a proponent of the 494 which in practice should provide similarly smooth PWM control and perhaps be more accessible.
Hopefully Tom will also let us know how his 431 design is going. At that point I think we might have enough designs to be going on with, although I guess we could consider a microprocessor design using something like an ATtiny85 or similar. That'd make the voltage settings easy but perhaps make it less attractive to the home builder...
Tony,
I think there's no doubt these are original designs (as much as is possible given we can't stray too far from the chip design parms and typical app notes etc) regardless of where they end up.
Good work with the PCB, it will be interesting to see the result.
Luke.
-
JohnH
- Posts: 374
- Joined: Sun Jan 06, 2019 6:57 pm
- First Name: John
- Last Name: Hunter
- * REQUIRED* Type and Year of Model Ts owned: 1926 Geelong Tourer
- Location: Blue Mountains, Australia
- Board Member Since: 2002
- Contact:
Re: A $20 (or less!) DIY regulator, and other issues
That is very interesting because when I looked a while back I could not find any of the D suffix chips from any of the usual suppliers. I presume the DN is electrically the same as the D.AdminJeff wrote: ↑Tue Feb 08, 2022 9:21 amI see 75+ sources for the LM3524D.. that is a VERY interesting chip!
https://www.ebay.com/sch/i.html?_from=R ... &_osacat=0
Lowest prices are $1-2 each.
I actually have a FP regulator on my car. I must have secured one of the last of BH's stock. Interestingly, I never thought that regulator worked very well. The first one was completely defective and didn't charge at all, the replacement I have now seems to always charge the battery, so I have it set at at about 5A. All this discussion has me curious now. I think I'll take it off the car and bench test it.
AdminJeff
For a long time I have thought that my FP regulator was charging a little on the low side, and this has been verified since all the work on the regulators began. Since I have the battery on a maintainer when I'm not using the car, it's never been a problem. No doubt it's to do with resistor and component tolerances, and would be easy to correct by changing one resistor, but as I'm using the LM393 regulator now it's hardly worth doing.
-
Tlitwin
- Posts: 84
- Joined: Fri Jan 18, 2019 3:29 pm
- First Name: Tom
- Last Name: Litwin
- * REQUIRED* Type and Year of Model Ts owned: 1926 touring
- Location: Oregon
Re: A $20 (or less!) DIY regulator, and other issues
Luke
We tested the 431 design for many hours on our test stand and it worked well. There was some oscillation of the amp gauge but as the battery came close to a full charge it became harder to detect. When we were testing we had both the mosfet and schottky mounted to a heat sink. Our plan moving forward was to use a mounting design similar to the FP which would not be a simple or cheap for anyone. We could make the boards with all the components for ~10$ but then there is the mounting and the necessary hardware. The current FP regulator is mounted with 4 standoffs making it good to withstand the vibrations on the T and that way we would have gone.
So I contacted three large Model T part distributors and the current and past owners of the FP regulator about the possible demand for a regulator. Only one distributor responded and they said they were likely to sell less than 100 a year and price point is important.
I can now see why BH has not moved forward.
So for this project to be successful this regulator needs to be simple and easy to install. Also I’m not sure how many users will be comfortable taking a cutout apart and converting it into a regulator knowing if they do something wrong they could fry their generator. My gut feeling is most would rather purchase something ready to bolt on and work. And if there was issues the could call the manufacturer.
It’s been fun working on this but currently we’ve put it on the back burner.
Tom
We tested the 431 design for many hours on our test stand and it worked well. There was some oscillation of the amp gauge but as the battery came close to a full charge it became harder to detect. When we were testing we had both the mosfet and schottky mounted to a heat sink. Our plan moving forward was to use a mounting design similar to the FP which would not be a simple or cheap for anyone. We could make the boards with all the components for ~10$ but then there is the mounting and the necessary hardware. The current FP regulator is mounted with 4 standoffs making it good to withstand the vibrations on the T and that way we would have gone.
So I contacted three large Model T part distributors and the current and past owners of the FP regulator about the possible demand for a regulator. Only one distributor responded and they said they were likely to sell less than 100 a year and price point is important.
I can now see why BH has not moved forward.
So for this project to be successful this regulator needs to be simple and easy to install. Also I’m not sure how many users will be comfortable taking a cutout apart and converting it into a regulator knowing if they do something wrong they could fry their generator. My gut feeling is most would rather purchase something ready to bolt on and work. And if there was issues the could call the manufacturer.
It’s been fun working on this but currently we’ve put it on the back burner.
Tom
-
AdminJeff
- Posts: 1114
- Joined: Wed Jan 16, 2019 6:32 pm
- First Name: Jeff
- Last Name: Stevenson
- * REQUIRED* Type and Year of Model Ts owned: 1921 Touring
- Location: Wilder Idaho
- Board Member Since: 2017
Re: A $20 (or less!) DIY regulator, and other issues
John,
It is interesting... when in doubt, eBay. I've been eBaying since they first started in 1995. I was at Netscape in those days and a huge supporter. It's quite amazing what I've bought and sold on that platform over the years.
If you think about it, the FP regulator was designed by one guy with no input/field testing by a dozen+ practical Electrical Engineers like all of us. It just sort of hit the market as a finished product and everyone just accepted it. I've heard both good things AND bad about the unit from several different folks who have one. My own initial experience wasn't good, but at the time John stood behind the product and sent me a replacement, which is commendable. Unfortunately, that replacement doesn't seem to be operating as I would expect it should. A regulator should regulate. Mine is always charging. Always. Even when the new battery I just replaced has been on a charger overnight.
Perhaps there is a reason for that. I'll investigate that more fully in the near future. It's also very possible that the wide variance and quality of all the generators out there make his design (and possibly ours) impossible to solve for in the broad sense. The generator sitting in my car today will easily put out 12A both on the car and test bench, but the one currently on my test bench will only put out a max of 7A. I'm also sure there is everything in between and then some currently on the road today. There are a dozen technical reasons why this is the case (armature quality, brush wear, field coil shorts, post connection,rust, etc) but it is a reality. That's a lot to solve for.
What is good is that this entire forum thread is devoted to trying to improve our hobby and taking on this challenge. There will always be those who will always insist that you should just use the stock generator cutout. Just because. But that is ignorance at its finest. If you drive these cars a lot like I do (7,500+ miles a year) and replacing 6v batteries every year because it is being grossly overcharged every time you drive the car and therefore destroyed is your idea of fun, so be it. You can't fix ignorance. You can incrementally improve outdated technology (and without anyone noticing) and save money and increase enjoyment and reliability of the hobby. So that's a solid win in my book.
Nothing can take away the innovation spark from the FP regulator. It was the idea that started all this. The broader audience will now take that effort and vastly improve upon it. Hopefully anyway. Onward and upward as they say...
AdminJeff
It is interesting... when in doubt, eBay. I've been eBaying since they first started in 1995. I was at Netscape in those days and a huge supporter. It's quite amazing what I've bought and sold on that platform over the years.
If you think about it, the FP regulator was designed by one guy with no input/field testing by a dozen+ practical Electrical Engineers like all of us. It just sort of hit the market as a finished product and everyone just accepted it. I've heard both good things AND bad about the unit from several different folks who have one. My own initial experience wasn't good, but at the time John stood behind the product and sent me a replacement, which is commendable. Unfortunately, that replacement doesn't seem to be operating as I would expect it should. A regulator should regulate. Mine is always charging. Always. Even when the new battery I just replaced has been on a charger overnight.
Perhaps there is a reason for that. I'll investigate that more fully in the near future. It's also very possible that the wide variance and quality of all the generators out there make his design (and possibly ours) impossible to solve for in the broad sense. The generator sitting in my car today will easily put out 12A both on the car and test bench, but the one currently on my test bench will only put out a max of 7A. I'm also sure there is everything in between and then some currently on the road today. There are a dozen technical reasons why this is the case (armature quality, brush wear, field coil shorts, post connection,rust, etc) but it is a reality. That's a lot to solve for.
What is good is that this entire forum thread is devoted to trying to improve our hobby and taking on this challenge. There will always be those who will always insist that you should just use the stock generator cutout. Just because. But that is ignorance at its finest. If you drive these cars a lot like I do (7,500+ miles a year) and replacing 6v batteries every year because it is being grossly overcharged every time you drive the car and therefore destroyed is your idea of fun, so be it. You can't fix ignorance. You can incrementally improve outdated technology (and without anyone noticing) and save money and increase enjoyment and reliability of the hobby. So that's a solid win in my book.
Nothing can take away the innovation spark from the FP regulator. It was the idea that started all this. The broader audience will now take that effort and vastly improve upon it. Hopefully anyway. Onward and upward as they say...
AdminJeff
Assistant WebSite Admin
1921 Model T Touring, 1930 Model A Roadster
Voltage Regulators, Starter & Generator Repair & Parts manufacturing
www.modeltregulators.com
www.modeltstarters.com
1921 Model T Touring, 1930 Model A Roadster
Voltage Regulators, Starter & Generator Repair & Parts manufacturing
www.modeltregulators.com
www.modeltstarters.com
-
Scott_Conger
- Posts: 6632
- Joined: Sun Jan 06, 2019 11:18 am
- First Name: Scott
- Last Name: Conger
- * REQUIRED* Type and Year of Model Ts owned: 1919
- Location: not near anywhere, WY
- Board Member Since: 2005
Re: A $20 (or less!) DIY regulator, and other issues
You know, Jeff, reading your post might make one suspect that the FP voltage regulator was a half-baked idea dreamt up by some guy on a weekend and then foisted upon the public with no testing, and you guys are now going to take that campy idea and bring it to perfection. The FP regulator wasn't an "innovative spark" that needed improving...it was a full-on, designed and tested, major leap forward for the hobby. A product which didn't suffer from fatal flaws needing revision or improvement, but simply to continue to be made. Sadly for all of us, the FP line is essentially defunct, along with a number of other product lines, all purchased by the same vendor who seems content to let them slide into oblivion.
Nowhere have I ever read a post that read "good riddance" at the loss of that product to the hobby, or that it was an simply an innovative spark that needed improving upon...quite the contrary, all I have read is weeping and lamentations for the "good old days" when the FP regulator was available. Count me among that group. There may have been product that somehow failed to please a customer, but I was never one of those customers, having bought many of them and successfully fitted them to my rebuilt generators...they always operated flawlessly and on my personal cars, continue to give good service after many years. I've heard of no failures on any of them that I fitted for others.
A dozen guys working on it and in 14 months, there are finally boards operating for an hour or so before they burn up, as I last recall reading...maybe it's gotten better and I've missed it. It's looking to me like John R was a pretty smart cookie considering he designed it, tested it, sourced the parts, assembled the boards, had a company stamp out the housings to turn it into a factory-looking product, sell them at wholesale to vendors, AND manage to make some buck$ in the process. Or, you might say "it just sort of just hit the market". By accident, I suppose. Maybe it was intended to be a coffee-maker that went horribly wrong.
For the good of the hobby, I truly hope you guys do come up with a $20 regulator, but in the mean time...
Nowhere have I ever read a post that read "good riddance" at the loss of that product to the hobby, or that it was an simply an innovative spark that needed improving upon...quite the contrary, all I have read is weeping and lamentations for the "good old days" when the FP regulator was available. Count me among that group. There may have been product that somehow failed to please a customer, but I was never one of those customers, having bought many of them and successfully fitted them to my rebuilt generators...they always operated flawlessly and on my personal cars, continue to give good service after many years. I've heard of no failures on any of them that I fitted for others.
A dozen guys working on it and in 14 months, there are finally boards operating for an hour or so before they burn up, as I last recall reading...maybe it's gotten better and I've missed it. It's looking to me like John R was a pretty smart cookie considering he designed it, tested it, sourced the parts, assembled the boards, had a company stamp out the housings to turn it into a factory-looking product, sell them at wholesale to vendors, AND manage to make some buck$ in the process. Or, you might say "it just sort of just hit the market". By accident, I suppose. Maybe it was intended to be a coffee-maker that went horribly wrong.
For the good of the hobby, I truly hope you guys do come up with a $20 regulator, but in the mean time...
Scott Conger
Tyranny under the guise of law is still Tyranny
NH Full Flow Float Valves™
Obsolete carburetor parts manufactured
Tyranny under the guise of law is still Tyranny
NH Full Flow Float Valves™
Obsolete carburetor parts manufactured
-
Luke
Topic author - Posts: 617
- Joined: Fri Dec 13, 2019 1:04 am
- First Name: Luke
- Last Name: P
- * REQUIRED* Type and Year of Model Ts owned: 1926
- Location: New Zealand
Re: A $20 (or less!) DIY regulator, and other issues
Scott,
I read Jeff's post as complementary to the original designer?
Not sure that design necessarily needed improving per se, however as it appears to be no longer available there's no harm in seeing if it's possible to do something better and learn something in the process. Mind you it is just a regulator and there's really only a couple of fundamental ways they work...
Also unsure where the 14 months came from, perhaps it's a figure of speech, but in the couple of months or thereabouts since my first post it seems to me that quite a lot of progress has been made on the community regulator and there are now three or four actual working and tested designs. The odd fried component is just part of the cut and thrust of prototyping, and is part of the sacrifice that refines a design to something that people can ultimately utilise with confidence. My reading is that all of the current designs (ie. the 393, 494, and 431) have now operated for some hours without difficulty, and one might expect them to carry on doing so.
So, while you may lament the passing of the FP regulator (and indeed as a drop-in replacement it seemed quite a good thing), you can also look forward to the fact that there are now several viable alternatives that have been brought about through the combined efforts of the community here
.
Luke.
I read Jeff's post as complementary to the original designer?
Not sure that design necessarily needed improving per se, however as it appears to be no longer available there's no harm in seeing if it's possible to do something better and learn something in the process. Mind you it is just a regulator and there's really only a couple of fundamental ways they work...
Also unsure where the 14 months came from, perhaps it's a figure of speech, but in the couple of months or thereabouts since my first post it seems to me that quite a lot of progress has been made on the community regulator and there are now three or four actual working and tested designs. The odd fried component is just part of the cut and thrust of prototyping, and is part of the sacrifice that refines a design to something that people can ultimately utilise with confidence. My reading is that all of the current designs (ie. the 393, 494, and 431) have now operated for some hours without difficulty, and one might expect them to carry on doing so.
So, while you may lament the passing of the FP regulator (and indeed as a drop-in replacement it seemed quite a good thing), you can also look forward to the fact that there are now several viable alternatives that have been brought about through the combined efforts of the community here
Luke.
-
AdminJeff
- Posts: 1114
- Joined: Wed Jan 16, 2019 6:32 pm
- First Name: Jeff
- Last Name: Stevenson
- * REQUIRED* Type and Year of Model Ts owned: 1921 Touring
- Location: Wilder Idaho
- Board Member Since: 2017
Re: A $20 (or less!) DIY regulator, and other issues
Yes, Luke, your reading and interpretation of my post is the correct one.
AdminJeff
AdminJeff
Assistant WebSite Admin
1921 Model T Touring, 1930 Model A Roadster
Voltage Regulators, Starter & Generator Repair & Parts manufacturing
www.modeltregulators.com
www.modeltstarters.com
1921 Model T Touring, 1930 Model A Roadster
Voltage Regulators, Starter & Generator Repair & Parts manufacturing
www.modeltregulators.com
www.modeltstarters.com
-
TonyB
- Posts: 663
- Joined: Fri Jan 04, 2019 11:15 am
- First Name: Tony
- Last Name: Bowker
- * REQUIRED* Type and Year of Model Ts owned: 1914 touring
- Location: La Mesa, CA
- MTFCA Life Member: YES
- Board Member Since: 2005
Re: A $20 (or less!) DIY regulator, and other issues
Some unpleasantness is starting to enter into the discussion, please stop it. If you can’t say something constructive, please say nothing.
Please don’t spoil our fun, if you don’t like what we are doing, don’t read the thread.
In all my tests my generator has been set to 10 amp output.
Previous to this work I use a regular diode in place of the mechanical cutout and they never overheated.
My second prototype has run for over an hour with various loads and has not “burned up”.
John has run his model some 300km, which at 30mph, is approximately six hours.
Please don’t spoil our fun, if you don’t like what we are doing, don’t read the thread.
In all my tests my generator has been set to 10 amp output.
Previous to this work I use a regular diode in place of the mechanical cutout and they never overheated.
My second prototype has run for over an hour with various loads and has not “burned up”.
John has run his model some 300km, which at 30mph, is approximately six hours.
Tony Bowker
La Mesa, California
1914 Touring, 1915 Speedster, 1924 Coupe.
La Mesa, California
1914 Touring, 1915 Speedster, 1924 Coupe.
-
Scott_Conger
- Posts: 6632
- Joined: Sun Jan 06, 2019 11:18 am
- First Name: Scott
- Last Name: Conger
- * REQUIRED* Type and Year of Model Ts owned: 1919
- Location: not near anywhere, WY
- Board Member Since: 2005
Re: A $20 (or less!) DIY regulator, and other issues
Jeff, duly noted and an apology for my poor reading comprehension.
Scott Conger
Tyranny under the guise of law is still Tyranny
NH Full Flow Float Valves™
Obsolete carburetor parts manufactured
Tyranny under the guise of law is still Tyranny
NH Full Flow Float Valves™
Obsolete carburetor parts manufactured
-
Allan
- Posts: 6987
- Joined: Sun Jan 06, 2019 7:21 pm
- First Name: Allan
- Last Name: Bennett
- * REQUIRED* Type and Year of Model Ts owned: 1912 van, 1917 shooting brake, 1929 roadster buckboard, 1924 tourer, 1925 barn find buckboard, 1925 D &F wide body roadster, 1927LHD Tudor sedan.
- Location: Gawler, Australia
Re: A $20 (or less!) DIY regulator, and other issues
I have followed this thread from the start, and am completely and utterly bewildered by the jargon you fellows use and am in awe of the way you put things together. I hope the result is as good or better than the John Reagan item.
From my point of view, I would like to see a product that I can simply mount onto an original cut-out body, and cover it with the original cover. That way I can preserve the original appearance of a used original or repaint it to mimic a restored unit.
Others will need a complete unit like the Reagan item, but the tooling up to make these may put the project into the too hard/expensive basket.
Either way, keep up the good work. I am waiting for something to fit to Henrietta, whose generator charges too well, and I need to switch the lights on when on a trip of any length. Does that make me a manual form of the switching dohickey you are using?
Allan from down under.
From my point of view, I would like to see a product that I can simply mount onto an original cut-out body, and cover it with the original cover. That way I can preserve the original appearance of a used original or repaint it to mimic a restored unit.
Others will need a complete unit like the Reagan item, but the tooling up to make these may put the project into the too hard/expensive basket.
Either way, keep up the good work. I am waiting for something to fit to Henrietta, whose generator charges too well, and I need to switch the lights on when on a trip of any length. Does that make me a manual form of the switching dohickey you are using?
Allan from down under.
-
TXGOAT2
- Posts: 8053
- Joined: Sun Feb 14, 2021 10:08 pm
- First Name: Pat
- Last Name: McNallen
- * REQUIRED* Type and Year of Model Ts owned: 1926-7 roadster
- Location: Graham, Texas
- Board Member Since: 2021
Re: A $20 (or less!) DIY regulator, and other issues
It does make you a carbon-based, bio-regulator. Modern electronics can do the same job electronically and offer the additional advantages of zero emissions and automatic operation. I'd settle for a dash-mounted rheostat inserted into the field circuit. That would allow tuning the generator output to suit the load, but it would require some driver input to be most effective. Retaining the third brush would allow limiting the generator output to a safe level, and the variable resistance in the field circuit would allow the driver to regulate output to match load conditions. The ammeter would serve to indicate charge rate.
-
TonyB
- Posts: 663
- Joined: Fri Jan 04, 2019 11:15 am
- First Name: Tony
- Last Name: Bowker
- * REQUIRED* Type and Year of Model Ts owned: 1914 touring
- Location: La Mesa, CA
- MTFCA Life Member: YES
- Board Member Since: 2005
Re: A $20 (or less!) DIY regulator, and other issues
I have seen exactly what Pat suggests somewhere previously, I believe it was in the Model T Bulletin's. .
Tony Bowker
La Mesa, California
1914 Touring, 1915 Speedster, 1924 Coupe.
La Mesa, California
1914 Touring, 1915 Speedster, 1924 Coupe.
-
JohnH
- Posts: 374
- Joined: Sun Jan 06, 2019 6:57 pm
- First Name: John
- Last Name: Hunter
- * REQUIRED* Type and Year of Model Ts owned: 1926 Geelong Tourer
- Location: Blue Mountains, Australia
- Board Member Since: 2002
- Contact:
Re: A $20 (or less!) DIY regulator, and other issues
Tony, this might be the article you were thinking of. It was in the MTFCA book on restoring the electrical system. I suspect it may have originally appeared in the Tinkering Tips column in the Vintage Ford, but I've not checked.
-
TXGOAT2
- Posts: 8053
- Joined: Sun Feb 14, 2021 10:08 pm
- First Name: Pat
- Last Name: McNallen
- * REQUIRED* Type and Year of Model Ts owned: 1926-7 roadster
- Location: Graham, Texas
- Board Member Since: 2021
Re: A $20 (or less!) DIY regulator, and other issues
I was thinking of inserting the pot in series with the grounded lead of the field, but the method described in the article is simpler and just as effective. Personally, I wouldn't mind observing the ammeter and adjusting the charge rate to acommodate headlights and other variables any more than I mind using the spark control, etc . I don't know where I'd get a pot like that these days. Everything is micro-mini. I suppose a small pilot bulb could be added on the field side of the pot to ground to indicate charge rate and function as an "idiot light". I wonder if the cutout would pull in when first starting with the charge rate set very low?
-
JohnH
- Posts: 374
- Joined: Sun Jan 06, 2019 6:57 pm
- First Name: John
- Last Name: Hunter
- * REQUIRED* Type and Year of Model Ts owned: 1926 Geelong Tourer
- Location: Blue Mountains, Australia
- Board Member Since: 2002
- Contact:
Re: A $20 (or less!) DIY regulator, and other issues
Pat, you're right in that such potentiometers/rheostats aren't as common as they once were, and where available from the usual suppliers tend to be very expensive. Surprisingly, I found a few on eBay at reasonable prices https://www.ebay.com/itm/321871597463 or this https://www.ebay.com/itm/143909128693
A possible alternative would be a blower motor control (switch with a tapped resistor) or dash lamp dimmer from a 'modern' car, though the latter might be a bit underrated with regards to power.
The mechanical cutout should work at a very low charge current since it pulls in at just under 200mA. Good idea re the pilot lamp.
A possible alternative would be a blower motor control (switch with a tapped resistor) or dash lamp dimmer from a 'modern' car, though the latter might be a bit underrated with regards to power.
The mechanical cutout should work at a very low charge current since it pulls in at just under 200mA. Good idea re the pilot lamp.
-
TXGOAT2
- Posts: 8053
- Joined: Sun Feb 14, 2021 10:08 pm
- First Name: Pat
- Last Name: McNallen
- * REQUIRED* Type and Year of Model Ts owned: 1926-7 roadster
- Location: Graham, Texas
- Board Member Since: 2021
Re: A $20 (or less!) DIY regulator, and other issues
The dash light controls usually controlled 4 to 6 "pea bulbs". A 6 v unit would probably be more robust. Some auto heater/AC fans used a 3 position speed control switch with a resistor unit mounted in the heater/AC plenum, I suppose for cooling the resistance wire coils. I suppose these systems were 2 resistor coils and direct to provide the typical lo/med/hi blower speeds. I've replaced a couple of the resistor units, but I don't remember what vehicles they were in. If I can remember to ask, there is a good local parts guy who will know what I'm talking about and who will know where to look up the resistor units.
-
Tlitwin
- Posts: 84
- Joined: Fri Jan 18, 2019 3:29 pm
- First Name: Tom
- Last Name: Litwin
- * REQUIRED* Type and Year of Model Ts owned: 1926 touring
- Location: Oregon
Re: A $20 (or less!) DIY regulator, and other issues
I just wanted to share some information about the design I was able to work on. First I was just the tester as this electronic stuff is a little beyond me. It was my best friend, an electrical engineer, who designed this after I asked him what he thought about designing a regulator for the model t. I gave him all the information that had been posted and he came back a said I can do that. And here is we have. I should also note that I have been using a FP regulator for 20 years with no issues. So I have been quite impressed with the idea of having a regulator.
“The hysteresis in this design produces a 1-2 second on-off cycle between ~6.7 and 7.2 volts, no charging or cycling above, no cycling if enough current is being drawn. The value of R9 can be reduced if you want slower on-off cycles and wider voltage break points. R1 and R2 may need to be changed if you want much more hysteresis to keep charging below 7.2V. I would recommend that both power devices be heat sinked and connected like the original design. 10 amp traces would need to be around 300 mils wide, best to leave both power devices down on the can base with direct connections to the terminals. About the best you can do on the Schottky is .5V and at 10 amps would be 5 watts. Junction to case in air is 60 C/W which would put the junction at 300C. Even at 5 amps 150C is too hot. If the MOSFET is driven with at least 6 volts the on resistance is low enough to only produce around 1 watt. This means no diode drops and minimize the drop on the filter resister. I also recommend using the Varistor, R7, to protect the MOSFET. The Varistor capacitance helps with dv/dt breakdown and gate shoot through and hard clamp protects from overvoltage and ESD. Zener D3 protects Q2 and VR3 from over voltage. C2 should be a low ESR style like A759MU337M1VAAE22, the value could probably be reduce but its not very large or expensive. Parts should be chosen for at least 85C and preferably 105C or 125C. The engine compartment can be very hot. Also, I would suggest very similar mounting to the original design with multiple mounting points for the PCB which can also bring the connections to the board. Lots of heat and vibration to consider.
Hope this helps (my friend Paul)”
Tom
“The hysteresis in this design produces a 1-2 second on-off cycle between ~6.7 and 7.2 volts, no charging or cycling above, no cycling if enough current is being drawn. The value of R9 can be reduced if you want slower on-off cycles and wider voltage break points. R1 and R2 may need to be changed if you want much more hysteresis to keep charging below 7.2V. I would recommend that both power devices be heat sinked and connected like the original design. 10 amp traces would need to be around 300 mils wide, best to leave both power devices down on the can base with direct connections to the terminals. About the best you can do on the Schottky is .5V and at 10 amps would be 5 watts. Junction to case in air is 60 C/W which would put the junction at 300C. Even at 5 amps 150C is too hot. If the MOSFET is driven with at least 6 volts the on resistance is low enough to only produce around 1 watt. This means no diode drops and minimize the drop on the filter resister. I also recommend using the Varistor, R7, to protect the MOSFET. The Varistor capacitance helps with dv/dt breakdown and gate shoot through and hard clamp protects from overvoltage and ESD. Zener D3 protects Q2 and VR3 from over voltage. C2 should be a low ESR style like A759MU337M1VAAE22, the value could probably be reduce but its not very large or expensive. Parts should be chosen for at least 85C and preferably 105C or 125C. The engine compartment can be very hot. Also, I would suggest very similar mounting to the original design with multiple mounting points for the PCB which can also bring the connections to the board. Lots of heat and vibration to consider.
Hope this helps (my friend Paul)”
Tom
-
AdminJeff
- Posts: 1114
- Joined: Wed Jan 16, 2019 6:32 pm
- First Name: Jeff
- Last Name: Stevenson
- * REQUIRED* Type and Year of Model Ts owned: 1921 Touring
- Location: Wilder Idaho
- Board Member Since: 2017
Re: A $20 (or less!) DIY regulator, and other issues
VERY interesting. I just ordered some TL431s. I’ll breadboard this design as soon as I get them.
AdminJeff.
AdminJeff.
Assistant WebSite Admin
1921 Model T Touring, 1930 Model A Roadster
Voltage Regulators, Starter & Generator Repair & Parts manufacturing
www.modeltregulators.com
www.modeltstarters.com
1921 Model T Touring, 1930 Model A Roadster
Voltage Regulators, Starter & Generator Repair & Parts manufacturing
www.modeltregulators.com
www.modeltstarters.com
-
TonyB
- Posts: 663
- Joined: Fri Jan 04, 2019 11:15 am
- First Name: Tony
- Last Name: Bowker
- * REQUIRED* Type and Year of Model Ts owned: 1914 touring
- Location: La Mesa, CA
- MTFCA Life Member: YES
- Board Member Since: 2005
Re: A $20 (or less!) DIY regulator, and other issues
This my second try as the pictures were too large and some how the whole post dissapeared. 
My PCB arrived and I populated one for test over the weekend. There was some finger troubles, I must be getting too old for this game. After a couple of challenges it works fine on the bench and on the test fixture. It worked quite well but the switching voltages are a little different from the simulation which is concerning. I then installed in the coupe. Again it functions but just before it reaches fully charge it oscillates s little and once at full charge turns ON and OFF as expected. Testing was cut short as the coupe ran out of gas
The only difference I know of between the test fixture and the coupe is the age of the generator. The one in the coupe is probably 20 years old and the commutator is well worn. The generator in the fixture is essentially new with nice fresh under cut on the commutator which may reduce electrical noise.
Today I refilled the coupe with gas and tried again this time with more success. Overnite I added Jeff’s capacitor across R6 (the feedback resistor) and it quieted down the on/off oscillation and made the voltage setting more or less agree with the simulation.
So we can add mine to the list of working LM383 models that that work well.
I’ve got a couple of tours coming up but I’ll build up another model for the speedster
My PCB arrived and I populated one for test over the weekend. There was some finger troubles, I must be getting too old for this game. After a couple of challenges it works fine on the bench and on the test fixture. It worked quite well but the switching voltages are a little different from the simulation which is concerning. I then installed in the coupe. Again it functions but just before it reaches fully charge it oscillates s little and once at full charge turns ON and OFF as expected. Testing was cut short as the coupe ran out of gas
The only difference I know of between the test fixture and the coupe is the age of the generator. The one in the coupe is probably 20 years old and the commutator is well worn. The generator in the fixture is essentially new with nice fresh under cut on the commutator which may reduce electrical noise.
Today I refilled the coupe with gas and tried again this time with more success. Overnite I added Jeff’s capacitor across R6 (the feedback resistor) and it quieted down the on/off oscillation and made the voltage setting more or less agree with the simulation.
So we can add mine to the list of working LM383 models that that work well.
I’ve got a couple of tours coming up but I’ll build up another model for the speedster
Last edited by TonyB on Wed Feb 16, 2022 8:36 pm, edited 1 time in total.
Tony Bowker
La Mesa, California
1914 Touring, 1915 Speedster, 1924 Coupe.
La Mesa, California
1914 Touring, 1915 Speedster, 1924 Coupe.
-
Luke
Topic author - Posts: 617
- Joined: Fri Dec 13, 2019 1:04 am
- First Name: Luke
- Last Name: P
- * REQUIRED* Type and Year of Model Ts owned: 1926
- Location: New Zealand
Re: A $20 (or less!) DIY regulator, and other issues
Tony,
Good to see the results of your board work - well done. It will be good to hear how it continues when you get more fuel for the test bed
Tom,
Thanks to Paul for the explanation, and you for testing/passing on the info. It will be useful for anyone who chooses to make this design up - Jeff being one by the look of it!
From the community perspective; the 431 is a well known regulator IC and would no doubt do a fine job here, it adds another design to consider.
At some point however we had discussed, off forum, that it might be a good idea to settle on one design and maybe make a reasonable size group order for some populated boards - populated so that those who're not conversant with small component soldering can just fit a working unit. I think we've still a way to go in terms of testing designs before we get to that stage.
As to how we make the decision - perhaps it would be useful to first seek feedback from forum members on what they might expect in terms of the regulator operation? What I mean by this is that, as I see it, the 393 and 431 designs are quite similar insofar as they will tend to produce a binary-style regulation (ie. in practice the ammeter will swing back and forwards on a quasi-regular basis), whereas the 494 will give a seemingly smooth and gradual movement of the ammeter as the battery charges and discharges over the course of a drive.
This modus operandi may, or may not, be something that will concern people. To that end I wonder (Jeff might need to enable this feature
if we should run a poll in order to garner opinion?
Luke.
Good to see the results of your board work - well done. It will be good to hear how it continues when you get more fuel for the test bed
Tom,
Thanks to Paul for the explanation, and you for testing/passing on the info. It will be useful for anyone who chooses to make this design up - Jeff being one by the look of it!
From the community perspective; the 431 is a well known regulator IC and would no doubt do a fine job here, it adds another design to consider.
At some point however we had discussed, off forum, that it might be a good idea to settle on one design and maybe make a reasonable size group order for some populated boards - populated so that those who're not conversant with small component soldering can just fit a working unit. I think we've still a way to go in terms of testing designs before we get to that stage.
As to how we make the decision - perhaps it would be useful to first seek feedback from forum members on what they might expect in terms of the regulator operation? What I mean by this is that, as I see it, the 393 and 431 designs are quite similar insofar as they will tend to produce a binary-style regulation (ie. in practice the ammeter will swing back and forwards on a quasi-regular basis), whereas the 494 will give a seemingly smooth and gradual movement of the ammeter as the battery charges and discharges over the course of a drive.
This modus operandi may, or may not, be something that will concern people. To that end I wonder (Jeff might need to enable this feature
Luke.
-
JohnH
- Posts: 374
- Joined: Sun Jan 06, 2019 6:57 pm
- First Name: John
- Last Name: Hunter
- * REQUIRED* Type and Year of Model Ts owned: 1926 Geelong Tourer
- Location: Blue Mountains, Australia
- Board Member Since: 2002
- Contact:
Re: A $20 (or less!) DIY regulator, and other issues
It's great to see Tony's PCB in action. Not far off being practical for mass production.
And thanks Tom for the details on the TL431 circuit - it's been well thought out.
Having driven with both the TL494 and LM393 regulators, my personal preference is for the LM393. While this may come across as being completely biassed, having designed the LM393 circuit a lot earlier on, it should be pointed out that I actually spent a lot more hours getting the TL494 circuit to work.
The reason is simply that by glancing at the ammeter it's obvious the regulator is working. With the switchmode control from the TL494, I find I have to loook more closely at the ammeter to interpret the reading, and if it's close to zero for a long time, wondering if the charge circuit has failed. With the comparator circuit, the fact that it jumps from zero to full charge current means there's no need to interpret the reading - it's one or the other. The fluctuation of the meter needle is reassuring that it's all working.
Although it's more of academic interest that of practical importance, the TL494 charger does take slightly longer to bring the battery up to full charge, since the charge current tapers off as it does so.
It will be interesting to see what the other opinions are on this, and what the favoured design will be.
And thanks Tom for the details on the TL431 circuit - it's been well thought out.
Having driven with both the TL494 and LM393 regulators, my personal preference is for the LM393. While this may come across as being completely biassed, having designed the LM393 circuit a lot earlier on, it should be pointed out that I actually spent a lot more hours getting the TL494 circuit to work.
The reason is simply that by glancing at the ammeter it's obvious the regulator is working. With the switchmode control from the TL494, I find I have to loook more closely at the ammeter to interpret the reading, and if it's close to zero for a long time, wondering if the charge circuit has failed. With the comparator circuit, the fact that it jumps from zero to full charge current means there's no need to interpret the reading - it's one or the other. The fluctuation of the meter needle is reassuring that it's all working.
Although it's more of academic interest that of practical importance, the TL494 charger does take slightly longer to bring the battery up to full charge, since the charge current tapers off as it does so.
It will be interesting to see what the other opinions are on this, and what the favoured design will be.
-
TonyB
- Posts: 663
- Joined: Fri Jan 04, 2019 11:15 am
- First Name: Tony
- Last Name: Bowker
- * REQUIRED* Type and Year of Model Ts owned: 1914 touring
- Location: La Mesa, CA
- MTFCA Life Member: YES
- Board Member Since: 2005
Re: A $20 (or less!) DIY regulator, and other issues
I had the PCB fabricated because it was fun. I have little interest in building a hundred or so models but anyone can feel free to have a go. To that end I will clean up the design with any additions the groups wants. I have priced out a round version of my design and the quote was about $387 for 100 boards. The components for the LM393 design is less than $10. So this is well within our initial price range. I sure it would be very little different with either of the other two proposals. I would freely do those PCB designs as well if someone needs it done.
A caution though. These components are quite small and need a small soldering iron and practiced touch, not everyone will have access to suitable tools. So In my opinion it is unrealistic to expect people to populate their own PCB boards. Indeed the shipping for one set of parts exceeds the cost of the parts. So it would be much more reasonable for someone to build up the boards and owners install them in their own cutout housing. Even this may not be universally attractive.
So where do we go now?
A caution though. These components are quite small and need a small soldering iron and practiced touch, not everyone will have access to suitable tools. So In my opinion it is unrealistic to expect people to populate their own PCB boards. Indeed the shipping for one set of parts exceeds the cost of the parts. So it would be much more reasonable for someone to build up the boards and owners install them in their own cutout housing. Even this may not be universally attractive.
So where do we go now?
Tony Bowker
La Mesa, California
1914 Touring, 1915 Speedster, 1924 Coupe.
La Mesa, California
1914 Touring, 1915 Speedster, 1924 Coupe.
-
AdminJeff
- Posts: 1114
- Joined: Wed Jan 16, 2019 6:32 pm
- First Name: Jeff
- Last Name: Stevenson
- * REQUIRED* Type and Year of Model Ts owned: 1921 Touring
- Location: Wilder Idaho
- Board Member Since: 2017
Re: A $20 (or less!) DIY regulator, and other issues
John,JohnH wrote: ↑Wed Feb 16, 2022 7:34 pmHaving driven with both the TL494 and LM393 regulators, my personal preference is for the LM393.
The reason is simply that by glancing at the ammeter it's obvious the regulator is working. With the switchmode control from the TL494, I find I have to loook more closely at the ammeter to interpret the reading, and if it's close to zero for a long time, wondering if the charge circuit has failed. With the comparator circuit, the fact that it jumps from zero to full charge current means there's no need to interpret the reading - it's one or the other. The fluctuation of the meter needle is reassuring that it's all working.
I have to agree with your reasoning here. There's enough going on and potentially going wrong driving the T that a quick glance now and then at the ammeter is all that's needed to confirm charging with the LM393 or any other comparator based design.
Based in my testing today I'd say we are a little ways off from having a settled design, although we are getting very close indeed. One thing I'll be testing with is an inferior/slightly compromised generator and an aged battery that's not perfect. I have those as well as a perfect gen and a brand new battery. We have to at least try to account for those scenarios so we can understand what folks might see in the real world! Also settling on an optimal generator charge rate for a given situation could be quite an undertaking, especially given the wide variety of things folks are powering in their cars. I for one have a 6v Holley fuel pump for my Winfield carb. It draws 5-6 amps. But all my lights are LEDs. If they weren't, I could see drawing 10 continuous amps with everything on. So, things to consider for sure. It's what makes this project so much darn fun. Well, certainly my idea of fun anyhow!
AdminJeff
Assistant WebSite Admin
1921 Model T Touring, 1930 Model A Roadster
Voltage Regulators, Starter & Generator Repair & Parts manufacturing
www.modeltregulators.com
www.modeltstarters.com
1921 Model T Touring, 1930 Model A Roadster
Voltage Regulators, Starter & Generator Repair & Parts manufacturing
www.modeltregulators.com
www.modeltstarters.com
-
John Housego
- Posts: 30
- Joined: Wed Jan 16, 2019 4:44 pm
- First Name: John
- Last Name: Housego
- * REQUIRED* Type and Year of Model Ts owned: 1925 Tourer
- Location: Aylesbury Bucks UK
- Board Member Since: 2007
Re: A $20 (or less!) DIY regulator, and other issues
I have had success with my bread board 494 version. As I have experience hand soldering SMD parts I thought producing a board sing these components would allows for a smaller board, in this case 35mm X 35mm which fits on the bottom of the original cut out can. D2 and Q1 will fit on reverse side of the board (not as pictured) and folded back under the board and bolted to the bottom of the can. This is my first attempt at designing a board! I am using the free EasyEDA software and struggling a bit. Bit of a way to go with routing but If I have success I will be happy share the gerber files.
-
Luke
Topic author - Posts: 617
- Joined: Fri Dec 13, 2019 1:04 am
- First Name: Luke
- Last Name: P
- * REQUIRED* Type and Year of Model Ts owned: 1926
- Location: New Zealand
Re: A $20 (or less!) DIY regulator, and other issues
John,
Thanks for putting that up and well done with your first attempt, it will be good to hear how you get on with it. Good to see someone trying out the 494 cct as well.
While I like the look of Tony's round board (and the one I did earlier) it has to be acknowledged they're not very efficient in terms of PCB material, your square design is much better in that regard. The SMD will further assist that as you've noted.
Are you going to produce the board yourself, or send the files off and have it done? I guess the smaller board etc will assist costing, although Tony's was hardly expensive. Presumably if one was to have these populated by a board manufacturer SMD would be cheaper than through-hole, have you investigated that at all?
Luke.
Thanks for putting that up and well done with your first attempt, it will be good to hear how you get on with it. Good to see someone trying out the 494 cct as well.
While I like the look of Tony's round board (and the one I did earlier) it has to be acknowledged they're not very efficient in terms of PCB material, your square design is much better in that regard. The SMD will further assist that as you've noted.
Are you going to produce the board yourself, or send the files off and have it done? I guess the smaller board etc will assist costing, although Tony's was hardly expensive. Presumably if one was to have these populated by a board manufacturer SMD would be cheaper than through-hole, have you investigated that at all?
Luke.
-
Steve Jelf
- Posts: 7370
- Joined: Fri Jan 04, 2019 9:37 pm
- First Name: Steve
- Last Name: Jelf
- * REQUIRED* Type and Year of Model Ts owned: 1923 touring and a few projects
- Location: Parkerfield, Kansas
- Board Member Since: 2007
- Contact:
Re: A $20 (or less!) DIY regulator, and other issues
I admire all the technical knowledge and expertise shown in this discussion over the course of the past four-plus months. As an electronic dummy who comes down with MEGO when the discussion gets more complex than a lighting circuit, I'm pulling for you guys to come up with a final product that will be available for many years to come. 
The inevitable often happens.
1915 Runabout
1923 Touring
1915 Runabout
1923 Touring
-
John Housego
- Posts: 30
- Joined: Wed Jan 16, 2019 4:44 pm
- First Name: John
- Last Name: Housego
- * REQUIRED* Type and Year of Model Ts owned: 1925 Tourer
- Location: Aylesbury Bucks UK
- Board Member Since: 2007
Re: A $20 (or less!) DIY regulator, and other issues
Hello Luke,
My idea is to get a quantity of boards made by JLCPCB without components these work out at around 3 GBP each, they will also supply the boards with SMD components fitted of course these would be considerably more expensive. Electronics and of course Model T's are hobbies of mine so my personal intention is to produce the board and fit it to cutouts on a no profit basis for those here in the UK and if the board is successful make the greber files available here for other to replicate. I still need to get to grips with the EasyEDA software package to finally produce the board, I'm getting there but a bit of a struggle.
Regards John (UK)
My idea is to get a quantity of boards made by JLCPCB without components these work out at around 3 GBP each, they will also supply the boards with SMD components fitted of course these would be considerably more expensive. Electronics and of course Model T's are hobbies of mine so my personal intention is to produce the board and fit it to cutouts on a no profit basis for those here in the UK and if the board is successful make the greber files available here for other to replicate. I still need to get to grips with the EasyEDA software package to finally produce the board, I'm getting there but a bit of a struggle.
Regards John (UK)
-
AdminJeff
- Posts: 1114
- Joined: Wed Jan 16, 2019 6:32 pm
- First Name: Jeff
- Last Name: Stevenson
- * REQUIRED* Type and Year of Model Ts owned: 1921 Touring
- Location: Wilder Idaho
- Board Member Since: 2017
Re: A $20 (or less!) DIY regulator, and other issues
So far, I’ve tested Tonys circuit on 6 different generators now and 3 different batteries. So far so good. I’ve tried charge currents from 5A-10A. My board is on top of a Fun Projects regulator can. The diode and MOSFET are heat sinked to the base of the cutout can. It gets warm but not hot to the touch.
I have yet to drive the car but hopefully I will as it’s supposed to get above freezing here this week.
When I have my ignition on with my distributor, fuel pump and led headlights on, it never stops charging. I expect this as all systems draw about 6 amps. But if I turn off my fuel pump, eventually I get a full charge. I run a Winfield carb and need the fuel pump so this is an outside use case 95% of the time will not be seen.
Jeff
I have yet to drive the car but hopefully I will as it’s supposed to get above freezing here this week.
When I have my ignition on with my distributor, fuel pump and led headlights on, it never stops charging. I expect this as all systems draw about 6 amps. But if I turn off my fuel pump, eventually I get a full charge. I run a Winfield carb and need the fuel pump so this is an outside use case 95% of the time will not be seen.
Jeff
Assistant WebSite Admin
1921 Model T Touring, 1930 Model A Roadster
Voltage Regulators, Starter & Generator Repair & Parts manufacturing
www.modeltregulators.com
www.modeltstarters.com
1921 Model T Touring, 1930 Model A Roadster
Voltage Regulators, Starter & Generator Repair & Parts manufacturing
www.modeltregulators.com
www.modeltstarters.com
-
TonyB
- Posts: 663
- Joined: Fri Jan 04, 2019 11:15 am
- First Name: Tony
- Last Name: Bowker
- * REQUIRED* Type and Year of Model Ts owned: 1914 touring
- Location: La Mesa, CA
- MTFCA Life Member: YES
- Board Member Since: 2005
Re: A $20 (or less!) DIY regulator, and other issues
My round PCB in production quantities of 100 has been quoted at less than $4. The leaded components from Newark are less than $6. Indeed the postage for the components for five boards exceeded the cost of the parts.
So far I have not needed a heat sink on the output FET but the diode will need a heat sink for sure. I could mount the diode directly on the base of the case and use the device leads to connect to the PCB. Alternatively I could revise the board layout. Time will tell.
So far I have not needed a heat sink on the output FET but the diode will need a heat sink for sure. I could mount the diode directly on the base of the case and use the device leads to connect to the PCB. Alternatively I could revise the board layout. Time will tell.
Last edited by TonyB on Mon Mar 14, 2022 8:09 pm, edited 1 time in total.
Tony Bowker
La Mesa, California
1914 Touring, 1915 Speedster, 1924 Coupe.
La Mesa, California
1914 Touring, 1915 Speedster, 1924 Coupe.
-
AdminJeff
- Posts: 1114
- Joined: Wed Jan 16, 2019 6:32 pm
- First Name: Jeff
- Last Name: Stevenson
- * REQUIRED* Type and Year of Model Ts owned: 1921 Touring
- Location: Wilder Idaho
- Board Member Since: 2017
Re: A $20 (or less!) DIY regulator, and other issues
So it finally got to 53F today and I drove around for a couple hours with the regulator in the car. A few things I noticed
- the good news is the design functions exactly as it was meant to. When the battery reaches full charge, the mosfet fully saturates and cuts off the charging.
- my current draw under normal driving is about 9-10 Amps- I have a Holley fuel pump (5A) for my Winfield, and I drive with my LED lights (1-2A) on for safety, and I have an inverting USB charger holder for my iPhone(less than 0.5A). My third brush is set to charge at about +6-7 amps right now while driving. Of course this is all measured on the T ammeter but at least it's instructive. After sitting all night and then using the starter, I get 10 min of ON charging and then the reg starts oscillating from charge to off about every 30 seconds or so.
I'm not sure that's a bad thing, other than being visually annoying and potentially hard on the jewels in the ammeter (I'm assuming there are jewels in the mechanism like modern meters, but I could be wrong here). However, I think I might reduce the gen charge rate to 4-5 A and just see how it reacts. That would still keep the battery charged but the lower charge rate might also reduce the oscillation.
I must say it was pretty distracting watching the meter swing as much as it did while driving. You certainly know when the regulator is charging.
We might also consider adding a simple RC timing circuit addition to more slowly ramp the drive voltage of the base of the transistor controlling the MOSFET or even at the gate of the mosfet? If nothing more than to eliminate the severe meter swings when the mosfet turns on/off. A single electrolytic cap and 2 resistors would probably do the trick.
Thoughts?
- the good news is the design functions exactly as it was meant to. When the battery reaches full charge, the mosfet fully saturates and cuts off the charging.
- my current draw under normal driving is about 9-10 Amps- I have a Holley fuel pump (5A) for my Winfield, and I drive with my LED lights (1-2A) on for safety, and I have an inverting USB charger holder for my iPhone(less than 0.5A). My third brush is set to charge at about +6-7 amps right now while driving. Of course this is all measured on the T ammeter but at least it's instructive. After sitting all night and then using the starter, I get 10 min of ON charging and then the reg starts oscillating from charge to off about every 30 seconds or so.
I'm not sure that's a bad thing, other than being visually annoying and potentially hard on the jewels in the ammeter (I'm assuming there are jewels in the mechanism like modern meters, but I could be wrong here). However, I think I might reduce the gen charge rate to 4-5 A and just see how it reacts. That would still keep the battery charged but the lower charge rate might also reduce the oscillation.
I must say it was pretty distracting watching the meter swing as much as it did while driving. You certainly know when the regulator is charging.
We might also consider adding a simple RC timing circuit addition to more slowly ramp the drive voltage of the base of the transistor controlling the MOSFET or even at the gate of the mosfet? If nothing more than to eliminate the severe meter swings when the mosfet turns on/off. A single electrolytic cap and 2 resistors would probably do the trick.
Thoughts?
Assistant WebSite Admin
1921 Model T Touring, 1930 Model A Roadster
Voltage Regulators, Starter & Generator Repair & Parts manufacturing
www.modeltregulators.com
www.modeltstarters.com
1921 Model T Touring, 1930 Model A Roadster
Voltage Regulators, Starter & Generator Repair & Parts manufacturing
www.modeltregulators.com
www.modeltstarters.com
-
JohnH
- Posts: 374
- Joined: Sun Jan 06, 2019 6:57 pm
- First Name: John
- Last Name: Hunter
- * REQUIRED* Type and Year of Model Ts owned: 1926 Geelong Tourer
- Location: Blue Mountains, Australia
- Board Member Since: 2002
- Contact:
Re: A $20 (or less!) DIY regulator, and other issues
Jeff, unfortuntely a slow ramp up of the transistor base current will cause the MOSFET to operate in its linear region, which will cause excess power dissipation.AdminJeff wrote: ↑Wed Mar 02, 2022 4:21 am
We might also consider adding a simple RC timing circuit addition to more slowly ramp the drive voltage of the base of the transistor controlling the MOSFET or even at the gate of the mosfet? If nothing more than to eliminate the severe meter swings when the mosfet turns on/off. A single electrolytic cap and 2 resistors would probably do the trick.
Thoughts?
You might prefer the TL494 circuit since the meter reaction is much more slow, and the meter gets a lot less of a workout.
On that subject, VU meters are one example of a meter continuously fluctuating. I'm also not aware of it being a problem with cars with an ammeter and mechanical voltage regulator.
-
AdminJeff
- Posts: 1114
- Joined: Wed Jan 16, 2019 6:32 pm
- First Name: Jeff
- Last Name: Stevenson
- * REQUIRED* Type and Year of Model Ts owned: 1921 Touring
- Location: Wilder Idaho
- Board Member Since: 2017
Re: A $20 (or less!) DIY regulator, and other issues
John,
Yes, I do realize that but if it's only for a couple of seconds just to slow the transition it shouldn't really make that much difference,esp since that device is already operating at room temp, and it's heat sinked. I'll give it a try and see what happens.
Jeff
Yes, I do realize that but if it's only for a couple of seconds just to slow the transition it shouldn't really make that much difference,esp since that device is already operating at room temp, and it's heat sinked. I'll give it a try and see what happens.
Jeff
Assistant WebSite Admin
1921 Model T Touring, 1930 Model A Roadster
Voltage Regulators, Starter & Generator Repair & Parts manufacturing
www.modeltregulators.com
www.modeltstarters.com
1921 Model T Touring, 1930 Model A Roadster
Voltage Regulators, Starter & Generator Repair & Parts manufacturing
www.modeltregulators.com
www.modeltstarters.com
-
Luke
Topic author - Posts: 617
- Joined: Fri Dec 13, 2019 1:04 am
- First Name: Luke
- Last Name: P
- * REQUIRED* Type and Year of Model Ts owned: 1926
- Location: New Zealand
Re: A $20 (or less!) DIY regulator, and other issues
Jeff,
I'm with John, it won't take much to heat that transistor up, making the transition ramp shallower is not ideal. If you do carry out the experiment you might want to put a thermistor on the transistor body and do something with that (if only to closely monitor it).
Otherwise good to hear it went well in real-world conditions. I agree that cycling of the meter is probably not going to be too detrimental to it, however I'm a fan of the 494 cct which, as JohnH suggests, would be a lot easier on the mechanism and perhaps less distracting for the driver
John (UK), nice idea to make up the units for others. I've not used that manufacturer but I wonder if it's possible for other people to order the board direct from them, populated or unpopulated? Tony, do you know if people order your board from where you had it made?
Also, I've not used EasyEDA, however I can recommend KiCAD if you want to try something else. Mind you, almost anything is a breeze after Protel for DOS!
Luke.
I'm with John, it won't take much to heat that transistor up, making the transition ramp shallower is not ideal. If you do carry out the experiment you might want to put a thermistor on the transistor body and do something with that (if only to closely monitor it).
Otherwise good to hear it went well in real-world conditions. I agree that cycling of the meter is probably not going to be too detrimental to it, however I'm a fan of the 494 cct which, as JohnH suggests, would be a lot easier on the mechanism and perhaps less distracting for the driver
John (UK), nice idea to make up the units for others. I've not used that manufacturer but I wonder if it's possible for other people to order the board direct from them, populated or unpopulated? Tony, do you know if people order your board from where you had it made?
Also, I've not used EasyEDA, however I can recommend KiCAD if you want to try something else. Mind you, almost anything is a breeze after Protel for DOS!
Luke.
-
AdminJeff
- Posts: 1114
- Joined: Wed Jan 16, 2019 6:32 pm
- First Name: Jeff
- Last Name: Stevenson
- * REQUIRED* Type and Year of Model Ts owned: 1921 Touring
- Location: Wilder Idaho
- Board Member Since: 2017
Re: A $20 (or less!) DIY regulator, and other issues
Luke,
It's funny we've been so focused on the meter....but what about the battery? I curious if there's any research about cycling a charger on/off on the battery at these low frequencies for an extended period of time. I suspect not, but don't have any info to back that up. All my experiences with most charger circuits start charge rate high at first and then ramp down as the bat approaches a charged state. I've watched this repeatedly on my Heart RV inverter and it had a dozen params I can set depending on battery chemistry, load, capacity, etc.
It would be interesting to get a real life perspective from a genuine battery engineer. To that end I just sent this message to half a dozen certified high level battery engineers at Ford, Tesla, Cummins, etc. Let's see if we can elicit a response and learn something here?
Hi there,
I'm the National forum administrator for the Ford Model T club and we have a small group of mostly older, long retired, Career EE Model T owners from all around the world who are trying to design a simple battery voltage regulator for our 1909-1927 cars. The 100 year old generator used in the car only allows setting constant current with no off provision. We have some working prototypes but competing designs using various comparator circuits all using a MOSFET shorting system and we need input from someone who understands how to get the best longevity from a standard car battery using different charging and regulator design approaches.
would you be willing to talk to a few of us old guys for a short discussion on the topic?
Jeff Stevenson
MTFCA National Forums Administrator
Assistant WebSite Admin
1921 Model T Touring, 1930 Model A Roadster
Voltage Regulators, Starter & Generator Repair & Parts manufacturing
www.modeltregulators.com
www.modeltstarters.com
1921 Model T Touring, 1930 Model A Roadster
Voltage Regulators, Starter & Generator Repair & Parts manufacturing
www.modeltregulators.com
www.modeltstarters.com
-
Luke
Topic author - Posts: 617
- Joined: Fri Dec 13, 2019 1:04 am
- First Name: Luke
- Last Name: P
- * REQUIRED* Type and Year of Model Ts owned: 1926
- Location: New Zealand
Re: A $20 (or less!) DIY regulator, and other issues
Jeff,
There is some research on the subject, although it's sometimes hard to extract these days. It'll be interesting to see what response(s) you get.
FYI pulse-charging has long been posited as assisting 'desulfation' in Pb batteries. Generally it's done at a much higher frequency than we're looking at here, but in my view that scenario remains somewhat murky. I've done quite a bit with it myself and could provide you with all sorts of data incl 'scope traces etc, but I think we'd be getting somewhat off the main subject here.
Anyway you may be interested in reading IPENZ Transactions, Vol. 25, No.1/EMCh, 1998 A new pulse charging methodology for
lead acid batteries J J A Wilkinson, 1 BE (Hons), ME, G A Covic, 2 BE (Hons), PhD, MIEEE, MIPENZ, in which the following summary was written:
A simple ‘unintelligent’ invariant pulse charging approach was shown to dramatically decrease
charging time but is also capable of gassing the battery and must be applied with care. In this
technique specific pulse widths and/or magnitudes must be chosen carefully to fit each lead-acid battery
and may need modification with battery age.
A new pulse charging approach is proposed with variable pulse width controlled by feedback
resistance free battery voltage, presenting an average current to the battery that is similar to
conventional charging profiles. This approach is shown to dramatically improve the charge rate
outside of the constant current region (typically around 50% state of charge). In addition, it appears to
eliminate gassing at these high states of charge, and does so without the need of additional sensors. A
practical observation is that high currents applied during the initial part of the charging cycle cause
consistent but limited temperature and pressure rises that may require monitoring (particularly for
sealed VRLA lead-acid cells). If the battery is placed at elevated temperatures then higher currents
than specified by the battery manufacturer should be used with care.
My view, FWIW, is that at the current and frequency we're utilising here, and with our simple ccts, any pulsing is likely to make little difference to the charging rate/efficiency. The higher freq of the TL494 cct might aid in desulfation over time, if you subscribe to that as a valid methodology.
Still, there may be later research and data that shows otherwise, the last time I did anything in depth was at least 10yrs ago, so hopefully one of your contacts will be able to enlighten us further.
Luke.
There is some research on the subject, although it's sometimes hard to extract these days. It'll be interesting to see what response(s) you get.
FYI pulse-charging has long been posited as assisting 'desulfation' in Pb batteries. Generally it's done at a much higher frequency than we're looking at here, but in my view that scenario remains somewhat murky. I've done quite a bit with it myself and could provide you with all sorts of data incl 'scope traces etc, but I think we'd be getting somewhat off the main subject here.
Anyway you may be interested in reading IPENZ Transactions, Vol. 25, No.1/EMCh, 1998 A new pulse charging methodology for
lead acid batteries J J A Wilkinson, 1 BE (Hons), ME, G A Covic, 2 BE (Hons), PhD, MIEEE, MIPENZ, in which the following summary was written:
A simple ‘unintelligent’ invariant pulse charging approach was shown to dramatically decrease
charging time but is also capable of gassing the battery and must be applied with care. In this
technique specific pulse widths and/or magnitudes must be chosen carefully to fit each lead-acid battery
and may need modification with battery age.
A new pulse charging approach is proposed with variable pulse width controlled by feedback
resistance free battery voltage, presenting an average current to the battery that is similar to
conventional charging profiles. This approach is shown to dramatically improve the charge rate
outside of the constant current region (typically around 50% state of charge). In addition, it appears to
eliminate gassing at these high states of charge, and does so without the need of additional sensors. A
practical observation is that high currents applied during the initial part of the charging cycle cause
consistent but limited temperature and pressure rises that may require monitoring (particularly for
sealed VRLA lead-acid cells). If the battery is placed at elevated temperatures then higher currents
than specified by the battery manufacturer should be used with care.
My view, FWIW, is that at the current and frequency we're utilising here, and with our simple ccts, any pulsing is likely to make little difference to the charging rate/efficiency. The higher freq of the TL494 cct might aid in desulfation over time, if you subscribe to that as a valid methodology.
Still, there may be later research and data that shows otherwise, the last time I did anything in depth was at least 10yrs ago, so hopefully one of your contacts will be able to enlighten us further.
Luke.
-
JohnH
- Posts: 374
- Joined: Sun Jan 06, 2019 6:57 pm
- First Name: John
- Last Name: Hunter
- * REQUIRED* Type and Year of Model Ts owned: 1926 Geelong Tourer
- Location: Blue Mountains, Australia
- Board Member Since: 2002
- Contact:
Re: A $20 (or less!) DIY regulator, and other issues
Using the original mechanical cut out, with charge current set to 5A, and then the FP regulator, also with the current set to 5A, I noticed no difference in battery life. In both instances, the batteries lasted about eight years before I noticed a drop off in performance, and 10 years before they annoyed me enough to replace them.
So a rough conclusion could be 6kHz ripple in the charge current is no different to pure DC in terms of battery life. I'll find out in another 10 years how the low frequency cycling of the comparator regulator compares...
In any case, low frequency comparator regulators have been used in cars for years - in fact my 1987 'modern' still has an electromechanical voltage regulator.
Some literature has suggested that unfiltered DC which comes from cheap mains powered battery chargers is beneficial for charging, one theory being that it vibrates the sulphate loose from the plates. But, I've had 12V SLA batteries last 20 years being constantly float charged at 13.9V with pure DC.
Battery desulphators were trendy in this part of the world a few years ago, and the local electronic magazine presented them as construction projects. A high voltage pulse was applied to the battery, which supposedly broke through the insulating qualites of the sulphate, to enable to battery to take a charge. One of the designs presents the high voltage pulse (limited to 70v) for 50us out of a 1ms cycle.
So a rough conclusion could be 6kHz ripple in the charge current is no different to pure DC in terms of battery life. I'll find out in another 10 years how the low frequency cycling of the comparator regulator compares...
In any case, low frequency comparator regulators have been used in cars for years - in fact my 1987 'modern' still has an electromechanical voltage regulator.
Some literature has suggested that unfiltered DC which comes from cheap mains powered battery chargers is beneficial for charging, one theory being that it vibrates the sulphate loose from the plates. But, I've had 12V SLA batteries last 20 years being constantly float charged at 13.9V with pure DC.
Battery desulphators were trendy in this part of the world a few years ago, and the local electronic magazine presented them as construction projects. A high voltage pulse was applied to the battery, which supposedly broke through the insulating qualites of the sulphate, to enable to battery to take a charge. One of the designs presents the high voltage pulse (limited to 70v) for 50us out of a 1ms cycle.
-
AdminJeff
- Posts: 1114
- Joined: Wed Jan 16, 2019 6:32 pm
- First Name: Jeff
- Last Name: Stevenson
- * REQUIRED* Type and Year of Model Ts owned: 1921 Touring
- Location: Wilder Idaho
- Board Member Since: 2017
Re: A $20 (or less!) DIY regulator, and other issues
Nothing from them yet, but my experience in the past 4 years has been decidedly different with respect to 6v batteries. My charge rate has varied from 5A when I had a cutout (2 yrs) to 7or 8A with what I've now determined is a non functioning FP regulator (2 years) and my batteries have invariably lasted a year or so. I'm on my 4th which I just bought in as many years and Ive chalked it up to constant over charging.
I drive this car well over 10,000 miles a year and my trips vary from lots of short shopping trips to long afternoon drives with frequent stops. The charge rate of 7-8 amps seems to let me enjoy the car with a full battery every day without having to constantly put a trickle charger on it. At 5A or less I'm forced to use a modern trickle charger after a day or two. I'm sure every T owner has a different experience here.
I suppose my interest in consulting the expert battery guys is mainly personal as it gets old and expensive replacing 6V batteries and it would be nice to get their expert take on what we're building and how it will affect battery life.
As always, your mileage will vary.
AdminJeff
I drive this car well over 10,000 miles a year and my trips vary from lots of short shopping trips to long afternoon drives with frequent stops. The charge rate of 7-8 amps seems to let me enjoy the car with a full battery every day without having to constantly put a trickle charger on it. At 5A or less I'm forced to use a modern trickle charger after a day or two. I'm sure every T owner has a different experience here.
I suppose my interest in consulting the expert battery guys is mainly personal as it gets old and expensive replacing 6V batteries and it would be nice to get their expert take on what we're building and how it will affect battery life.
As always, your mileage will vary.
AdminJeff
Assistant WebSite Admin
1921 Model T Touring, 1930 Model A Roadster
Voltage Regulators, Starter & Generator Repair & Parts manufacturing
www.modeltregulators.com
www.modeltstarters.com
1921 Model T Touring, 1930 Model A Roadster
Voltage Regulators, Starter & Generator Repair & Parts manufacturing
www.modeltregulators.com
www.modeltstarters.com
-
AdminJeff
- Posts: 1114
- Joined: Wed Jan 16, 2019 6:32 pm
- First Name: Jeff
- Last Name: Stevenson
- * REQUIRED* Type and Year of Model Ts owned: 1921 Touring
- Location: Wilder Idaho
- Board Member Since: 2017
Re: A $20 (or less!) DIY regulator, and other issues
SCORE!!! Allen Kiulbourne responded right away. He's very intrigued.
Any questions you guys would want to ask him? I gave him background on the project and asked this:
Using the LM design will this oscillation of charge from ON/OFF at about 5-10 second intervals once the bat is charged have a detrimental effect on battery life?
Would the TL design be a better option?
What are the optimal floor and ceiling charge/discgarge voltages in this application? We use 6.2V and 7.3V was a general rule.
Any other design considerations we should think about?
Any other observations from an expert in this area would be instructive.
With your permission, I’d like to post your response to the broader audience so we can all learn from it.
.
Any questions you guys would want to ask him? I gave him background on the project and asked this:
Using the LM design will this oscillation of charge from ON/OFF at about 5-10 second intervals once the bat is charged have a detrimental effect on battery life?
Would the TL design be a better option?
What are the optimal floor and ceiling charge/discgarge voltages in this application? We use 6.2V and 7.3V was a general rule.
Any other design considerations we should think about?
Any other observations from an expert in this area would be instructive.
With your permission, I’d like to post your response to the broader audience so we can all learn from it.
.
Assistant WebSite Admin
1921 Model T Touring, 1930 Model A Roadster
Voltage Regulators, Starter & Generator Repair & Parts manufacturing
www.modeltregulators.com
www.modeltstarters.com
1921 Model T Touring, 1930 Model A Roadster
Voltage Regulators, Starter & Generator Repair & Parts manufacturing
www.modeltregulators.com
www.modeltstarters.com
-
Scott_Conger
- Posts: 6632
- Joined: Sun Jan 06, 2019 11:18 am
- First Name: Scott
- Last Name: Conger
- * REQUIRED* Type and Year of Model Ts owned: 1919
- Location: not near anywhere, WY
- Board Member Since: 2005
Re: A $20 (or less!) DIY regulator, and other issues
You're right...others definitely have a different experience! Driving daily and charging at 5A and still needing a trickle charger to keep the battery up indicated either a faulty battery or parasitic losses due to oil-soaked wiring or other problem. When I hear stories of needing trickle charges for a car driven daily, I frequently wonder what unsolved problems are hidden and drive folks who go to 12V in exasperation, to "solve the problems of 6V systems", and that's too bad. Finding your problem would be time well spent, and leave $$ in the wallet for other things, to boot.
I charge my car with 5A and a voltage regulator, and the car will start on battery 2 months later (non-winter months). All with a 5+ year old 6V battery. For the 6 months the car is idle due to severe weather, the trickle charger goes on it probably twice.
I charge my car with 5A and a voltage regulator, and the car will start on battery 2 months later (non-winter months). All with a 5+ year old 6V battery. For the 6 months the car is idle due to severe weather, the trickle charger goes on it probably twice.
Scott Conger
Tyranny under the guise of law is still Tyranny
NH Full Flow Float Valves™
Obsolete carburetor parts manufactured
Tyranny under the guise of law is still Tyranny
NH Full Flow Float Valves™
Obsolete carburetor parts manufactured
-
TonyB
- Posts: 663
- Joined: Fri Jan 04, 2019 11:15 am
- First Name: Tony
- Last Name: Bowker
- * REQUIRED* Type and Year of Model Ts owned: 1914 touring
- Location: La Mesa, CA
- MTFCA Life Member: YES
- Board Member Since: 2005
Re: A $20 (or less!) DIY regulator, and other issues
Back on March 1 I mentioned that my tests with a flat battery had shown that I needed a heat sink on the diode. The simplest method was to bolt the diode to the base of the cutout and then solder the diode leads to the PCB. It’s a bit messy but after drilling a very carefully placed hole and cutting away some of the new insulation it seems to work quite well.
As you can see by the led being lit, the device still works as before.
I probably have enough parts to build three more regulators, I need one for the speedster, would anyone else like to try one as part of the ongoing tests. If so, let me know by email and I’ll see what I can do.
I probably have enough parts to build three more regulators, I need one for the speedster, would anyone else like to try one as part of the ongoing tests. If so, let me know by email and I’ll see what I can do.
Tony Bowker
La Mesa, California
1914 Touring, 1915 Speedster, 1924 Coupe.
La Mesa, California
1914 Touring, 1915 Speedster, 1924 Coupe.
-
JohnH
- Posts: 374
- Joined: Sun Jan 06, 2019 6:57 pm
- First Name: John
- Last Name: Hunter
- * REQUIRED* Type and Year of Model Ts owned: 1926 Geelong Tourer
- Location: Blue Mountains, Australia
- Board Member Since: 2002
- Contact:
Re: A $20 (or less!) DIY regulator, and other issues
My cutout housing version with PCB is now complete. I designed a PCB with DOS Protel on my 386, and used the toner transfer method of applying the board resist. The circuit is exactly the same as my prototype, which has proved itself over the past four months.
Details of the process are here https://www.cool386.com/pcb/pcb.html
Because of the unusual construction of my particular (repro) cutout housing, I had to fabricate special brackets to mount the two power semiconductors. This in turn required a board design specific to this unit. However, I'm pleased with how it all turned out.
I decided to retain the Vref LED in view of its advantages, and to make this and the Charged LED visible without drilling into the cover, I simply rely on the LED's shining through the gap above the generator terminal strip. I'm happy with the results. However, it's obvious the mild steel body of the cutout housing is inferior for heatsinking, as compared to the diecast aluminium boxes I've used for the prototypes. The whole heatsinking arrangement I've used would not be suitable for charge currents of more than 5A unless a diode with much lower voltage drop was used. Full details on the design are as before, here https://www.cool386.com/ford_regulator/ ... lator.html
Because of the unusual construction of my particular (repro) cutout housing, I had to fabricate special brackets to mount the two power semiconductors. This in turn required a board design specific to this unit. However, I'm pleased with how it all turned out.
I decided to retain the Vref LED in view of its advantages, and to make this and the Charged LED visible without drilling into the cover, I simply rely on the LED's shining through the gap above the generator terminal strip. I'm happy with the results. However, it's obvious the mild steel body of the cutout housing is inferior for heatsinking, as compared to the diecast aluminium boxes I've used for the prototypes. The whole heatsinking arrangement I've used would not be suitable for charge currents of more than 5A unless a diode with much lower voltage drop was used. Full details on the design are as before, here https://www.cool386.com/ford_regulator/ ... lator.html
-
MKossor
- Posts: 531
- Joined: Sun Jan 06, 2019 7:30 pm
- First Name: Mike
- Last Name: Kossor
- * REQUIRED* Type and Year of Model Ts owned: 1927 Touring
- Location: Kenilworth, NJ 07033
Re: A $20 (or less!) DIY regulator, and other issues
Fantastic job John documentung the PC board fabrication process, building the pcb version of your design and installation in a cutout housing. Thank you for sharing your knowledge and experience.
I-Timer + ECCT Adjusted Coils = Best Model T Engine Performance Possible!
www.modeltitimer.com www.modeltecct.com
www.modeltitimer.com www.modeltecct.com
-
Luke
Topic author - Posts: 617
- Joined: Fri Dec 13, 2019 1:04 am
- First Name: Luke
- Last Name: P
- * REQUIRED* Type and Year of Model Ts owned: 1926
- Location: New Zealand
Re: A $20 (or less!) DIY regulator, and other issues
John,
Great to see Protel again after all these years, and inspiring to see that basic simple methods still work well for making PCB's.
Well done

Great to see Protel again after all these years, and inspiring to see that basic simple methods still work well for making PCB's.
Well done
-
AdminJeff
- Posts: 1114
- Joined: Wed Jan 16, 2019 6:32 pm
- First Name: Jeff
- Last Name: Stevenson
- * REQUIRED* Type and Year of Model Ts owned: 1921 Touring
- Location: Wilder Idaho
- Board Member Since: 2017
Re: A $20 (or less!) DIY regulator, and other issues
looks good John! It brings back fond (?) memories from years gone by... "give me a DOS prompt or give me death" was a favorite saying of mine. I cut my teeth on DOS 2.11.
I've settled on Tonys modified LM393 design as the most stable of the designs for me and my use case. I like the ammeter simply telling me if it's charging or not at a simple glance. I also finished the cutout housing and drilled a hole for the indicator led in the top of the housing.
I have driven about 250 miles with this unit and it's been rock solid. The spare cutout is in my tool box just in case Murphy's law decides to kick in. But I expect my new 6v battery to last a good long while now that I have an actual working voltage regulator in place.
AdminJeff
I've settled on Tonys modified LM393 design as the most stable of the designs for me and my use case. I like the ammeter simply telling me if it's charging or not at a simple glance. I also finished the cutout housing and drilled a hole for the indicator led in the top of the housing.
I have driven about 250 miles with this unit and it's been rock solid. The spare cutout is in my tool box just in case Murphy's law decides to kick in. But I expect my new 6v battery to last a good long while now that I have an actual working voltage regulator in place.
AdminJeff
Assistant WebSite Admin
1921 Model T Touring, 1930 Model A Roadster
Voltage Regulators, Starter & Generator Repair & Parts manufacturing
www.modeltregulators.com
www.modeltstarters.com
1921 Model T Touring, 1930 Model A Roadster
Voltage Regulators, Starter & Generator Repair & Parts manufacturing
www.modeltregulators.com
www.modeltstarters.com