A $20 (or less!) DIY regulator, and other issues
Forum rules
If you need help logging in, or have question about how something works, use the Support forum located here Support Forum
Complete set of Forum Rules Forum Rules
If you need help logging in, or have question about how something works, use the Support forum located here Support Forum
Complete set of Forum Rules Forum Rules
-
John E. Guitar
- Posts: 530
- Joined: Sun Jan 06, 2019 2:52 pm
- First Name: John
- Last Name: Guitar
- * REQUIRED* Type and Year of Model Ts owned: 1926 Touring, 1924 Tourer
- Location: Ulladulla
- Board Member Since: 2012
Re: A $20 (or less!) DIY regulator, and other issues
Well done John, that looks really slick!
-
TonyB
- Posts: 663
- Joined: Fri Jan 04, 2019 11:15 am
- First Name: Tony
- Last Name: Bowker
- * REQUIRED* Type and Year of Model Ts owned: 1914 touring
- Location: La Mesa, CA
- MTFCA Life Member: YES
- Board Member Since: 2005
Re: A $20 (or less!) DIY regulator, and other issues
I have started to populate two more PCB using the LM383 design, one for my speedster and one for a Forum reader who want to try the device under typical conditions. While I have not run into any serious electronic problems, I am stalled due to a household emergency of the laundry drain completely failing. While I am working this drain problem, I spent a few hours looking at the seven regulator cases I acquired at the Tulare swap meet.
The results are not encouraging. Only two have the Ford script and internally they have a different construction. The other five are different again, only two out of seven have the exactly the same physical construction.
My PCB design needs a central hole on the base of the case. Four have such a hole so there is some hope, but one of these has a complex molded insulation base and is unusable for my PCB design.
Bottom line that based on my sampling, it is very unlikely that any PCB design can be configured to fit every regulator case that Ford and subsequent vendors supplied.
The results are not encouraging. Only two have the Ford script and internally they have a different construction. The other five are different again, only two out of seven have the exactly the same physical construction.
My PCB design needs a central hole on the base of the case. Four have such a hole so there is some hope, but one of these has a complex molded insulation base and is unusable for my PCB design.
Bottom line that based on my sampling, it is very unlikely that any PCB design can be configured to fit every regulator case that Ford and subsequent vendors supplied.
Tony Bowker
La Mesa, California
1914 Touring, 1915 Speedster, 1924 Coupe.
La Mesa, California
1914 Touring, 1915 Speedster, 1924 Coupe.
-
MKossor
- Posts: 531
- Joined: Sun Jan 06, 2019 7:30 pm
- First Name: Mike
- Last Name: Kossor
- * REQUIRED* Type and Year of Model Ts owned: 1927 Touring
- Location: Kenilworth, NJ 07033
Re: A $20 (or less!) DIY regulator, and other issues
Good finding Tony. Thanks for sharing.
I-Timer + ECCT Adjusted Coils = Best Model T Engine Performance Possible!
www.modeltitimer.com www.modeltecct.com
www.modeltitimer.com www.modeltecct.com
-
JohnH
- Posts: 374
- Joined: Sun Jan 06, 2019 6:57 pm
- First Name: John
- Last Name: Hunter
- * REQUIRED* Type and Year of Model Ts owned: 1926 Geelong Tourer
- Location: Blue Mountains, Australia
- Board Member Since: 2002
- Contact:
Re: A $20 (or less!) DIY regulator, and other issues
That is the conclusion I came to as well, which resulted in the complicated bracketwork for the housing I ended up using. It's not so much the PCB itself, but the mounting of the two power semiconductors.
By the way, I've had a 12V positive earth FP regulator come my way a few days ago. I had to modify it for negative earth. The FP housing is certainly very user friendly.
-
AdminJeff
- Posts: 1114
- Joined: Wed Jan 16, 2019 6:32 pm
- First Name: Jeff
- Last Name: Stevenson
- * REQUIRED* Type and Year of Model Ts owned: 1921 Touring
- Location: Wilder Idaho
- Board Member Since: 2017
Re: A $20 (or less!) DIY regulator, and other issues
That wouldn't have been for a Model A reg for Jack T by any chance, would it?? I literally just emailed him asking him to make sure it was more than just reversing the diode! I just built a generator for him. It on the slow boat to Australia right now. Hopefully the last generator he'll ever need.
And I also used the FP housing for my reg. Very easy indeed. And it's been working flawlessly now for several weeks.
Jeff
Assistant WebSite Admin
1921 Model T Touring, 1930 Model A Roadster
Voltage Regulators, Starter & Generator Repair & Parts manufacturing
www.modeltregulators.com
www.modeltstarters.com
1921 Model T Touring, 1930 Model A Roadster
Voltage Regulators, Starter & Generator Repair & Parts manufacturing
www.modeltregulators.com
www.modeltstarters.com
-
JTT3
- Posts: 1909
- Joined: Sun Jan 06, 2019 11:57 am
- First Name: John
- Last Name: Tannehill
- Location: Hot Coffee, MS
Re: A $20 (or less!) DIY regulator, and other issues
Tony can you post a picture of the type you need & will work?
Also post a picture of one that won’t work.
Best John
Also post a picture of one that won’t work.
Best John
-
JohnH
- Posts: 374
- Joined: Sun Jan 06, 2019 6:57 pm
- First Name: John
- Last Name: Hunter
- * REQUIRED* Type and Year of Model Ts owned: 1926 Geelong Tourer
- Location: Blue Mountains, Australia
- Board Member Since: 2002
- Contact:
Re: A $20 (or less!) DIY regulator, and other issues
Haha! It was indeed. We had assumed it was a diode cutout until it actually arrived, so was a nice surprise when it turned out to be a FP VR.AdminJeff wrote: ↑Wed May 04, 2022 10:04 amThat wouldn't have been for a Model A reg for Jack T by any chance, would it?? I literally just emailed him asking him to make sure it was more than just reversing the diode! I just built a generator for him. It on the slow boat to Australia right now. Hopefully the last generator he'll ever need.
Jeff
-
TonyB
- Posts: 663
- Joined: Fri Jan 04, 2019 11:15 am
- First Name: Tony
- Last Name: Bowker
- * REQUIRED* Type and Year of Model Ts owned: 1914 touring
- Location: La Mesa, CA
- MTFCA Life Member: YES
- Board Member Since: 2005
Re: A $20 (or less!) DIY regulator, and other issues
Below are a couple of photos, the first shows the internals of some of the internals of the regulator I acquired at Tulare
You can see the different holes in the bases and the different insulation techniques employed. I also included my prototype design showing the round PCB. My design needs several holes in the base and the heat sinking of the diode needed a custom hole in the base. Eventually I chose to scrap all the original insulation and drill holes where I needed them, so with a little mechanical work I can use virtually any existing base. To get things lined up I prefer to use the existing three the two holes for the battery connection and the center hole. I then drilled the other two holes to meet my needs. I replaced all the existing insulation and used my own design. Lots of work but it’s only free time. The second picture shows the different stages of construction.
The base on the lower right doesn’t have the three holes I like to use a guidance.
As an aside loading this took much more effort than I think it should. First l loaded my 12meg pictures and they were rejected by the site. I reduced then to 3meg withe the same result. I then took the down to 300k and they loaded but the resolution is barely adequate.
You can see the different holes in the bases and the different insulation techniques employed. I also included my prototype design showing the round PCB. My design needs several holes in the base and the heat sinking of the diode needed a custom hole in the base. Eventually I chose to scrap all the original insulation and drill holes where I needed them, so with a little mechanical work I can use virtually any existing base. To get things lined up I prefer to use the existing three the two holes for the battery connection and the center hole. I then drilled the other two holes to meet my needs. I replaced all the existing insulation and used my own design. Lots of work but it’s only free time. The second picture shows the different stages of construction.
The base on the lower right doesn’t have the three holes I like to use a guidance.
As an aside loading this took much more effort than I think it should. First l loaded my 12meg pictures and they were rejected by the site. I reduced then to 3meg withe the same result. I then took the down to 300k and they loaded but the resolution is barely adequate.
Tony Bowker
La Mesa, California
1914 Touring, 1915 Speedster, 1924 Coupe.
La Mesa, California
1914 Touring, 1915 Speedster, 1924 Coupe.
-
z_carrico
- Posts: 18
- Joined: Sun Jan 06, 2019 9:57 pm
- First Name: Zachary
- Last Name: Carrico
- * REQUIRED* Type and Year of Model Ts owned: 25' TT doodlebug, Champion Draw Pull/TT sicklebar mower doodlebug, '25 TT Snowmobile
- Location: Greenfield NY
Re: A $20 (or less!) DIY regulator, and other issues
I haven't made time to read on the forum in a long time now, but I stumbled on this thread last night (and consequentially reminded myself why I don't read often since 10pm reading turned into an after midnight bedtime).
This is simply amazing work and has really taken on a life of its own! I think the 200+ posts here and I am sure hundreds of emails/phone calls that we cannot see are testament to the work that goes into making a working product.
So truly, thank you for this wealth of knowledge, I hope that it can continue to be refined and go on to help others who choose to run an updated system. You know that if the parts had been available 100 years ago Ford would have been using them; I suspect in mass production they would have been cheaper and more reliable than a mechanical module.
This is simply amazing work and has really taken on a life of its own! I think the 200+ posts here and I am sure hundreds of emails/phone calls that we cannot see are testament to the work that goes into making a working product.
So truly, thank you for this wealth of knowledge, I hope that it can continue to be refined and go on to help others who choose to run an updated system. You know that if the parts had been available 100 years ago Ford would have been using them; I suspect in mass production they would have been cheaper and more reliable than a mechanical module.
-
Luke
Topic author - Posts: 617
- Joined: Fri Dec 13, 2019 1:04 am
- First Name: Luke
- Last Name: P
- * REQUIRED* Type and Year of Model Ts owned: 1926
- Location: New Zealand
Re: A $20 (or less!) DIY regulator, and other issues
Zachary,
Thanks for the comments, and yes I know only too well the danger of looking at interesting things late at night
There were a lot of emails behind the scenes, and the odd 'ph call but I think the project has now probably reached its zenith. To move ahead further would require a further mechanical design and manufacturing process that probably goes beyond the remit of an internet group.
However, as you've seen, good information on how these work, and how to make them individually is now available to all in the public domain. From that it should be fairly straightforward to produce short runs of boards that people can adapt to fit a spare housing they may have around.
On the latter; it's a shame we didn't find there was one common housing, that would probably have made it a lot easier to produce a 'one size fits all' PCB, nevertheless it's improved the general body of knowledge that may prove to be useful one day...
Luke.
Thanks for the comments, and yes I know only too well the danger of looking at interesting things late at night
There were a lot of emails behind the scenes, and the odd 'ph call but I think the project has now probably reached its zenith. To move ahead further would require a further mechanical design and manufacturing process that probably goes beyond the remit of an internet group.
However, as you've seen, good information on how these work, and how to make them individually is now available to all in the public domain. From that it should be fairly straightforward to produce short runs of boards that people can adapt to fit a spare housing they may have around.
On the latter; it's a shame we didn't find there was one common housing, that would probably have made it a lot easier to produce a 'one size fits all' PCB, nevertheless it's improved the general body of knowledge that may prove to be useful one day...
Luke.
-
Allan
- Posts: 6983
- Joined: Sun Jan 06, 2019 7:21 pm
- First Name: Allan
- Last Name: Bennett
- * REQUIRED* Type and Year of Model Ts owned: 1912 van, 1917 shooting brake, 1929 roadster buckboard, 1924 tourer, 1925 barn find buckboard, 1925 D &F wide body roadster, 1927LHD Tudor sedan.
- Location: Gawler, Australia
Re: A $20 (or less!) DIY regulator, and other issues
Zachary, I started following the thread at the beginning, but it got way too technical for me. I came back to page 3 to see how it was going. Tony B is getting close to where i could possibly handle rigging up one for myself. I can handle the mechanical part of installing electronic assemblies, if somebody wants to produce the internals ready to fit.
Allan from down under.
Allan from down under.
-
Jim M.
- Posts: 13
- Joined: Sun Oct 17, 2021 8:37 pm
- First Name: Jim
- Last Name: M.
- * REQUIRED* Type and Year of Model Ts owned: 1925 Tudor Sedan
- Location: Greencastle PA
- Board Member Since: 2021
Re: A $20 (or less!) DIY regulator, and other issues
Here's another post of support for the project as my 12v conversion has been on hold since September, mainly due to this one piece of the puzzle being backordered indefinitely.
I hadn't realized at the time of the order that these have been out of production for a couple years now.
Thank you very much for the time and effort you have put into this!
Populating the board on my own would be a great excuse to update my soldering rig!
Jim
I hadn't realized at the time of the order that these have been out of production for a couple years now.
Thank you very much for the time and effort you have put into this!
Populating the board on my own would be a great excuse to update my soldering rig!
Jim
-
Chris Barker
- Posts: 327
- Joined: Sun Jan 06, 2019 5:08 pm
- First Name: Chris
- Last Name: Barker
- * REQUIRED* Type and Year of Model Ts owned: 1926 Coupe
- Location: Somerset, Eng;and
Re: A $20 (or less!) DIY regulator, and other issues
"You know that if the parts had been available 100 years ago Ford would have been using them"
.....and Beethoven might have composed a concerto for Fender Stratocaster
.....and Beethoven might have composed a concerto for Fender Stratocaster
-
Allan
- Posts: 6983
- Joined: Sun Jan 06, 2019 7:21 pm
- First Name: Allan
- Last Name: Bennett
- * REQUIRED* Type and Year of Model Ts owned: 1912 van, 1917 shooting brake, 1929 roadster buckboard, 1924 tourer, 1925 barn find buckboard, 1925 D &F wide body roadster, 1927LHD Tudor sedan.
- Location: Gawler, Australia
Re: A $20 (or less!) DIY regulator, and other issues
Chris, who the heck is Fender Stratocaster?
Allan from down under.
Allan from down under.
-
RajoRacer
- Posts: 5384
- Joined: Sun Jan 06, 2019 12:18 pm
- First Name: Steve
- Last Name: Tomaso
- * REQUIRED* Type and Year of Model Ts owned: 1914 Touring, 1919 Centerdoor, 1924 TT C-Cab Express, 1925 Racer
- Location: Longbranch, WA
- Board Member Since: 2001
Re: A $20 (or less!) DIY regulator, and other issues
Are you kidding Allan ???????????????????
-
Allan
- Posts: 6983
- Joined: Sun Jan 06, 2019 7:21 pm
- First Name: Allan
- Last Name: Bennett
- * REQUIRED* Type and Year of Model Ts owned: 1912 van, 1917 shooting brake, 1929 roadster buckboard, 1924 tourer, 1925 barn find buckboard, 1925 D &F wide body roadster, 1927LHD Tudor sedan.
- Location: Gawler, Australia
Re: A $20 (or less!) DIY regulator, and other issues
Steve, you are catching on.
Allan from down under.
Allan from down under.
-
AdminJeff
- Posts: 1114
- Joined: Wed Jan 16, 2019 6:32 pm
- First Name: Jeff
- Last Name: Stevenson
- * REQUIRED* Type and Year of Model Ts owned: 1921 Touring
- Location: Wilder Idaho
- Board Member Since: 2017
Re: A $20 (or less!) DIY regulator, and other issues
All,
I sent Tony Bowker an email yesterday asking if he could share the circuit board design files for this project so I could make some circuit boards. I just got word from his daughter, Carolyn, that Tony just passed away in March. What a huge loss. He was a genuinely nice guy and very talented and was always there to lend a helping hand. He will be truly missed.
Tony did the design for the LM based circuit board. Carolyn Has offered to try and find the files he created for the design so we can carry the torch forward.
AdminJeff
I sent Tony Bowker an email yesterday asking if he could share the circuit board design files for this project so I could make some circuit boards. I just got word from his daughter, Carolyn, that Tony just passed away in March. What a huge loss. He was a genuinely nice guy and very talented and was always there to lend a helping hand. He will be truly missed.
Tony did the design for the LM based circuit board. Carolyn Has offered to try and find the files he created for the design so we can carry the torch forward.
AdminJeff
Assistant WebSite Admin
1921 Model T Touring, 1930 Model A Roadster
Voltage Regulators, Starter & Generator Repair & Parts manufacturing
www.modeltregulators.com
www.modeltstarters.com
1921 Model T Touring, 1930 Model A Roadster
Voltage Regulators, Starter & Generator Repair & Parts manufacturing
www.modeltregulators.com
www.modeltstarters.com
-
AdminJeff
- Posts: 1114
- Joined: Wed Jan 16, 2019 6:32 pm
- First Name: Jeff
- Last Name: Stevenson
- * REQUIRED* Type and Year of Model Ts owned: 1921 Touring
- Location: Wilder Idaho
- Board Member Since: 2017
Re: A $20 (or less!) DIY regulator, and other issues
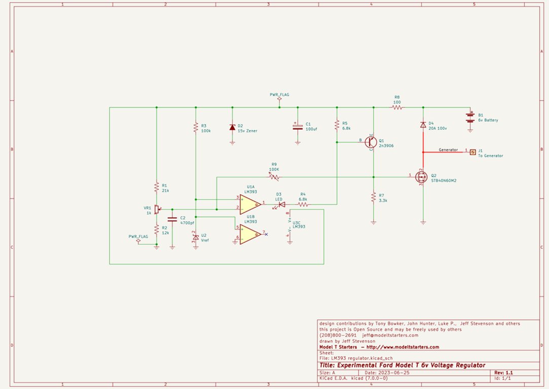
So based on the extreme interest in this project (users who want one), I'm resurrecting it and updating it. I re-drew the schematic in KiCad. Tony's was a good first pass, but after real world tests over the past year it's necessary to do some updates - especially mounting Q2 and D4 for heat-sinking on the housing. Its attached as a PDF and image. I've also triple checked all routing and components. If anyone spots an error, let me know. I did change R6 to a trim pot as adjusting that seems to help w/ oscillation.
The single biggest challenge is finding a suitable housing. I'm in contact with New-Rex about the housings they get and that looks somewhat promising. The owner has agreed to send me a housing to try out. I may be able to purchase 25-50 of them at a time. Once I find a housing that works, I'll finish the printed circuit board. Placement of Q2 and D4 will affect the final layout slightly.
I must say, KiCad is quite amazing. This is a simple project but it took me MULTIPLE DAYs of watching instructional videos to get this far. Its actually my idea of fun
The time and effort it will take to go through w/ all of this, and finally assembly build time will ultimately dictate pricing, but my plan would be to sell printed circuit boards if someone really wanted to do it themselves. I know how cheap Model T guys are... I doubt I'd be able to sell the housings by themselves depending upon what NuRex's terms are.
More when I know more.
Jeff
The single biggest challenge is finding a suitable housing. I'm in contact with New-Rex about the housings they get and that looks somewhat promising. The owner has agreed to send me a housing to try out. I may be able to purchase 25-50 of them at a time. Once I find a housing that works, I'll finish the printed circuit board. Placement of Q2 and D4 will affect the final layout slightly.
I must say, KiCad is quite amazing. This is a simple project but it took me MULTIPLE DAYs of watching instructional videos to get this far. Its actually my idea of fun
The time and effort it will take to go through w/ all of this, and finally assembly build time will ultimately dictate pricing, but my plan would be to sell printed circuit boards if someone really wanted to do it themselves. I know how cheap Model T guys are... I doubt I'd be able to sell the housings by themselves depending upon what NuRex's terms are.
More when I know more.
Jeff
- Attachments
-
- Model T 6v Voltage Regulator v 1.1.pdf
- (1.24 MiB) Downloaded 108 times
Assistant WebSite Admin
1921 Model T Touring, 1930 Model A Roadster
Voltage Regulators, Starter & Generator Repair & Parts manufacturing
www.modeltregulators.com
www.modeltstarters.com
1921 Model T Touring, 1930 Model A Roadster
Voltage Regulators, Starter & Generator Repair & Parts manufacturing
www.modeltregulators.com
www.modeltstarters.com
-
JBog
- Posts: 295
- Joined: Mon Jan 21, 2019 1:42 pm
- First Name: Jason
- Last Name: Bogstie
- * REQUIRED* Type and Year of Model Ts owned: 1919 Touring
- Location: Cheyenne, WY
- Board Member Since: 2019
- Contact:
Re: A $20 (or less!) DIY regulator, and other issues
I'm interested!
-
JohnH
- Posts: 374
- Joined: Sun Jan 06, 2019 6:57 pm
- First Name: John
- Last Name: Hunter
- * REQUIRED* Type and Year of Model Ts owned: 1926 Geelong Tourer
- Location: Blue Mountains, Australia
- Board Member Since: 2002
- Contact:
Re: A $20 (or less!) DIY regulator, and other issues
Thanks Jeff for resurrecting this. It was really lack of a standardised cutout housing that stopped the project going any further in a commercial sense. The PCB designs that Tony and I developed for our respective cutout housings only suited those types. I have Tony's files for his PCB design if you still need them, but as I recall a few modifications were needed. My own regulator is still going well after about 18 months and 4000km of driving.
-
AdminJeff
- Posts: 1114
- Joined: Wed Jan 16, 2019 6:32 pm
- First Name: Jeff
- Last Name: Stevenson
- * REQUIRED* Type and Year of Model Ts owned: 1921 Touring
- Location: Wilder Idaho
- Board Member Since: 2017
Re: A $20 (or less!) DIY regulator, and other issues
John,
thanks, but as you can see, I'm way past the circuit board part now! KiCad to the rescue. I'll finalize it once I solve the enclosure problem. I just got off the phone w/ John Regan. To say it was unproductive would be an understatement. Why some old guys refuse to pass their knowledge on is absolutely beyond me. EVERYTHING this old guy does I document on my website and here for others to learn from. Sure I charge $ for my product, but if you want to do it yourself, HAVE AT IT.
The whole Fun Projects situation is a fiasco. I think FP was sold to Birdhaven who was then sold to Texas T Parts or some permutation thereof? Anyway apparently the guy who bought the regulator biz from Regan isn't going to ever do anything on that front. What a total waste. I wish I knew who it was, as John made 30,000 of those cutout cans. He wouldn't actually say it, but I surmised from our conversation that there are a bunch of cutout shells he sold w/ the biz that are just sitting around collecting dust at BH or Texas T or wherever.
I know I could do a complete, fully dimensioned 3D design of the can (I use OnShape 3D) but I haven't a clue how to go about finding someone to make it. There are 4 distinct metal pieces needed. Any ideas, speak up!
Jeff
thanks, but as you can see, I'm way past the circuit board part now! KiCad to the rescue. I'll finalize it once I solve the enclosure problem. I just got off the phone w/ John Regan. To say it was unproductive would be an understatement. Why some old guys refuse to pass their knowledge on is absolutely beyond me. EVERYTHING this old guy does I document on my website and here for others to learn from. Sure I charge $ for my product, but if you want to do it yourself, HAVE AT IT.
The whole Fun Projects situation is a fiasco. I think FP was sold to Birdhaven who was then sold to Texas T Parts or some permutation thereof? Anyway apparently the guy who bought the regulator biz from Regan isn't going to ever do anything on that front. What a total waste. I wish I knew who it was, as John made 30,000 of those cutout cans. He wouldn't actually say it, but I surmised from our conversation that there are a bunch of cutout shells he sold w/ the biz that are just sitting around collecting dust at BH or Texas T or wherever.
I know I could do a complete, fully dimensioned 3D design of the can (I use OnShape 3D) but I haven't a clue how to go about finding someone to make it. There are 4 distinct metal pieces needed. Any ideas, speak up!
Jeff
Assistant WebSite Admin
1921 Model T Touring, 1930 Model A Roadster
Voltage Regulators, Starter & Generator Repair & Parts manufacturing
www.modeltregulators.com
www.modeltstarters.com
1921 Model T Touring, 1930 Model A Roadster
Voltage Regulators, Starter & Generator Repair & Parts manufacturing
www.modeltregulators.com
www.modeltstarters.com
-
Scott_Conger
- Posts: 6631
- Joined: Sun Jan 06, 2019 11:18 am
- First Name: Scott
- Last Name: Conger
- * REQUIRED* Type and Year of Model Ts owned: 1919
- Location: not near anywhere, WY
- Board Member Since: 2005
Re: A $20 (or less!) DIY regulator, and other issues
I have found John to be gracious, encouraging, and generous to the point of making suggestions and offering unsolicited (and as it turned out), very timely advice. Some of our conversations, were instigated by me and some by him, including when I was (briefly) getting into the generator business.
Perhaps I had a different approach, because I certainly got a different result.
Whatever the difference is, my approach in seeking advice or wanting to learn something was and still is, to listen and not interrupt. It's a method which has rarely failed me.
Hopefully you will find another "old guy" to answer your questions who haven't yet heard that you'll publicly disparage them if you're unhappy with the answer.
And FWIW, more and more evidence points to the fact that Biden did in fact get help from China...millions of help, so there is that. Odd that a Forum Administrator would light that torch...
Perhaps I had a different approach, because I certainly got a different result.
Whatever the difference is, my approach in seeking advice or wanting to learn something was and still is, to listen and not interrupt. It's a method which has rarely failed me.
Hopefully you will find another "old guy" to answer your questions who haven't yet heard that you'll publicly disparage them if you're unhappy with the answer.
And FWIW, more and more evidence points to the fact that Biden did in fact get help from China...millions of help, so there is that. Odd that a Forum Administrator would light that torch...
Scott Conger
Tyranny under the guise of law is still Tyranny
NH Full Flow Float Valves™
Obsolete carburetor parts manufactured
Tyranny under the guise of law is still Tyranny
NH Full Flow Float Valves™
Obsolete carburetor parts manufactured
-
Luke
Topic author - Posts: 617
- Joined: Fri Dec 13, 2019 1:04 am
- First Name: Luke
- Last Name: P
- * REQUIRED* Type and Year of Model Ts owned: 1926
- Location: New Zealand
Re: A $20 (or less!) DIY regulator, and other issues
Jeff,
As with John I'm pleased you're following up with this, thank you. Tony did a lot with his PCB and was keen to keep things simple and not get too involved with the mechanics, however I think you're right and that for this to be useful to the majority of people there does need to be a suitable housing.
With regard to producing housings I imagine there'd be various sheetmetal manufacturers in the U.S. that could do such a thing? Here I'd select a place with a die stamper and maybe laser cutter, present them with a model (I expect an old housing would suffice) and they should be able to give a price to produce X number from a sheet of say 26g or whatever. Typically there's a setup cost but that should be easy to account for per unit.
An alternative might be to have a go at producing them yourself? Could be an interesting journey to the perfect housing and one which it would seem various manufacturers have gone down over the past 100 years. Given the demand is uncertain at this stage it might be worth doing an initial small run at home to gauge interest. If it was high you might then choose to have them done in bulk eventually, if not then it could make a nice little cottage business with your new skills.
Here is an example of how I'd go about making a top cap with simple machinery such as a lathe to make the dies, and a hydraulic shop press to draw a metal disk into shape. Assuming a 'standard' type housing I expect that one or two passes would suffice: https://www.youtube.com/watch?v=-tZWlA6HRSk
Luke.
As with John I'm pleased you're following up with this, thank you. Tony did a lot with his PCB and was keen to keep things simple and not get too involved with the mechanics, however I think you're right and that for this to be useful to the majority of people there does need to be a suitable housing.
With regard to producing housings I imagine there'd be various sheetmetal manufacturers in the U.S. that could do such a thing? Here I'd select a place with a die stamper and maybe laser cutter, present them with a model (I expect an old housing would suffice) and they should be able to give a price to produce X number from a sheet of say 26g or whatever. Typically there's a setup cost but that should be easy to account for per unit.
An alternative might be to have a go at producing them yourself? Could be an interesting journey to the perfect housing and one which it would seem various manufacturers have gone down over the past 100 years. Given the demand is uncertain at this stage it might be worth doing an initial small run at home to gauge interest. If it was high you might then choose to have them done in bulk eventually, if not then it could make a nice little cottage business with your new skills.
Here is an example of how I'd go about making a top cap with simple machinery such as a lathe to make the dies, and a hydraulic shop press to draw a metal disk into shape. Assuming a 'standard' type housing I expect that one or two passes would suffice: https://www.youtube.com/watch?v=-tZWlA6HRSk
Luke.
-
AdminJeff
- Posts: 1114
- Joined: Wed Jan 16, 2019 6:32 pm
- First Name: Jeff
- Last Name: Stevenson
- * REQUIRED* Type and Year of Model Ts owned: 1921 Touring
- Location: Wilder Idaho
- Board Member Since: 2017
Re: A $20 (or less!) DIY regulator, and other issues
Luke,
Good suggestions (and fascinating video), but I'm not set up for that kind of metal work. There are still a few options out there yet to be explored.
Jeff
Good suggestions (and fascinating video), but I'm not set up for that kind of metal work. There are still a few options out there yet to be explored.
Jeff
Assistant WebSite Admin
1921 Model T Touring, 1930 Model A Roadster
Voltage Regulators, Starter & Generator Repair & Parts manufacturing
www.modeltregulators.com
www.modeltstarters.com
1921 Model T Touring, 1930 Model A Roadster
Voltage Regulators, Starter & Generator Repair & Parts manufacturing
www.modeltregulators.com
www.modeltstarters.com
-
Steve Jelf
- Posts: 7370
- Joined: Fri Jan 04, 2019 9:37 pm
- First Name: Steve
- Last Name: Jelf
- * REQUIRED* Type and Year of Model Ts owned: 1923 touring and a few projects
- Location: Parkerfield, Kansas
- Board Member Since: 2007
- Contact:
Re: A $20 (or less!) DIY regulator, and other issues
Jeff, the unfortunate FP situation went like this: Bill Devine (Birdhaven) bought Texas T. Birdhaven had no website, so he kept the Texas T website. Meanwhile John Regan lost the longtime assistant who was vital to his operation. He also found that making the ten thousandth kluge was a lot less fun than making the first thousand. He decided to retire from manufacturing parts. So Bill bought Fun Projects. The following is my own surmise combined with what I've heard from folks who are closer to the situation than I am. Bill has a full time job, and the parts business is a sideline run by him, his wife, and their son. The sideline grew too big for them to keep up with it all. I suspect that even if he retired and spent full time on the parts business it would be too much. I gather some of the parts sources for FP products have dried up too, and finding new sources is one more chore that doesn't get done.
The inevitable often happens.
1915 Runabout
1923 Touring
1915 Runabout
1923 Touring
-
AdminJeff
- Posts: 1114
- Joined: Wed Jan 16, 2019 6:32 pm
- First Name: Jeff
- Last Name: Stevenson
- * REQUIRED* Type and Year of Model Ts owned: 1921 Touring
- Location: Wilder Idaho
- Board Member Since: 2017
Re: A $20 (or less!) DIY regulator, and other issues
Steve,
Good info. Thanks. I think I found a couple possible solutions. More when I know more.
Jeff
Good info. Thanks. I think I found a couple possible solutions. More when I know more.
Jeff
Assistant WebSite Admin
1921 Model T Touring, 1930 Model A Roadster
Voltage Regulators, Starter & Generator Repair & Parts manufacturing
www.modeltregulators.com
www.modeltstarters.com
1921 Model T Touring, 1930 Model A Roadster
Voltage Regulators, Starter & Generator Repair & Parts manufacturing
www.modeltregulators.com
www.modeltstarters.com
-
AdminJeff
- Posts: 1114
- Joined: Wed Jan 16, 2019 6:32 pm
- First Name: Jeff
- Last Name: Stevenson
- * REQUIRED* Type and Year of Model Ts owned: 1921 Touring
- Location: Wilder Idaho
- Board Member Since: 2017
Re: A $20 (or less!) DIY regulator, and other issues
I talked to the owner of Nu-Rex today. Why are some of these vendors such jerks? I quote "I literally want nothing to do with this project." I even offered to sign a non-compete (he makes 6v diode cutouts).
At this point, as far as I'm concerned, game on, now I also see diode cutouts in my future. I finished the 3D dimensioned can design today. Of all the cutout style cans I've seen (and I've seen LOTS), the one John Regan had made as it is the best suited for mounting components & a circuit board. If it comes to it, I'll have the cans made. I already have a quote for cans made in Hunter's favorite country. Cost is $1.61 at qty 250 plus $2,500 tooling fee. I'm going to get more quotes. If anyone has any suggestions, I'm all ears.
. Battery Electrical connector Generator Electrical connector
At this point, as far as I'm concerned, game on, now I also see diode cutouts in my future. I finished the 3D dimensioned can design today. Of all the cutout style cans I've seen (and I've seen LOTS), the one John Regan had made as it is the best suited for mounting components & a circuit board. If it comes to it, I'll have the cans made. I already have a quote for cans made in Hunter's favorite country. Cost is $1.61 at qty 250 plus $2,500 tooling fee. I'm going to get more quotes. If anyone has any suggestions, I'm all ears.
. Battery Electrical connector Generator Electrical connector
Assistant WebSite Admin
1921 Model T Touring, 1930 Model A Roadster
Voltage Regulators, Starter & Generator Repair & Parts manufacturing
www.modeltregulators.com
www.modeltstarters.com
1921 Model T Touring, 1930 Model A Roadster
Voltage Regulators, Starter & Generator Repair & Parts manufacturing
www.modeltregulators.com
www.modeltstarters.com
-
Will_Vanderburg
- Posts: 943
- Joined: Sun Jan 06, 2019 3:59 pm
- First Name: William
- Last Name: Vanderburg
- * REQUIRED* Type and Year of Model Ts owned: 2
- Location: Jackson, NJ
Re: A $20 (or less!) DIY regulator, and other issues
If the parts business is a sideline, and Bill got overwhelmed, why did he just recently buy Bob’s KW coil rebuilding setup?
William L Vanderburg
1925 Touring
1922 Center Door Sedan
1925 Touring
1922 Center Door Sedan
-
Steve Jelf
- Posts: 7370
- Joined: Fri Jan 04, 2019 9:37 pm
- First Name: Steve
- Last Name: Jelf
- * REQUIRED* Type and Year of Model Ts owned: 1923 touring and a few projects
- Location: Parkerfield, Kansas
- Board Member Since: 2007
- Contact:
Re: A $20 (or less!) DIY regulator, and other issues
If the parts business is a sideline, and Bill got overwhelmed, why did he just recently buy Bob’s KW coil rebuilding setup?
After what has happened to Fun Projects, I wonder the same.
The inevitable often happens.
1915 Runabout
1923 Touring
1915 Runabout
1923 Touring
-
TRDxB2
- Posts: 6458
- Joined: Tue Jan 08, 2019 4:56 pm
- First Name: Frank
- Last Name: Brandi
- * REQUIRED* Type and Year of Model Ts owned: Speedsters (1919 w 1926 upgrades), 1926 (Ricardo Head)
- Location: Moline IL
- Board Member Since: 2018
Re: A $20 (or less!) DIY regulator, and other issues
It is my understanding Birdhaven also bought all of Bob's Antique Auto Parts "repro" inventory, tools and machinery. Bob still sells original NOS & used Model T parts. My guess is that they kept the Texas T web site since they didn't have one of their own (where you could order listed parts). Then there was no need to purchase Fun Projects site. I heard that they had another location in mind (but that may be a place to store the hoard).Steve Jelf wrote: ↑Wed Jun 28, 2023 11:19 pmIf the parts business is a sideline, and Bill got overwhelmed, why did he just recently buy Bob’s KW coil rebuilding setup?
After what has happened to Fun Projects, I wonder the same.
They also have a Facebook page with the last entry in June 20, 2022 with a picture of some of the German Cost-to-Cost team's cars.
The past is a great place and I don't want to erase it or to regret it, but I don't want to be its prisoner either.
Mick Jagger
Mick Jagger
-
Luke
Topic author - Posts: 617
- Joined: Fri Dec 13, 2019 1:04 am
- First Name: Luke
- Last Name: P
- * REQUIRED* Type and Year of Model Ts owned: 1926
- Location: New Zealand
Re: A $20 (or less!) DIY regulator, and other issues
Jeff,
The response you had from the housing manufacturer seems a little odd, did he say why they wanted to have "nothing to do with it"? I'd have thought an explanation might assist understanding, and possibly a way forward?
Otherwise at $2500 for the tooling setup I'd probably put that towards a nice press and dies to make my own, although I suppose it makes each can ~$12 by the time you add a bit in for postage, so perhaps not too onerous in total if the electronics pricing is reasonable.
Pity you don't know someone at Ford, I assume they'd have a prototyping workshop - something like this could be great for publicity/public relations...
Luke.
The response you had from the housing manufacturer seems a little odd, did he say why they wanted to have "nothing to do with it"? I'd have thought an explanation might assist understanding, and possibly a way forward?
Otherwise at $2500 for the tooling setup I'd probably put that towards a nice press and dies to make my own, although I suppose it makes each can ~$12 by the time you add a bit in for postage, so perhaps not too onerous in total if the electronics pricing is reasonable.
Pity you don't know someone at Ford, I assume they'd have a prototyping workshop - something like this could be great for publicity/public relations...
Luke.
-
Scott_Conger
- Posts: 6631
- Joined: Sun Jan 06, 2019 11:18 am
- First Name: Scott
- Last Name: Conger
- * REQUIRED* Type and Year of Model Ts owned: 1919
- Location: not near anywhere, WY
- Board Member Since: 2005
Re: A $20 (or less!) DIY regulator, and other issues
Nu-rex is not a housing manufacturer. They manufacture a number of electrical components including diode-cutouts (and while I may be completely wrong, I suspect they purchase the covers from someone else)
If I made such a device and someone called me with an idea which would completely obsolete my product, would I rush to help them put me out of business? Probably not.
as far as all vendors being jerks, if I were to hold that opinion, I'd be well served by doing some introspection into how I would approach them in the future
If I made such a device and someone called me with an idea which would completely obsolete my product, would I rush to help them put me out of business? Probably not.
as far as all vendors being jerks, if I were to hold that opinion, I'd be well served by doing some introspection into how I would approach them in the future
Scott Conger
Tyranny under the guise of law is still Tyranny
NH Full Flow Float Valves™
Obsolete carburetor parts manufactured
Tyranny under the guise of law is still Tyranny
NH Full Flow Float Valves™
Obsolete carburetor parts manufactured
-
Jerry VanOoteghem
- Posts: 4273
- Joined: Sun Jan 06, 2019 4:06 pm
- First Name: Jerry
- Last Name: Van
- Location: S.E. Michigan
Re: A $20 (or less!) DIY regulator, and other issues
Adding to Scott's experiences, my conversations with John Regan have always been most informative. He has freely given his advice and help in abundance. I have the utmost respect for him and find myself somewhat disappointed that he should be spoken of in a negative fashion. 
-
Luke
Topic author - Posts: 617
- Joined: Fri Dec 13, 2019 1:04 am
- First Name: Luke
- Last Name: P
- * REQUIRED* Type and Year of Model Ts owned: 1926
- Location: New Zealand
Re: A $20 (or less!) DIY regulator, and other issues
Scott,Scott_Conger wrote: ↑Thu Jun 29, 2023 5:40 pm... If I made such a device and someone called me with an idea which would completely obsolete my product, would I rush to help them put me out of business? Probably not....
I guess everyone is different, and some people could take that view - which of course they're entitled to.
However, were it me, I might have seen an opportunity to get together and produce an even better product, rather than dismiss something out of hand. Potentially one of those things that could have been a win for at least three parties (I include the end user here) instead of an outcome that looks as if it'll leave at least one loser.
Anyway thanks for clearing up the manufacturing side of things, I wasn't aware of this company or their products. Having now had a remote look at their diode-in-a-can I can see it looks to be well made, nevertheless I sincerely hope Jeff is successful with his endeavours; the batteries of Model T's will be very thankful!
Luke.
-
AdminJeff
- Posts: 1114
- Joined: Wed Jan 16, 2019 6:32 pm
- First Name: Jeff
- Last Name: Stevenson
- * REQUIRED* Type and Year of Model Ts owned: 1921 Touring
- Location: Wilder Idaho
- Board Member Since: 2017
Re: A $20 (or less!) DIY regulator, and other issues
Luke,
Yes, it is very odd. I've been in OEM sales (very specialized sales) my entire career. You approach someone with experience in a particular area in a friendly way and offer an opportunity to capitalize on repurposing an existing and mature product (sell us cans, sell the resulting product, take revenue shares, etc, I offered all of it) and also as a way to further the hobby and get into an adjunct biz and they completely shut you down. He knows exactly what we're doing. John had mentioned him (in not so pleasant terms) as a competitor, and he was just a very unpleasant person. His "vast experience with personally manufacturing his cutout can enclosures" isn't something he wants to share, grow, or be a part of, in any way. He made that abundantly clear.
So, as I said, game on.
Oh, and as always, I'll be sharing ALL the designs and work I do in the public domain including methods and sources.
Assistant WebSite Admin
1921 Model T Touring, 1930 Model A Roadster
Voltage Regulators, Starter & Generator Repair & Parts manufacturing
www.modeltregulators.com
www.modeltstarters.com
1921 Model T Touring, 1930 Model A Roadster
Voltage Regulators, Starter & Generator Repair & Parts manufacturing
www.modeltregulators.com
www.modeltstarters.com
-
Scott_Conger
- Posts: 6631
- Joined: Sun Jan 06, 2019 11:18 am
- First Name: Scott
- Last Name: Conger
- * REQUIRED* Type and Year of Model Ts owned: 1919
- Location: not near anywhere, WY
- Board Member Since: 2005
Re: A $20 (or less!) DIY regulator, and other issues
If I had a business that fed my family, the altruism of helping someone succeed in their endeavor, who in doing so, could damage the economic viability of my product or put me out of business entirely, well, that action would be wisely tempered.
Of course, I do not know that this was the case here, but there is certainly something about the line of questioning that more than one person has apparently found to be less than worth their time. I ran my own business for around 5 years, fresh out of High School and when necessary, I partnered with people when we both could benefit and I avoided those who posed an economic risk me. It would have been foolish to do otherwise. Some of those relationships took time to nurture and others took very little time to see that they had no potential.
Business is business and charity is charity. A successful person will engage in both, to everyone's benefit, but will never mistake one for the other.
Being rebuffed by someone who you find extremely disagreeable after one or two phone conversations is not a reason to be angry or even mildly annoyed. It should be a cause for celebration that a potentially awful relationship entanglement was immediately squashed. Not every businessman is so lucky.
There presently exists a defunct product line along with various and sundry parts residing in Iowa, moldering away somewhere in a dark corner, providing no product, no revenue, no value to the person who undoubtedly paid dearly for it. That is the one person on earth who could benefit from a partnership of some sort with you. Who knows, you might even find Mel Miller's Lost T Body drawings residing next to those old parts.
Finally, if anyone with whom I would ever consider for any form of partnership, resource sharing, profit sharing or other mutually beneficial relationship announced that they would publicly share all details about design(s), resources, or anything remotely connected with the product, I would promptly show them the door, and if they were lucky, it would be open at the time.
Of course, I do not know that this was the case here, but there is certainly something about the line of questioning that more than one person has apparently found to be less than worth their time. I ran my own business for around 5 years, fresh out of High School and when necessary, I partnered with people when we both could benefit and I avoided those who posed an economic risk me. It would have been foolish to do otherwise. Some of those relationships took time to nurture and others took very little time to see that they had no potential.
Business is business and charity is charity. A successful person will engage in both, to everyone's benefit, but will never mistake one for the other.
Being rebuffed by someone who you find extremely disagreeable after one or two phone conversations is not a reason to be angry or even mildly annoyed. It should be a cause for celebration that a potentially awful relationship entanglement was immediately squashed. Not every businessman is so lucky.
There presently exists a defunct product line along with various and sundry parts residing in Iowa, moldering away somewhere in a dark corner, providing no product, no revenue, no value to the person who undoubtedly paid dearly for it. That is the one person on earth who could benefit from a partnership of some sort with you. Who knows, you might even find Mel Miller's Lost T Body drawings residing next to those old parts.
Finally, if anyone with whom I would ever consider for any form of partnership, resource sharing, profit sharing or other mutually beneficial relationship announced that they would publicly share all details about design(s), resources, or anything remotely connected with the product, I would promptly show them the door, and if they were lucky, it would be open at the time.
Last edited by Scott_Conger on Thu Jun 29, 2023 10:14 pm, edited 2 times in total.
Scott Conger
Tyranny under the guise of law is still Tyranny
NH Full Flow Float Valves™
Obsolete carburetor parts manufactured
Tyranny under the guise of law is still Tyranny
NH Full Flow Float Valves™
Obsolete carburetor parts manufactured
-
AdminJeff
- Posts: 1114
- Joined: Wed Jan 16, 2019 6:32 pm
- First Name: Jeff
- Last Name: Stevenson
- * REQUIRED* Type and Year of Model Ts owned: 1921 Touring
- Location: Wilder Idaho
- Board Member Since: 2017
Re: A $20 (or less!) DIY regulator, and other issues
Luke,
Instead of using this hijacked thread, I'll reach out to you directly.
Jeff
Instead of using this hijacked thread, I'll reach out to you directly.
Jeff
Assistant WebSite Admin
1921 Model T Touring, 1930 Model A Roadster
Voltage Regulators, Starter & Generator Repair & Parts manufacturing
www.modeltregulators.com
www.modeltstarters.com
1921 Model T Touring, 1930 Model A Roadster
Voltage Regulators, Starter & Generator Repair & Parts manufacturing
www.modeltregulators.com
www.modeltstarters.com
-
Scott_Conger
- Posts: 6631
- Joined: Sun Jan 06, 2019 11:18 am
- First Name: Scott
- Last Name: Conger
- * REQUIRED* Type and Year of Model Ts owned: 1919
- Location: not near anywhere, WY
- Board Member Since: 2005
Re: A $20 (or less!) DIY regulator, and other issues
Jeff
as far as the thread being hijacked, you are the one who took it in this direction, so if someone helps get it to the destination to which it is headed, is it really a hijacking?
You probably don't believe it, but I really do wish you luck
as far as the thread being hijacked, you are the one who took it in this direction, so if someone helps get it to the destination to which it is headed, is it really a hijacking?
You probably don't believe it, but I really do wish you luck
Scott Conger
Tyranny under the guise of law is still Tyranny
NH Full Flow Float Valves™
Obsolete carburetor parts manufactured
Tyranny under the guise of law is still Tyranny
NH Full Flow Float Valves™
Obsolete carburetor parts manufactured
-
Luke
Topic author - Posts: 617
- Joined: Fri Dec 13, 2019 1:04 am
- First Name: Luke
- Last Name: P
- * REQUIRED* Type and Year of Model Ts owned: 1926
- Location: New Zealand
Re: A $20 (or less!) DIY regulator, and other issues
Scott,Scott_Conger wrote: ↑Thu Jun 29, 2023 9:55 pm... if anyone with whom I would ever consider for any form of partnership, resource sharing, profit sharing or other mutually beneficial relationship announced that they would publicly share all details about design(s), resources, or anything remotely connected with the product, I would promptly show them the door...
Therein you describe a philosophy that works for many people, or at least it is something they ascribe to.
However this thread was begun with a different ethos; that of collaboration and producing an open-source regulator design that would provide maximal benefit for anyone coming across it. Specifically, for business types, it does not preclude commerce and anyone is free is make and sell them, equally someone at home wanting to have a go isn't prevented from doing so either.
I realise that for people that have had no experience of open-source it takes a bit of understanding, certainly it took me a long time. I wouldn't presume to claim that it (open-source) is 'right' and anything else is 'wrong', far from it, nevertheless I can tell you that there are many examples of individuals, organisations and businesses that have shared their knowledge and designs, and have also been very successful in their own right despite this.
Importantly, I think, the collaborative nature of such projects has often led to better designs, products, and outcomes for all than might have been achieved via proprietary methodologies. To me this regulator is a good example of that, and I am thankful that Jeff wishes to further the project with regard to a suitable housing.
Luke.
-
Scott_Conger
- Posts: 6631
- Joined: Sun Jan 06, 2019 11:18 am
- First Name: Scott
- Last Name: Conger
- * REQUIRED* Type and Year of Model Ts owned: 1919
- Location: not near anywhere, WY
- Board Member Since: 2005
Re: A $20 (or less!) DIY regulator, and other issues
Luke
I fully get it. And for all of the fully devoted people who want to give of their time and resources to make this come true for the betterment of humanity I absolutely applaud you. It is just when this Commune of Idealists expects a working man to turn over the keys to the kingdom - the kingdom that took years and dollars to build and is the one thing that feeds his family - it is naïve to the point of juvenile to become angry over it if he isn't overly enthusiastic about it.
I'll reiterate: if someone for one reason or another, is constantly being rebuffed by people they are approaching, then maybe, just maybe, the issue is not with the "jerks". I've had occasion to query some of these folks, pick their brains, and even swap sources. Sometimes it works out and sometimes it doesn't. I have never bad-mouthed someone over it and could not imagine ever being so unlucky as to team up with anyone who would do so. Many years ago when looking for something to do to earn a living supplying the hobby after my formal retirement, I approached Stan Howe and engaged him in conversation. I relayed the fact that being on the other side of the US from him I was thinking of jumping into the Ruckstell business in FL. His help/advice consisted of: "Yeah, well good luck with that", and the conversation was ended. After that brusque reply, I managed to survive, I never bad-mouthed the guy, and have looked back at it many times and laughed over the lesson it provided me. Over the years, (and using a different approach!) Stan and I became friendly and managed to help each other a number of times. He even became a great proponent of one of my products. It pays to not burn bridges. It's those jerks that keep our cars on the road and for that, I am thankful.
So again, I will wish you all the very best of luck.
I fully get it. And for all of the fully devoted people who want to give of their time and resources to make this come true for the betterment of humanity I absolutely applaud you. It is just when this Commune of Idealists expects a working man to turn over the keys to the kingdom - the kingdom that took years and dollars to build and is the one thing that feeds his family - it is naïve to the point of juvenile to become angry over it if he isn't overly enthusiastic about it.
I'll reiterate: if someone for one reason or another, is constantly being rebuffed by people they are approaching, then maybe, just maybe, the issue is not with the "jerks". I've had occasion to query some of these folks, pick their brains, and even swap sources. Sometimes it works out and sometimes it doesn't. I have never bad-mouthed someone over it and could not imagine ever being so unlucky as to team up with anyone who would do so. Many years ago when looking for something to do to earn a living supplying the hobby after my formal retirement, I approached Stan Howe and engaged him in conversation. I relayed the fact that being on the other side of the US from him I was thinking of jumping into the Ruckstell business in FL. His help/advice consisted of: "Yeah, well good luck with that", and the conversation was ended. After that brusque reply, I managed to survive, I never bad-mouthed the guy, and have looked back at it many times and laughed over the lesson it provided me. Over the years, (and using a different approach!) Stan and I became friendly and managed to help each other a number of times. He even became a great proponent of one of my products. It pays to not burn bridges. It's those jerks that keep our cars on the road and for that, I am thankful.
So again, I will wish you all the very best of luck.
Scott Conger
Tyranny under the guise of law is still Tyranny
NH Full Flow Float Valves™
Obsolete carburetor parts manufactured
Tyranny under the guise of law is still Tyranny
NH Full Flow Float Valves™
Obsolete carburetor parts manufactured
-
Susanne
- Posts: 1119
- Joined: Sat Apr 13, 2019 6:06 pm
- First Name: Susanne
- Last Name: Rohner
- * REQUIRED* Type and Year of Model Ts owned: Late '15 touring, "Angel".
- Location: Valfabbrica, (central) Italy
- MTFCA Life Member: YES
- Board Member Since: 1999
- Contact:
Re: A $20 (or less!) DIY regulator, and other issues
It's really easy for we, as hobbyists, to say "Gee, I could make those, make a few bucks, and do something for the hobby". Then you end up making your "hobby" your 16 hour a day career... and it burns out quickly. Also there's the "eyes are bigger than the stomach" thing... "Gee, how cool would it be to take that over", then you find out EVERYTHING that entails, and a normal person would say "Jeez, what did I get myself into???"
I always thought "Gee, the ignition buzz coils for Harley J's and JD's aren't THAT complicated, I could probably make them"... because they are one of those high demand yet literally unobtanium things... they are not even a mechanicallly or electrically difficlut item to manufacture, all you eed are jigs, winders, presses, and time. What stopped me was realized if I spent the time and money to set up jigs and presses and winders to make them, all of the sudden my life would not be my own.
I always thought "Gee, the ignition buzz coils for Harley J's and JD's aren't THAT complicated, I could probably make them"... because they are one of those high demand yet literally unobtanium things... they are not even a mechanicallly or electrically difficlut item to manufacture, all you eed are jigs, winders, presses, and time. What stopped me was realized if I spent the time and money to set up jigs and presses and winders to make them, all of the sudden my life would not be my own.