A $20 (or less!) DIY regulator, and other issues
Forum rules
If you need help logging in, or have question about how something works, use the Support forum located here Support Forum
Complete set of Forum Rules Forum Rules
If you need help logging in, or have question about how something works, use the Support forum located here Support Forum
Complete set of Forum Rules Forum Rules
-
Luke
Topic author - Posts: 617
- Joined: Fri Dec 13, 2019 1:04 am
- First Name: Luke
- Last Name: P
- * REQUIRED* Type and Year of Model Ts owned: 1926
- Location: New Zealand
A $20 (or less!) DIY regulator, and other issues
This post is intended as a gentle enquiry around voltage regulators for Model T and Model A Ford generators. It is not about 'cutouts' which are another thing altogether.
As most will know the generators in these machines are a three-brush current-set device. They will tend to charge a battery at a constant current regardless of voltage (ie. you can use a 6V or 12V battery with no appreciable difference to charge rate).
This is problematic for most modern batteries, they do not like to be over charged, it will shorten their life. Equally they don't like being under-charged and flattened. It's difficult with the constant-current generators to strike a happy medium, in particular if you use the vehicle with lights at odd times; a low current output might be fine for daytime driving and minimal starter use, but add in headlamps and more regular starting with short trips and the battery could quickly become 'flat'. If you compensate by having a high charge current set it, and don't use the lights for a while and/or go on a longer trip you could 'cook' the aforesaid battery.
These issues are addressed by using a voltage regulator. This ensures that the battery is charged to a particular voltage, and the current input to the battery is reduced to a minimal level once that voltage is attained. Most cars use a regulator.
Without wanting to complicate things regulators come in two basic forms. Most are a simple series regulator that, essentially, disconnects the generator output when sufficient charge/voltage is attained. Unfortunately the T & A generator is further unique in that it cannot be successfully run without a load - it will destroy itself over time - which means a series regulator cannot be used. Thus the regulator that should be used for a T or A generator is a shunt regulator, one that will provide a load (ie. a short) whenever the correct voltage is attained.
That's the system theory out of the way, now to the nub of the issue.
As I understand it 'Fun Projects' used to produce a regulator suitable for a Model T or Model A. However 'Fun Projects' were sold and from various posts I've seen they no longer produce these regulators, and there's been no reasonable alternative (please correct me if I'm wrong!)?
Despite this the occasional post, sometimes including a circuit, around producing a regulator design has met with some admonishment. The issue, as I take it, is that people have spent some time and money in producing a product, and if someone was to offer a 'free' design then others might take that and commercialise it, leading to a reduced income for the earlier manufacturers.
As a result of this, and as a personal matter of courtesy, I'd not furthered things with regard to an open-source voltage regulator (or indeed my electronic ignition system), however in latter months I've had several enquiries and have been persuaded to put the issue up here for comment.
Electronically it's not a particularly difficult thing to design a suitable shunt regulator, however it would require someone to lay that out to a PCB (Matt?), which could then be produced, preferably with components fitted, by the various houses that do such things - or even made at home. At this point I suggest the component cost per completed board would be likely to be less than $20; the design would be open-source and discussed here in public, as would hopefully the PCB layout.
So, I'm absolutely not wanting to start any wars, please, but firstly I'm wondering if there's an appetite for an inexpensive voltage regulator board that could be fitted into an existing cutout tin, or some other container? Secondly, what do people think about alternate (particularly 'free') designs for such things? Is it ok to do this, or is it morally reprehensible?
Luke.
As most will know the generators in these machines are a three-brush current-set device. They will tend to charge a battery at a constant current regardless of voltage (ie. you can use a 6V or 12V battery with no appreciable difference to charge rate).
This is problematic for most modern batteries, they do not like to be over charged, it will shorten their life. Equally they don't like being under-charged and flattened. It's difficult with the constant-current generators to strike a happy medium, in particular if you use the vehicle with lights at odd times; a low current output might be fine for daytime driving and minimal starter use, but add in headlamps and more regular starting with short trips and the battery could quickly become 'flat'. If you compensate by having a high charge current set it, and don't use the lights for a while and/or go on a longer trip you could 'cook' the aforesaid battery.
These issues are addressed by using a voltage regulator. This ensures that the battery is charged to a particular voltage, and the current input to the battery is reduced to a minimal level once that voltage is attained. Most cars use a regulator.
Without wanting to complicate things regulators come in two basic forms. Most are a simple series regulator that, essentially, disconnects the generator output when sufficient charge/voltage is attained. Unfortunately the T & A generator is further unique in that it cannot be successfully run without a load - it will destroy itself over time - which means a series regulator cannot be used. Thus the regulator that should be used for a T or A generator is a shunt regulator, one that will provide a load (ie. a short) whenever the correct voltage is attained.
That's the system theory out of the way, now to the nub of the issue.
As I understand it 'Fun Projects' used to produce a regulator suitable for a Model T or Model A. However 'Fun Projects' were sold and from various posts I've seen they no longer produce these regulators, and there's been no reasonable alternative (please correct me if I'm wrong!)?
Despite this the occasional post, sometimes including a circuit, around producing a regulator design has met with some admonishment. The issue, as I take it, is that people have spent some time and money in producing a product, and if someone was to offer a 'free' design then others might take that and commercialise it, leading to a reduced income for the earlier manufacturers.
As a result of this, and as a personal matter of courtesy, I'd not furthered things with regard to an open-source voltage regulator (or indeed my electronic ignition system), however in latter months I've had several enquiries and have been persuaded to put the issue up here for comment.
Electronically it's not a particularly difficult thing to design a suitable shunt regulator, however it would require someone to lay that out to a PCB (Matt?), which could then be produced, preferably with components fitted, by the various houses that do such things - or even made at home. At this point I suggest the component cost per completed board would be likely to be less than $20; the design would be open-source and discussed here in public, as would hopefully the PCB layout.
So, I'm absolutely not wanting to start any wars, please, but firstly I'm wondering if there's an appetite for an inexpensive voltage regulator board that could be fitted into an existing cutout tin, or some other container? Secondly, what do people think about alternate (particularly 'free') designs for such things? Is it ok to do this, or is it morally reprehensible?
Luke.
-
Scott_Conger
- Posts: 6628
- Joined: Sun Jan 06, 2019 11:18 am
- First Name: Scott
- Last Name: Conger
- * REQUIRED* Type and Year of Model Ts owned: 1919
- Location: not near anywhere, WY
- Board Member Since: 2005
Re: A $20 (or less!) DIY regulator, and other issues
good questions asked: email sent
Scott Conger
Tyranny under the guise of law is still Tyranny
NH Full Flow Float Valves™
Obsolete carburetor parts manufactured
Tyranny under the guise of law is still Tyranny
NH Full Flow Float Valves™
Obsolete carburetor parts manufactured
-
Les Schubert
- Posts: 1360
- Joined: Thu Jan 10, 2019 5:47 pm
- First Name: Les
- Last Name: Schubert
- * REQUIRED* Type and Year of Model Ts owned: 27 roadster 13 touring
- Location: Calgary
Re: A $20 (or less!) DIY regulator, and other issues
Luke
I would certainly be interested in seeing your circuit design!
Thank you
Les
I would certainly be interested in seeing your circuit design!
Thank you
Les
-
JohnH
- Posts: 374
- Joined: Sun Jan 06, 2019 6:57 pm
- First Name: John
- Last Name: Hunter
- * REQUIRED* Type and Year of Model Ts owned: 1926 Geelong Tourer
- Location: Blue Mountains, Australia
- Board Member Since: 2002
- Contact:
Re: A $20 (or less!) DIY regulator, and other issues
I have no problem with it. The idea that only one design should have the monopoly is not necessarily the best. Something might come along which is better. But, as has been seen over the years, some do feel threatened when the long established status quo is challenged. Coil testers and timers are one thing that comes to mind. FWIW, I have a regulator circuit available on my site which anyone is welcome to further develop - it works well on the bench but has not been tried in a car. https://www.cool386.com/regulator/rsz_regulator1.jpg
-
Art M
- Posts: 967
- Joined: Wed Jun 19, 2019 12:57 pm
- First Name: Art
- Last Name: Mirtes
- * REQUIRED* Type and Year of Model Ts owned: 1923 Touring
- Location: Huron, Ohio
- Board Member Since: 2016
Re: A $20 (or less!) DIY regulator, and other issues
I am all for it, because I like to tinker, not that I would necessarily put it on my car. Winter is here.
Art Mirtes
Art Mirtes
-
dykker5502
- Posts: 486
- Joined: Mon Jan 07, 2019 7:01 pm
- First Name: Michael
- Last Name: Deichmann
- * REQUIRED* Type and Year of Model Ts owned: 1914 Touring, 1921 Roadster P/U, 1922 Fordor (danish custom body)
- Location: Rågeleje, Denmark
- Board Member Since: 2007
Re: A $20 (or less!) DIY regulator, and other issues
I have had similar thoughts, but have not pursued it. Both Delco- Remy and the European Fords have some square cutouts that I was considering making regulators for. I tried to make John Regan interested with no succes. I hadeven considered to reengineer it based on a burned out Fun regulator I have.
So I'm listening in here....
So I'm listening in here....
Ford Model T 1914 Touring
Ford Model T 1921 Roadster Pick-up
Ford Model T 1922 Fordor (danish build body)
ECCT, Strobospark, HCCT(Sold), Rebuilding coils
Ford Model T 1921 Roadster Pick-up
Ford Model T 1922 Fordor (danish build body)
ECCT, Strobospark, HCCT(Sold), Rebuilding coils
-
TMiller6
- Posts: 313
- Joined: Sun Jan 06, 2019 10:11 pm
- First Name: Thomas
- Last Name: Miller
- * REQUIRED* Type and Year of Model Ts owned: 16, 24, 26 Touring - 26 Roadster and Fordor
- Location: SE MI
- Board Member Since: 2006
Re: A $20 (or less!) DIY regulator, and other issues
In the Model A world alternate voltage regulators are available. In addition to using Fun Projects I have Tom Wesenberg’s internal regulators installed on two Model As. Tom offers three 6 volt designs which feature field regulation versus the Fun Projects shunt design. Two of the boards he sells are for the 3 and 5 brush Powerhouse generators. The Wesenberg design bolts to the brush plate and is undetectable. Tom recommends an original mechanical cutout be used but he also provides a shunt that can be cut in order to use a diode cutout.
If we are to consider a new voltage regulator for our Ts, internal field regulation may be another opportunity.
If we are to consider a new voltage regulator for our Ts, internal field regulation may be another opportunity.
Tom Miller
One who cannot find beauty in an engine cannot find beauty in the universe.
One who cannot find beauty in an engine cannot find beauty in the universe.
-
MKossor
- Posts: 531
- Joined: Sun Jan 06, 2019 7:30 pm
- First Name: Mike
- Last Name: Kossor
- * REQUIRED* Type and Year of Model Ts owned: 1927 Touring
- Location: Kenilworth, NJ 07033
Re: A $20 (or less!) DIY regulator, and other issues
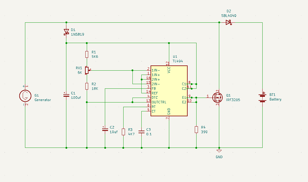
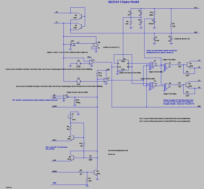
Ah great minds think alike. The lack of parts either through obsolecsence or supply chain issues have decreased availability and increased the demand for the Model T voltage regulator so it seems its time for alternate designs to be considered. I too have begun working on another version. The conscept is very simple as Luke eludes but the devil is in the details. I started with John H's design and created a spice model for the SG3524:
Then created a simple simulation model to better understand and optimize performance:
All works as expected. An error voltage is applied, VSD, to simulate high generator output and the circuit responds as desired, grounding the generator with increasing duty cycle to prevent over sharging the battery.
The next step was to devise a closed loop model of the generator voltage regulator control system using behavioral sources that function similar the actual Model T generator and therein begin the challanges. The accuracy of the generator model is key to determining how well the overall voltage regulator model reflects reality. It is a control loop so the gain, feedback, dampining and stability are all important parameters that must be properly designed and verified over all operating conditions or the voltage regulator circuit can begin to oscillate and function in undesirable ways. I came to the conclusion that a Model T generator test stand would be necessary to actually characterize the true behavior of the generator and its interaction with the voltage regulator. I attempted to purchase a generator test stand but they are sparce so started to build my own complete with variable speed, constant torque DC motor so the Model T generator and voltage regulator can be accurately characterized at any engine speed. Wating for my rebuilt Model T generator to arrive to complete the test stand and begin characterization. My goal was to create a robust design capable of fitting within the original Model T cutout housing but do not plan on making a finished product and all the tooling and work that goes into it. Not sure how useful that approach would be, there are electromechanical skills necessary to complete the cutout conversion from original form to connect, mount and house the modern voltage regulator within the stock cutout housing. Another aproach would be provide an assembled PC board with screw terminals for easy connection to the generator input, battery output and ground wires that would simplify the interconnect and leave it to the owner to figure out how to house and where to mount the voltage regulator. That approach would be sure to upset the purists but at least it would be an option. For now, I am just interested in figuring out a solid robust design that performs well, is efficient, stable and reliable.
Then created a simple simulation model to better understand and optimize performance:
All works as expected. An error voltage is applied, VSD, to simulate high generator output and the circuit responds as desired, grounding the generator with increasing duty cycle to prevent over sharging the battery.
The next step was to devise a closed loop model of the generator voltage regulator control system using behavioral sources that function similar the actual Model T generator and therein begin the challanges. The accuracy of the generator model is key to determining how well the overall voltage regulator model reflects reality. It is a control loop so the gain, feedback, dampining and stability are all important parameters that must be properly designed and verified over all operating conditions or the voltage regulator circuit can begin to oscillate and function in undesirable ways. I came to the conclusion that a Model T generator test stand would be necessary to actually characterize the true behavior of the generator and its interaction with the voltage regulator. I attempted to purchase a generator test stand but they are sparce so started to build my own complete with variable speed, constant torque DC motor so the Model T generator and voltage regulator can be accurately characterized at any engine speed. Wating for my rebuilt Model T generator to arrive to complete the test stand and begin characterization. My goal was to create a robust design capable of fitting within the original Model T cutout housing but do not plan on making a finished product and all the tooling and work that goes into it. Not sure how useful that approach would be, there are electromechanical skills necessary to complete the cutout conversion from original form to connect, mount and house the modern voltage regulator within the stock cutout housing. Another aproach would be provide an assembled PC board with screw terminals for easy connection to the generator input, battery output and ground wires that would simplify the interconnect and leave it to the owner to figure out how to house and where to mount the voltage regulator. That approach would be sure to upset the purists but at least it would be an option. For now, I am just interested in figuring out a solid robust design that performs well, is efficient, stable and reliable.
I-Timer + ECCT Adjusted Coils = Best Model T Engine Performance Possible!
www.modeltitimer.com www.modeltecct.com
www.modeltitimer.com www.modeltecct.com
-
Allan
- Posts: 6983
- Joined: Sun Jan 06, 2019 7:21 pm
- First Name: Allan
- Last Name: Bennett
- * REQUIRED* Type and Year of Model Ts owned: 1912 van, 1917 shooting brake, 1929 roadster buckboard, 1924 tourer, 1925 barn find buckboard, 1925 D &F wide body roadster, 1927LHD Tudor sedan.
- Location: Gawler, Australia
Re: A $20 (or less!) DIY regulator, and other issues
Whatever it turns out to be, it needs to be bolt on for simplicity, and disguised in an original cutout housing. The Fun Projects products met both these criteria. Even I could fit it, without any of the smoke getting out of the wires!
Allan from down under.
Allan from down under.
-
Art M
- Posts: 967
- Joined: Wed Jun 19, 2019 12:57 pm
- First Name: Art
- Last Name: Mirtes
- * REQUIRED* Type and Year of Model Ts owned: 1923 Touring
- Location: Huron, Ohio
- Board Member Since: 2016
Re: A $20 (or less!) DIY regulator, and other issues
I toyed with this, using zener diodes of very specific value.
A supply chain issue quickly surfaced.
It's off to other tinkering.
Good luck to those who are working on further development of the device.
Art Mirtes
A supply chain issue quickly surfaced.
It's off to other tinkering.
Good luck to those who are working on further development of the device.
Art Mirtes
-
Luke
Topic author - Posts: 617
- Joined: Fri Dec 13, 2019 1:04 am
- First Name: Luke
- Last Name: P
- * REQUIRED* Type and Year of Model Ts owned: 1926
- Location: New Zealand
Re: A $20 (or less!) DIY regulator, and other issues
Gosh, more responses than I thought might turn up, thanks everyone!
I'm genuinely wanting to get a good feel as to whether it's 'ok' to come up with a community design, so will see what further comments arrive on that, but otherwise it's great to see the designs that are already out there - and the issues that have been highlighted.
Some comments arise:
Allan, agree re simplicity. I've never seen a 'Fun Projects' unit, other than in photographs but it does seem logical to me to make something that'd fit in an existing case.
Art, you'd need some pretty hefty zeners, it also means you couldn't easily change voltages (eg. 6, 8, 12V) with essentially the same components. It would be simple mind you.
Mike, as always great technical input, thanks. We're lucky to have a generator test stand here as another forum member built one a while ago - he doesn't know it yet but I'd hoped to utilise that for some testing
I want to comment further on actual circuit design etc below.
Tom, appreciate the info - I wasn't aware there were other units produced. Regulating fields is a nice idea but it does seem to me more complex in terms of what you'd need to do and how deep into a generator you'd need to go? I wouldn't mind, but it could be a bit daunting for some?
Michael, it may be that John R is bound by a restraint of trade agreement perhaps (at least that's what we'd call it here), interesting re the square cutouts - can you get these new?
Art, it's summer here, but it doesn't mean no time to do stuff
John, thanks for putting up your design. I do like its simplicity and easy-to-get components, and it's easily adjustable which I see as useful.
Les, it wouldn't be just my design, rather a community project, and we've already had two ideas on that
Scott, you'll have my email now I expect.
Now, just to follow on from Mike and John's designs, and to add further to the mix; the design I initially had in mind uses a TL494 (https://www.onsemi.com/pdf/datasheet/tl494-d.pdf), which would have to be one of the most common such IC's in the world, so there shouldn't be sourcing issues. Many computer PSU's have them (and often a useful schottky diode), which could mean a good source of 'trial' components for testing, and circuit design detail is plentiful.
So, it looks as if there's a few possible designs from the electrical perspective, and some testing that's gone on. Mike raises a good question around how such a thing should be produced, and mechanically fitted/housed - what comments do people have on that I wonder?
I'm genuinely wanting to get a good feel as to whether it's 'ok' to come up with a community design, so will see what further comments arrive on that, but otherwise it's great to see the designs that are already out there - and the issues that have been highlighted.
Some comments arise:
Allan, agree re simplicity. I've never seen a 'Fun Projects' unit, other than in photographs but it does seem logical to me to make something that'd fit in an existing case.
Art, you'd need some pretty hefty zeners, it also means you couldn't easily change voltages (eg. 6, 8, 12V) with essentially the same components. It would be simple mind you.
Mike, as always great technical input, thanks. We're lucky to have a generator test stand here as another forum member built one a while ago - he doesn't know it yet but I'd hoped to utilise that for some testing
Tom, appreciate the info - I wasn't aware there were other units produced. Regulating fields is a nice idea but it does seem to me more complex in terms of what you'd need to do and how deep into a generator you'd need to go? I wouldn't mind, but it could be a bit daunting for some?
Michael, it may be that John R is bound by a restraint of trade agreement perhaps (at least that's what we'd call it here), interesting re the square cutouts - can you get these new?
Art, it's summer here, but it doesn't mean no time to do stuff
John, thanks for putting up your design. I do like its simplicity and easy-to-get components, and it's easily adjustable which I see as useful.
Les, it wouldn't be just my design, rather a community project, and we've already had two ideas on that
Now, just to follow on from Mike and John's designs, and to add further to the mix; the design I initially had in mind uses a TL494 (https://www.onsemi.com/pdf/datasheet/tl494-d.pdf), which would have to be one of the most common such IC's in the world, so there shouldn't be sourcing issues. Many computer PSU's have them (and often a useful schottky diode), which could mean a good source of 'trial' components for testing, and circuit design detail is plentiful.
So, it looks as if there's a few possible designs from the electrical perspective, and some testing that's gone on. Mike raises a good question around how such a thing should be produced, and mechanically fitted/housed - what comments do people have on that I wonder?
-
JohnH
- Posts: 374
- Joined: Sun Jan 06, 2019 6:57 pm
- First Name: John
- Last Name: Hunter
- * REQUIRED* Type and Year of Model Ts owned: 1926 Geelong Tourer
- Location: Blue Mountains, Australia
- Board Member Since: 2002
- Contact:
Re: A $20 (or less!) DIY regulator, and other issues
I once saw a zener diode shunt regulator for a motor cycle. It was a massive bullet shaped device shrouded with fins, about 4" in diameter; unlike any consumer type zener diode. This is not surprising, because once the battery has reached full charge, all the charge current has to be dissipated as heat. And that's one disadvantage of the linear shunt regulator scheme - the generator still saps the same amount of engine power, and still passes the same brush and commutator current, even though the battery is fully charged. For those who want to try it despite the inefficiency, an 'amplified zener diode' is one way to go - a normal low powered zener and a well heatsinked bipolar power transistor. Assuming the 3rd brush is set to 5A, the transistor will dissipate around 35W once the battery is charged. Those who like to charge at 10A will be looking at around 70W dissipation. Since high power transistors tend not to have a high gain, the zener would probably have to be a 5W type in view of the base current required (or use a Darlington configuration). With those kind of power dissipation figures, it becomes clear why a switchmode control is preferred.
-
Mark Gregush
- Posts: 5450
- Joined: Sat Jan 05, 2019 1:57 pm
- First Name: Mark
- Last Name: Gregush
- * REQUIRED* Type and Year of Model Ts owned: 1925 cutdown PU, 1948 F2 Ford flat head 6 pickup 3 speed
- Location: Portland Or
- Board Member Since: 1999
Re: A $20 (or less!) DIY regulator, and other issues
RE; Tom Wesenberg; https://www.fordbarn.com/forum/showthread.php?t=307214
I was going to post about his, there is room in this world for more than one!
If it can't fit in the cutout housing, personally I would not care as long as it did its job, why not route the wire though the cutout to a hidden control box, somewhere out of site for the people that are worried about looks. Tom's fits in the generator, under the band. but is for positive ground.
I was going to post about his, there is room in this world for more than one!
If it can't fit in the cutout housing, personally I would not care as long as it did its job, why not route the wire though the cutout to a hidden control box, somewhere out of site for the people that are worried about looks. Tom's fits in the generator, under the band. but is for positive ground.
I know the voices aren't real but damn they have some good ideas!
1925 Cut down pickup
1948 Ford F2 pickup
1925 Cut down pickup
1948 Ford F2 pickup
-
jeff10049
- Posts: 21
- Joined: Mon Mar 15, 2021 2:01 am
- First Name: jeffrey
- Last Name: spear
- * REQUIRED* Type and Year of Model Ts owned: 1919 depot
- Location: bend oregon
- Board Member Since: 2021
Re: A $20 (or less!) DIY regulator, and other issues
I have been thinking about this since I brought my latest T home the cut-out died that day so I gutted it and found a couple of 20 amp diodes I had laying around and stuck them in parallel under the factory cover for a quick fix and have been thinking about a field style regulator ever since. Maybe we can work on both types I have some nice cad software for PCB design. I need to look at the T generator closely I don't think a field control would be very hard to do you need to bring the thrid brush wire out that's about the only internal mod I can think of. unless you want to try and fit the regulator inside the generator. I have hot air soldering capability and can work with SMD stuff but for something like this good ole through hole heavy duty easy DIY stuff is what I would like to use but as said supply issues are getting worse and I'm not sure some of these older style components are coming back ever. I do think field control parts should still be easy enough and around for a while (I think I'll do some digging see what I can find).
Jeff
Jeff
-
TMiller6
- Posts: 313
- Joined: Sun Jan 06, 2019 10:11 pm
- First Name: Thomas
- Last Name: Miller
- * REQUIRED* Type and Year of Model Ts owned: 16, 24, 26 Touring - 26 Roadster and Fordor
- Location: SE MI
- Board Member Since: 2006
Re: A $20 (or less!) DIY regulator, and other issues
Here are some photos showing Tom W’s EVR installation. https://www.fordbarn.com/forum/showthre ... &showall=1
On the ‘29-‘31 generator, the removal of the third brush provides the room for the installation. His regulator connects to the insulated brush and it has a terminal for the field wire. There is little opportunity to get the installation wrong.
The Model T generator with its adjustable brush plate and null point adjustment may be a concern for some.
On the ‘29-‘31 generator, the removal of the third brush provides the room for the installation. His regulator connects to the insulated brush and it has a terminal for the field wire. There is little opportunity to get the installation wrong.
The Model T generator with its adjustable brush plate and null point adjustment may be a concern for some.
Tom Miller
One who cannot find beauty in an engine cannot find beauty in the universe.
One who cannot find beauty in an engine cannot find beauty in the universe.
-
TWrenn
- Posts: 3743
- Joined: Sun Jan 06, 2019 10:53 am
- First Name: Tim
- Last Name: Wrenn
- * REQUIRED* Type and Year of Model Ts owned: '13 Touring, '26 "Overlap" Fordor
- Location: Ohio
- Board Member Since: 2019
Re: A $20 (or less!) DIY regulator, and other issues
Devil's advocate again here!
..all this jist continues to remind me why I love my alternator! Unlike my beloved friend Art, I am NOT a tinkerer. Dont mind gettin "down and dirty-greasy"....just not tinker on that electrical stuff. Carry on guys! 
-
Mark Gregush
- Posts: 5450
- Joined: Sat Jan 05, 2019 1:57 pm
- First Name: Mark
- Last Name: Gregush
- * REQUIRED* Type and Year of Model Ts owned: 1925 cutdown PU, 1948 F2 Ford flat head 6 pickup 3 speed
- Location: Portland Or
- Board Member Since: 1999
Re: A $20 (or less!) DIY regulator, and other issues
One of the cars I have worked on has a converted Delco generator and uses the 3 wire regulator.
I know the voices aren't real but damn they have some good ideas!
1925 Cut down pickup
1948 Ford F2 pickup
1925 Cut down pickup
1948 Ford F2 pickup
-
jab35
- Posts: 1014
- Joined: Sun Jan 06, 2019 12:28 pm
- First Name: James
- Last Name: Bartsch
- * REQUIRED* Type and Year of Model Ts owned: '26 Coupe
- Location: Dryden, NY 13053
- MTFCA Life Member: YES
Re: A $20 (or less!) DIY regulator, and other issues
Luke: I encourage you to proceed. $20 would be nice, and given the interest displayed, that idea resonates with the DIY'ers. And if a manufactured product as good as the original FP regulator could be offered for similar price range (similar to FP retail price) I would be in line to purchase one. Persons like yourself should not hesitate to fill a legitimate demand for parts so long as intellectual property rights, and patents of others are respected. Sincerely, jb
Last edited by jab35 on Wed Dec 08, 2021 5:54 pm, edited 1 time in total.
-
speedytinc
- Posts: 4990
- Joined: Fri Feb 12, 2021 12:24 pm
- First Name: john
- Last Name: karvaly
- * REQUIRED* Type and Year of Model Ts owned: 14/15 wide track roadster. 23 touring, 27 roadster pickup, 20ish rajo touring
- Location: orange, ca
- Board Member Since: 2020
Re: A $20 (or less!) DIY regulator, and other issues
Agreed. Time to produce a kit. We have been patient enough, more so than necessary, with the outfit that stopped making regulators. You can see huge demand, but no supplier. If I had your electronic talents, I would have filled this demand long ago myself.jab35 wrote: ↑Wed Dec 08, 2021 11:40 amLuke: I encourage you to proceed. $20 would be nice, and given the interest displayed, that idea resonates with the DIY'ers. And if a manufactured product as good as the original FP regulator could be offered for similar price range I would be in line to purchase one. Persons like yourself should not hesitate to fill a legitimate demand for parts so long as intellectual property rights, and patents of others are respected. Sincerely, jb
I am down for a few. As suggested before, how about a micro switch for voltage variations? 6V, 8V, 12V.
-
Jerry VanOoteghem
- Posts: 4270
- Joined: Sun Jan 06, 2019 4:06 pm
- First Name: Jerry
- Last Name: Van
- Location: S.E. Michigan
Re: A $20 (or less!) DIY regulator, and other issues
What about a unit that fits under the dashboard, near the back of the ammeter, since that's where the other end of the generator wire terminates? No need to rework or reproduce a cutout can or work within its confines. A simple wire could be soldered across the bottom of the cutout as a bypass. Would be hidden under the dash, away from heat & vibration. (Could be an issue with 26/27 cars that use most of the "under-dash" space for a gas tank...)
-
Les Schubert
- Posts: 1360
- Joined: Thu Jan 10, 2019 5:47 pm
- First Name: Les
- Last Name: Schubert
- * REQUIRED* Type and Year of Model Ts owned: 27 roadster 13 touring
- Location: Calgary
Re: A $20 (or less!) DIY regulator, and other issues
I the past I have done a version using era technology. I disconnected the field coil ground inside the generator and brought it out and connected it to a reostat installed on the dashboard. I could then adjust the charging rate to suit the driving conditions. Probably adding a volt meter on the dash would be beneficial.
So I wonder about adapting this concept to modern electronics?
So I wonder about adapting this concept to modern electronics?
-
Luke
Topic author - Posts: 617
- Joined: Fri Dec 13, 2019 1:04 am
- First Name: Luke
- Last Name: P
- * REQUIRED* Type and Year of Model Ts owned: 1926
- Location: New Zealand
Re: A $20 (or less!) DIY regulator, and other issues
Tom, Tom W's regulator looks to be a neat installation, thanks for the link. I can see the attraction, but it does require some dismantling of the generator - and still requires a cutout/diode. An external regulator needs none of that, the only real downside I see is that it could be switching higher current, but that shouldn't be an issue.
Les, from what I see Tom W's regulator (per Tom's link) appears to do just that - ie. it's effectively an electronic rheostat. With these generators you could achieve the same end result simply by putting a large rheostat across the generator output, without the need to get into the generator itself. While in old-school terms that means quite a substantial machine, with modern electronics it makes little difference and the active device can be physically quite small.
Jerry, yes, that would make it easy - what do others think about putting a regulator elsewhere?
Jim, John, thanks for the input.
Just to be clear I'm not looking at manufacturing these things myself, I don't want to profit from this, it's not my forte and given the distance between us it could suffer from transport issues and cost. Primarily I'd like to encourage people to contribute as a community project for the design, with the outcome maybe being manufactured or distributed in the U.S. for those that just wish to get one and wire it in, and free for others to make at home if they wanted to delve into it themselves.
So far it's really pleasing to see the response and suggestions. I've thought more about the electricals overnight and while the idea of regulating the field has its merits I'm of the view the added complexity of having to dismantle the generator makes it less attractive - any comments?
Les, from what I see Tom W's regulator (per Tom's link) appears to do just that - ie. it's effectively an electronic rheostat. With these generators you could achieve the same end result simply by putting a large rheostat across the generator output, without the need to get into the generator itself. While in old-school terms that means quite a substantial machine, with modern electronics it makes little difference and the active device can be physically quite small.
Jerry, yes, that would make it easy - what do others think about putting a regulator elsewhere?
Jim, John, thanks for the input.
Just to be clear I'm not looking at manufacturing these things myself, I don't want to profit from this, it's not my forte and given the distance between us it could suffer from transport issues and cost. Primarily I'd like to encourage people to contribute as a community project for the design, with the outcome maybe being manufactured or distributed in the U.S. for those that just wish to get one and wire it in, and free for others to make at home if they wanted to delve into it themselves.
So far it's really pleasing to see the response and suggestions. I've thought more about the electricals overnight and while the idea of regulating the field has its merits I'm of the view the added complexity of having to dismantle the generator makes it less attractive - any comments?
-
Oldav8tor
- Posts: 2297
- Joined: Sun Jan 06, 2019 11:39 am
- First Name: Tim
- Last Name: Juhl
- * REQUIRED* Type and Year of Model Ts owned: 1917 Touring
- Location: Thumb of Michigan
- Board Member Since: 2018
Re: A $20 (or less!) DIY regulator, and other issues
John Regan produced a nice regulator....just try and find one. There is definitely demand and not everyone has the background to design and build such a unit for themselves so I say go for it. The hobby is seeing decreasing availability of many items so we need others to step in and fill the void if we are going to survive. As to the vendors, if they make a good product and sell it for a fair price they'll get plenty of business. The number of people who want to build their own from a design are few.
1917 Touring
1946 Aeronca Champ
1952 Willys M38a1 Jeep (sold 2023)
1953 Ford Jubilee Tractor
1946 Aeronca Champ
1952 Willys M38a1 Jeep (sold 2023)
1953 Ford Jubilee Tractor
-
Allan
- Posts: 6983
- Joined: Sun Jan 06, 2019 7:21 pm
- First Name: Allan
- Last Name: Bennett
- * REQUIRED* Type and Year of Model Ts owned: 1912 van, 1917 shooting brake, 1929 roadster buckboard, 1924 tourer, 1925 barn find buckboard, 1925 D &F wide body roadster, 1927LHD Tudor sedan.
- Location: Gawler, Australia
Re: A $20 (or less!) DIY regulator, and other issues
Most responders agree that the Fun Projects regulator was a great idea. Why is it thought that another alternative is any better? If Luke's solution will take its place, both effectively and aesthetically, lets have at it.
Allan from down under.
Allan from down under.
-
TMiller6
- Posts: 313
- Joined: Sun Jan 06, 2019 10:11 pm
- First Name: Thomas
- Last Name: Miller
- * REQUIRED* Type and Year of Model Ts owned: 16, 24, 26 Touring - 26 Roadster and Fordor
- Location: SE MI
- Board Member Since: 2006
Re: A $20 (or less!) DIY regulator, and other issues
I am running Fun Projects regulators on my Model Ts with no complaints. I did this because they are the only game in town and now that game is gone.
I favor field regulation because it really works well on my 1941 Ford. It also works well on my 1965, 1967, and 2000 Fords, and it is still in use today. Shunt regulation is akin to driving with the headlights on so your generator and cutout system don't overcharge your battery. It's a way to use up all the current the generator is producing.
My 1928 Powerhouse generator is on the Fun Projects "not recommended" list because its output exceeds the regulators rating and there is a concern I could overpower it. That is why I approached Tom Wesenberg. There is also a similar product to the Wesenberg unit except that it uses the 1929-31 generator band as its mount.
In my mind I can picture a drop in die cast cassette that contains two brushes and an electronic voltage regulator along with a good sized diode for the output. Fasten it with four 6-32 screws and drive. This would allow for Jerry's bypassed cutout and would give generator rebuilders a keyed in brush plate like the Model A. No more null point adjustments, no third brush adjustment, no more runaway generators. If the field supply is cut, the generator stops. No chance of someone helpful shorting out your shunt regulator and ruining it.
Of course this is no longer a $20 DIY project but I see it benefiting our hobby and a heck of an opportunity for a supplier.
Since my engines don't produce that much horsepower, it's a good to know my parasitic generator is less parasitic.
I favor field regulation because it really works well on my 1941 Ford. It also works well on my 1965, 1967, and 2000 Fords, and it is still in use today. Shunt regulation is akin to driving with the headlights on so your generator and cutout system don't overcharge your battery. It's a way to use up all the current the generator is producing.
My 1928 Powerhouse generator is on the Fun Projects "not recommended" list because its output exceeds the regulators rating and there is a concern I could overpower it. That is why I approached Tom Wesenberg. There is also a similar product to the Wesenberg unit except that it uses the 1929-31 generator band as its mount.
In my mind I can picture a drop in die cast cassette that contains two brushes and an electronic voltage regulator along with a good sized diode for the output. Fasten it with four 6-32 screws and drive. This would allow for Jerry's bypassed cutout and would give generator rebuilders a keyed in brush plate like the Model A. No more null point adjustments, no third brush adjustment, no more runaway generators. If the field supply is cut, the generator stops. No chance of someone helpful shorting out your shunt regulator and ruining it.
Of course this is no longer a $20 DIY project but I see it benefiting our hobby and a heck of an opportunity for a supplier.
Since my engines don't produce that much horsepower, it's a good to know my parasitic generator is less parasitic.
Tom Miller
One who cannot find beauty in an engine cannot find beauty in the universe.
One who cannot find beauty in an engine cannot find beauty in the universe.
-
TXGOAT2
- Posts: 8040
- Joined: Sun Feb 14, 2021 10:08 pm
- First Name: Pat
- Last Name: McNallen
- * REQUIRED* Type and Year of Model Ts owned: 1926-7 roadster
- Location: Graham, Texas
- Board Member Since: 2021
Re: A $20 (or less!) DIY regulator, and other issues
I think a 6 volt Delco 3-element generator regulator could be made to work on a T. It would be necessary to disconnect the T gen's internal field ground and bring it out to an insulated terminal added to the T generator case. Connect this wire to the field terminal on the Declo regulator. Connect the regular T gen output terminal to the armature terminal on the Delco regulator. Connect the battery terminal on the Delco regulator to the T's generator to ammeter wire. Since most all the Declo units were intended for 20 or 30 amp generators, I'd leave the 3rd brush in the T gen in its stock configuration and use it to limit the T gen's output to 9-10 amps. A dummy or locked down cutout could be put on the generator for appearance's sake and the Delco unit mounted out of sight. It would be necessary to provide a good electrical ground between the Delco regulator and the T generator. This would provide a fully field-regulated system with maximum output limited by the 3rd brush setting and cutout functions provided by the Delco regulator.
-
jeff10049
- Posts: 21
- Joined: Mon Mar 15, 2021 2:01 am
- First Name: jeffrey
- Last Name: spear
- * REQUIRED* Type and Year of Model Ts owned: 1919 depot
- Location: bend oregon
- Board Member Since: 2021
Re: A $20 (or less!) DIY regulator, and other issues
This is exactly what I have been pondering you could use a B wire configuration regulator on the positive side of the field in series with the thrid brush or do as you said and use an A wire configuration regulator on the ground side of the field. We could also make a very crude but functional field control that simply cuts the field power or ground at a set voltage and turns it on and a set voltage just an on and off regulator.TXGOAT2 wrote: ↑Wed Dec 08, 2021 9:01 pmI think a 6 volt Delco 3-element generator regulator could be made to work on a T. It would be necessary to disconnect the T gen's internal field ground and bring it out to an insulated terminal added to the T generator case. Connect this wire to the field terminal on the Declo regulator. Connect the regular T gen output terminal to the armature terminal on the Delco regulator. Connect the battery terminal on the Delco regulator to the T's generator to ammeter wire. Since most all the Declo units were intended for 20 or 30 amp generators, I'd leave the 3rd brush in the T gen in its stock configuration and use it to limit the T gen's output to 9-10 amps. A dummy or locked down cutout could be put on the generator for appearance's sake and the Delco unit mounted out of sight. It would be necessary to provide a good electrical ground between the Delco regulator and the T generator. This would provide a fully field-regulated system with maximum output limited by the 3rd brush setting and cutout functions provided by the Delco regulator.
Using something off the shelf would be nice though even if we need to hide it somewhere.
Clover systems used to make a heck of a nice regulator I wonder if anyone has picked up there desgine.
-
TRDxB2
- Posts: 6455
- Joined: Tue Jan 08, 2019 4:56 pm
- First Name: Frank
- Last Name: Brandi
- * REQUIRED* Type and Year of Model Ts owned: Speedsters (1919 w 1926 upgrades), 1926 (Ricardo Head)
- Location: Moline IL
- Board Member Since: 2018
Re: A $20 (or less!) DIY regulator, and other issues
Found this..... FOR POSITIVE GROUND NIT FOR MODEL T
http://www.fordgarage.com/pages/generator.htm <-more useful design information in the link towards the bottom
This is James Peterson's solid state voltage and current regulator for use with an original generator, in combination with a solid state power diode cutout. I also like the Ford/New Holland 6 Volt 9N/8N Tractor Battery.
This is the 'true' voltage regulator.. It works on 6V positive ground systems.
It provides true solid state output voltage and current regulation by means of sensing battery voltage and output current load, and by continuously varying the field strength (via input field current directly) to maintain the correct level of generator voltage and current output. It 'electronically replaces' the original movable third brush function on original generators and retains all the original generator appearance.
http://www.fordgarage.com/pages/generator.htm <-more useful design information in the link towards the bottom
This is James Peterson's solid state voltage and current regulator for use with an original generator, in combination with a solid state power diode cutout. I also like the Ford/New Holland 6 Volt 9N/8N Tractor Battery.
This is the 'true' voltage regulator.. It works on 6V positive ground systems.
It provides true solid state output voltage and current regulation by means of sensing battery voltage and output current load, and by continuously varying the field strength (via input field current directly) to maintain the correct level of generator voltage and current output. It 'electronically replaces' the original movable third brush function on original generators and retains all the original generator appearance.
- Attachments
-
- model a VR.png (487.46 KiB) Viewed 42383 times
The past is a great place and I don't want to erase it or to regret it, but I don't want to be its prisoner either.
Mick Jagger
Mick Jagger
-
jeff10049
- Posts: 21
- Joined: Mon Mar 15, 2021 2:01 am
- First Name: jeffrey
- Last Name: spear
- * REQUIRED* Type and Year of Model Ts owned: 1919 depot
- Location: bend oregon
- Board Member Since: 2021
Re: A $20 (or less!) DIY regulator, and other issues
Interesting I don't know James but I live in the Bend area. Small world
-
TXGOAT2
- Posts: 8040
- Joined: Sun Feb 14, 2021 10:08 pm
- First Name: Pat
- Last Name: McNallen
- * REQUIRED* Type and Year of Model Ts owned: 1926-7 roadster
- Location: Graham, Texas
- Board Member Since: 2021
Re: A $20 (or less!) DIY regulator, and other issues
The 3-element electromechanical regulators did a good job of controlling both voltage and current. They are adjustable, but it's a very tricky operation, which is why I'd be inclined to leave the third brush arrangement in place, and use it to set a limit on field current to protect the T generator. I believe the Delco regulator would operate normally within the limit set by the third brush adjustment, with no need to open and attempt to adjust the Delco regulator to suit the T gen's limited current capability.
-
Luke
Topic author - Posts: 617
- Joined: Fri Dec 13, 2019 1:04 am
- First Name: Luke
- Last Name: P
- * REQUIRED* Type and Year of Model Ts owned: 1926
- Location: New Zealand
Re: A $20 (or less!) DIY regulator, and other issues
Pat, I wonder if you have one of these Delco regulators, or could get one?
To the best of my knowledge they won't be easy to obtain here in NZ, so it's likely to be more straightforward for you to trial there. If it were to work well do you know if the supply is plentiful?
For my part I've obtained some comparators, and already have a TL494 from an old PC PSU so I'm going to do some initial testing with them. There's no reason why we couldn't have two different regulator designs so if the Delco idea works that'll suit those that want to regulate the field easily, and perhaps whatever design we come up here with will do for those who aren't keen to get inside their generator.
JohnH; I spent some time going over different possibilities with a colleague yesterday, and we both liked the elegance of your design. After some discussion I've now got a LM311 (thanks Robert) to experiment with because I suspect we can do away with the driver transistor and bias resistor, making things even simpler than with the 393. However it's a high gain device that could be affected by the electrically noisy T, so it'll need some thorough testing.
The owner of the gen test set won't be back here until next week sometime, so we can't begin working with that at least 'till then, however I hope to have time to solder something up and test that with a bench PSU and 6V + 12V battery first.
To the best of my knowledge they won't be easy to obtain here in NZ, so it's likely to be more straightforward for you to trial there. If it were to work well do you know if the supply is plentiful?
For my part I've obtained some comparators, and already have a TL494 from an old PC PSU so I'm going to do some initial testing with them. There's no reason why we couldn't have two different regulator designs so if the Delco idea works that'll suit those that want to regulate the field easily, and perhaps whatever design we come up here with will do for those who aren't keen to get inside their generator.
JohnH; I spent some time going over different possibilities with a colleague yesterday, and we both liked the elegance of your design. After some discussion I've now got a LM311 (thanks Robert) to experiment with because I suspect we can do away with the driver transistor and bias resistor, making things even simpler than with the 393. However it's a high gain device that could be affected by the electrically noisy T, so it'll need some thorough testing.
The owner of the gen test set won't be back here until next week sometime, so we can't begin working with that at least 'till then, however I hope to have time to solder something up and test that with a bench PSU and 6V + 12V battery first.
-
TXGOAT2
- Posts: 8040
- Joined: Sun Feb 14, 2021 10:08 pm
- First Name: Pat
- Last Name: McNallen
- * REQUIRED* Type and Year of Model Ts owned: 1926-7 roadster
- Location: Graham, Texas
- Board Member Since: 2021
Re: A $20 (or less!) DIY regulator, and other issues
I don't have any on hand, but they're still widely available, new or rebuilt, with prices from around 30 USD to around 100 USD. (internet search) I mentioned Delco specifically because they are available in 6 volt negative ground and they fit a huge number of applications up to around 1954. Ford units of the postwar period up to 1955 are similar but most or all are positive ground.
-
JohnH
- Posts: 374
- Joined: Sun Jan 06, 2019 6:57 pm
- First Name: John
- Last Name: Hunter
- * REQUIRED* Type and Year of Model Ts owned: 1926 Geelong Tourer
- Location: Blue Mountains, Australia
- Board Member Since: 2002
- Contact:
Re: A $20 (or less!) DIY regulator, and other issues
Luke, it should be possible to eliminate the driver transistor as you say - I only thought about this after I pulled apart my breadboard prototype so never got to try it! The website article was later updated with a theoretical speculation on how the simplification might be achieved.Luke wrote: ↑Thu Dec 09, 2021 2:39 pm
After some discussion I've now got a LM311 (thanks Robert) to experiment with because I suspect we can do away with the driver transistor and bias resistor, making things even simpler than with the 393. However it's a high gain device that could be affected by the electrically noisy T, so it'll need some thorough testing.
-
Matt in California
- Posts: 786
- Joined: Sun Jan 06, 2019 5:42 pm
- First Name: Matt
- Last Name: G
- * REQUIRED* Type and Year of Model Ts owned: 1926 Touring, 1926 Fordor Project, TT C-cab flatbed farm field find, TT dump truck project
- Location: California
Re: A $20 (or less!) DIY regulator, and other issues
Luke,
A great idea to have an open club discussion. I am open to help design a board, but would like that to be more of help someone who is designing a board. From my experience with the FACT PCB I believe that there is more interest in someone building/selling a working part that requires little knowledge. In my opinion we could keep the design open but allow anyone to build and sell with some compensation for their time.
Since we are brain storming, here are some half baked ideas:
Existing solar battery chargers modules
Recently I came across some cheap DIY type DC-DC modules designed for someone to take a wide range of inputs from a solar panel and give a specified voltage & current to charge a battery. I think it would be worth looking into what is out there.
Existing buck/boost DC-DC power supplies
Recently I purchased a very cheap <$15 power supply with impressive performance specifications (search ZK-4KX on ebay). It is designed to receive any Input voltage between: 5.0-30v and produce an Output voltage: 0.5-30v. (The unit I got let the smoke out when I was just doing some minor tests- a testimony to the quality you get for the price.) Some of these power supply modules are designed for battery chargers and obviously as power supplies connected to batteries. I could see one of these being used under the dash as Jerry VanOoteghem suggested.
Chips designed for charging
There are lots of chips out there designed for what we want to do and it is not hard to make a PCB.
Just from one manufacture you could take some time researching: https://www.ti.com/power-management/bat ... rview.html
More listed here: https://www.globalspec.com/ds/4236/area ... _lead_acid
I could do some research. What are the specifications? I mean what is the desired charging current. Just start the conversation what are your thoughts about the following chip:
https://www.ti.com/product/BQ25700A
There is a lot to research above. Or just keep it simple with a relay and points.
Enjoy,
Matt
A great idea to have an open club discussion. I am open to help design a board, but would like that to be more of help someone who is designing a board. From my experience with the FACT PCB I believe that there is more interest in someone building/selling a working part that requires little knowledge. In my opinion we could keep the design open but allow anyone to build and sell with some compensation for their time.
Since we are brain storming, here are some half baked ideas:
Existing solar battery chargers modules
Recently I came across some cheap DIY type DC-DC modules designed for someone to take a wide range of inputs from a solar panel and give a specified voltage & current to charge a battery. I think it would be worth looking into what is out there.
Existing buck/boost DC-DC power supplies
Recently I purchased a very cheap <$15 power supply with impressive performance specifications (search ZK-4KX on ebay). It is designed to receive any Input voltage between: 5.0-30v and produce an Output voltage: 0.5-30v. (The unit I got let the smoke out when I was just doing some minor tests- a testimony to the quality you get for the price.) Some of these power supply modules are designed for battery chargers and obviously as power supplies connected to batteries. I could see one of these being used under the dash as Jerry VanOoteghem suggested.
Chips designed for charging
There are lots of chips out there designed for what we want to do and it is not hard to make a PCB.
Just from one manufacture you could take some time researching: https://www.ti.com/power-management/bat ... rview.html
More listed here: https://www.globalspec.com/ds/4236/area ... _lead_acid
I could do some research. What are the specifications? I mean what is the desired charging current. Just start the conversation what are your thoughts about the following chip:
https://www.ti.com/product/BQ25700A
There is a lot to research above. Or just keep it simple with a relay and points.
Enjoy,
Matt
-
TRDxB2
- Posts: 6455
- Joined: Tue Jan 08, 2019 4:56 pm
- First Name: Frank
- Last Name: Brandi
- * REQUIRED* Type and Year of Model Ts owned: Speedsters (1919 w 1926 upgrades), 1926 (Ricardo Head)
- Location: Moline IL
- Board Member Since: 2018
Re: A $20 (or less!) DIY regulator, and other issues
Is this at all applicable - or as base for the experts to design off of. Also whatever works I think it would be best, if possible, to have this as an external black box connected to the battery or from the terminal block to the battery, so an existing cutout could be used (solenoid or diode). Easy set up.
The past is a great place and I don't want to erase it or to regret it, but I don't want to be its prisoner either.
Mick Jagger
Mick Jagger
-
A Whiteman
- Posts: 1181
- Joined: Sun Jan 06, 2019 3:36 pm
- First Name: Adrian
- Last Name: Whiteman
- * REQUIRED* Type and Year of Model Ts owned: 1926 TT, 1923 Colonial Roadster, 1924 'Bullnose' Morris, 1925 'Bullnose' Morris, 1936 JD AR
- Location: South Island, New Zealand
Re: A $20 (or less!) DIY regulator, and other issues
Hmm, a local member may be persuaded to lend his test bed, I will ask him nicely for you 
-
Luke
Topic author - Posts: 617
- Joined: Fri Dec 13, 2019 1:04 am
- First Name: Luke
- Last Name: P
- * REQUIRED* Type and Year of Model Ts owned: 1926
- Location: New Zealand
Re: A $20 (or less!) DIY regulator, and other issues
Well it might be more like the unit is brought out to the test bed. All the resultant brain activity might require a good serving of pineapple and ice-creamA Whiteman wrote: ↑Fri Dec 10, 2021 3:57 amHmm, a local member may be persuaded to lend his test bed, I will ask him nicely for you![]()
JohnH, thanks, I'm looking at all the components I need right now sitting on the desk in front of me, might have a chance to assemble something over the weekend and see how it goes in practice (sans the BC548's).
Matt, good to hear re the PCB layout. I suspect the buck/boost units you have would suffer from the same issue as Frank's (described shortly). However they are useful devices, I have a handful of them here in different capacities, one is presently running a 24V fridge from a 12V solar system. Otherwise see my comments re a trial I'm going to carry out - if that works ok are you up for testing one yourself?
Frank, thanks for the info but that's essentially a series regulator. The T & A generators require a shunt regulator (ie. short the output to shut them down rather than disconnect it), unfortunately a series regulator - which is much more common - would cause them to fail. A shame 'cos there'd be so many options if it weren't for that.
Anyway, as mentioned above I've got some components to assemble to a modified form of JohnH's circuit, what I suggest is that we have a look at that first and see how it performs on the bench? If it's promising it sounds as if Adrian's genset will be available for further testing, after which we should have a better idea as to whether it's likely to be a viable option.
Luke.
-
TXGOAT2
- Posts: 8040
- Joined: Sun Feb 14, 2021 10:08 pm
- First Name: Pat
- Last Name: McNallen
- * REQUIRED* Type and Year of Model Ts owned: 1926-7 roadster
- Location: Graham, Texas
- Board Member Since: 2021
Re: A $20 (or less!) DIY regulator, and other issues
Re: "Frank, thanks for the info but that's essentially a series regulator. The T & A generators require a shunt regulator (ie. short the output to shut them down rather than disconnect it)" ////
I understand that inserting resistance into the T generator's output to regulate it is not feasable. I assume that does not rule out inserting resistance into the T generator's field circuit to regulate its output. (?)
I understand that inserting resistance into the T generator's output to regulate it is not feasable. I assume that does not rule out inserting resistance into the T generator's field circuit to regulate its output. (?)
-
jeff10049
- Posts: 21
- Joined: Mon Mar 15, 2021 2:01 am
- First Name: jeffrey
- Last Name: spear
- * REQUIRED* Type and Year of Model Ts owned: 1919 depot
- Location: bend oregon
- Board Member Since: 2021
Re: A $20 (or less!) DIY regulator, and other issues
Matt bought up buck converter's i tried to modify one for field control on a generator but it did not like remote sensing. If it was set up for remote sensing when made it would probably work fine but those get expensive and i had a hard time even finding anything off the shelf.
-
Luke
Topic author - Posts: 617
- Joined: Fri Dec 13, 2019 1:04 am
- First Name: Luke
- Last Name: P
- * REQUIRED* Type and Year of Model Ts owned: 1926
- Location: New Zealand
Re: A $20 (or less!) DIY regulator, and other issues
Frank, yes in regulating via the field that could work - although you might better do so with plain switching or PWM, which should generate much less heat.
Luke.
-
tdump
- Posts: 1422
- Joined: Sun Jan 06, 2019 7:00 pm
- First Name: Mack
- Last Name: Cole
- * REQUIRED* Type and Year of Model Ts owned: TT. T express pickup,speedster project.
- Location: North Carolina
Re: A $20 (or less!) DIY regulator, and other issues
Why not remove the third brush and have 2 and then a T generator would operate as a newer 1 that could accept a regulator.?
If you can't help em, don't hinder em'
-
TXGOAT2
- Posts: 8040
- Joined: Sun Feb 14, 2021 10:08 pm
- First Name: Pat
- Last Name: McNallen
- * REQUIRED* Type and Year of Model Ts owned: 1926-7 roadster
- Location: Graham, Texas
- Board Member Since: 2021
Re: A $20 (or less!) DIY regulator, and other issues
Removing the third brush would be fine, except that off-the-shelf 10 - 12 amp regulators are hard to find. Leaving the third brush intact would allow using it to limit the maximum charging rate to a level the T gen can handle. If my thinking is correct, the ground lead from the T gen field coils would be brought out to an insulated terminal. With this terminal grounded, the T gen would operate normally, and the maximum charging rate could be set in the normal way. Once that was done, the terminal would be connected to the field terminal of an old style 6 Volt negative ground 3 element regulator, allowing the regulator to control charging rate within the limit set by the third brush. Doing without the 3rd brush would require adjusting the regulator to suit the limits of the T gen, which I think is do-able, but it's a very touchy operation, as I understand it. Since most regulators are 20, 30, or 40 amp regulators, they'd overwork the T generator under some conditions without the limit imposed by the 3rd brush setting.
-
Luke
Topic author - Posts: 617
- Joined: Fri Dec 13, 2019 1:04 am
- First Name: Luke
- Last Name: P
- * REQUIRED* Type and Year of Model Ts owned: 1926
- Location: New Zealand
Re: A $20 (or less!) DIY regulator, and other issues
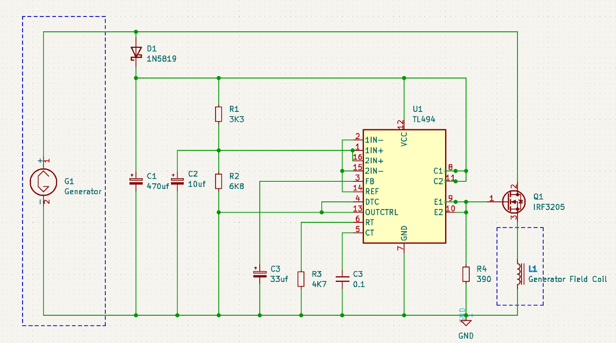
Some progress to report:
I think it's reasonable to say that most people are happy that we go ahead with this as a community project. The essence of it would be that the design and PCB layout should be open-source and free for people to make or modify as they wish, and that there may be an option for someone to manufacture boards with components on for people to install at their leisure. Such boards could be produced by an individual, by a group of people, and/or by a club.
Off-forum there's been some discussion between Mike K, John H and myself about design, and some other things around how best to get this to a stage where it's useable for as many people as possible. This would include multi-voltage, and potentially -ve and +ve earth ability (or instructions on how to change to -ve earth [easy!]), and ways to make it easy to construct or obtain built-up.
We're still working through that and as things evolve we'll put up some detail here, with regard to the latter 'production' phase Mike has been most helpful and generous, but first we want to discuss this with the MTFCA.
With regard to the design of a shunt regulator (as different from a field regulator) Mike has simulated John H's original design in SPICE and we've been working through various things as a result. I've built up a test unit (photo's to follow) and I think John is also going to do the same. This will be an iterative process, it's not going to work perfectly first time (it hasn't already - I've had smoke
), and we may even end up with something completely different to how it's started out, but such is the nature of electronic design.
As a community project input is welcomed from all, and certainly if you're handy with a soldering iron etc it'd be great if you felt like testing things along the way
In terms of the fundamentals; there has been clear interest in a field-regulator. This has advantages and disadvantages, as has been discussed to some extent, and then there's the shunt regulator with its inherent good and 'bad' points. It would be difficult, I think, to run two projects simultaneously, already I've found myself responding to people thinking about one regulator when in fact the discussion should have been about the other. To that end Mike, John and I are going to concentrate on one regulator type at this point, and for various reasons that will be a shunt regulator. Mostly this is because it would be a very easy unit for people to install and wouldn't require any removal and/or dismantling of the generator, this would also, hopefully, mean it less likely to end with smoke being let out of something.
This doesn't preclude discussion or construction etc of a field regulator. Who knows, we may even end up there as a single project, but at this stage we'd like to start the prototyping at least with a shunt regulator.
So, from our discussions, here's a non-exhaustive list of things that we think would be good to set out. Please comment as you see fit!:
What do you think?
I think it's reasonable to say that most people are happy that we go ahead with this as a community project. The essence of it would be that the design and PCB layout should be open-source and free for people to make or modify as they wish, and that there may be an option for someone to manufacture boards with components on for people to install at their leisure. Such boards could be produced by an individual, by a group of people, and/or by a club.
Off-forum there's been some discussion between Mike K, John H and myself about design, and some other things around how best to get this to a stage where it's useable for as many people as possible. This would include multi-voltage, and potentially -ve and +ve earth ability (or instructions on how to change to -ve earth [easy!]), and ways to make it easy to construct or obtain built-up.
We're still working through that and as things evolve we'll put up some detail here, with regard to the latter 'production' phase Mike has been most helpful and generous, but first we want to discuss this with the MTFCA.
With regard to the design of a shunt regulator (as different from a field regulator) Mike has simulated John H's original design in SPICE and we've been working through various things as a result. I've built up a test unit (photo's to follow) and I think John is also going to do the same. This will be an iterative process, it's not going to work perfectly first time (it hasn't already - I've had smoke
As a community project input is welcomed from all, and certainly if you're handy with a soldering iron etc it'd be great if you felt like testing things along the way
In terms of the fundamentals; there has been clear interest in a field-regulator. This has advantages and disadvantages, as has been discussed to some extent, and then there's the shunt regulator with its inherent good and 'bad' points. It would be difficult, I think, to run two projects simultaneously, already I've found myself responding to people thinking about one regulator when in fact the discussion should have been about the other. To that end Mike, John and I are going to concentrate on one regulator type at this point, and for various reasons that will be a shunt regulator. Mostly this is because it would be a very easy unit for people to install and wouldn't require any removal and/or dismantling of the generator, this would also, hopefully, mean it less likely to end with smoke being let out of something.
This doesn't preclude discussion or construction etc of a field regulator. Who knows, we may even end up there as a single project, but at this stage we'd like to start the prototyping at least with a shunt regulator.
So, from our discussions, here's a non-exhaustive list of things that we think would be good to set out. Please comment as you see fit!:
- Pursue a shunt regulator because it requires no modifications to the generator or car wiring
- Make it selectable for 6V, 8V, 10V or 12V applications
- Design for 10A maximum charge rate. This would decrease as the battery charges up to 'float' voltage
- Consider designing for -ve and +ve ground, but maybe just -ve ground if it becomes too difficult to do easily/economically
- End goal to be able to produce a PC board that, when fully assembled, would fit within a standard cutout housing
What do you think?
-
Luke
Topic author - Posts: 617
- Joined: Fri Dec 13, 2019 1:04 am
- First Name: Luke
- Last Name: P
- * REQUIRED* Type and Year of Model Ts owned: 1926
- Location: New Zealand
Re: A $20 (or less!) DIY regulator, and other issues
Some photos of a prototype regulator I built up last night.
For this unit I've used 12V, mostly because I have a conveniently sized 12V SLA to use as the test battery. It should work on a 6V system just as well.
There are issues, as you'll see things are getting a bit hotter than one might expect, even without heatsinking, and I'm not convinced it's regulating as well as it could, nevertheless it's a start:
For this unit I've used 12V, mostly because I have a conveniently sized 12V SLA to use as the test battery. It should work on a 6V system just as well.
There are issues, as you'll see things are getting a bit hotter than one might expect, even without heatsinking, and I'm not convinced it's regulating as well as it could, nevertheless it's a start:
-
dykker5502
- Posts: 486
- Joined: Mon Jan 07, 2019 7:01 pm
- First Name: Michael
- Last Name: Deichmann
- * REQUIRED* Type and Year of Model Ts owned: 1914 Touring, 1921 Roadster P/U, 1922 Fordor (danish custom body)
- Location: Rågeleje, Denmark
- Board Member Since: 2007
Re: A $20 (or less!) DIY regulator, and other issues
The max output for 6V is 16A (100W) and that can easy be needed if you have traditional bulbs in you headlamps (2 x 35W + 4 x 5 W = 90W)
Ford Model T 1914 Touring
Ford Model T 1921 Roadster Pick-up
Ford Model T 1922 Fordor (danish build body)
ECCT, Strobospark, HCCT(Sold), Rebuilding coils
Ford Model T 1921 Roadster Pick-up
Ford Model T 1922 Fordor (danish build body)
ECCT, Strobospark, HCCT(Sold), Rebuilding coils
-
Matt in California
- Posts: 786
- Joined: Sun Jan 06, 2019 5:42 pm
- First Name: Matt
- Last Name: G
- * REQUIRED* Type and Year of Model Ts owned: 1926 Touring, 1926 Fordor Project, TT C-cab flatbed farm field find, TT dump truck project
- Location: California
Re: A $20 (or less!) DIY regulator, and other issues
Luke,
I love the progress. I like how this international project is coming together. I like the clean nice simple replacement design that fits in the old regulator housing. My thought is even if we all love this in 2022, in 30 years in might be like a Pinto Model T. It would be easier to use standard parts than find a replacements for a Pinto...
When you have a schematic let me know and I can help put it into the software for building the PCB. If you just are figuring out values for resistors, then I can move forward, we could always change out something like that in the future without changing the board design.
It is really simple to create a team using the software to build the schematic/PCB. (For my reference in the future: https://www.youtube.com/watch?v=aI2frXzm8EU) My thought would be have a small number of people (i.e. John, Luke, Mike and myself) able to edit the files. There are other companies that have similar services, but I have used this company and haven't had a issue. I believe the files generated are standard and could be made by any PCB manufacture.
Matthew
I love the progress. I like how this international project is coming together. I like the clean nice simple replacement design that fits in the old regulator housing. My thought is even if we all love this in 2022, in 30 years in might be like a Pinto Model T. It would be easier to use standard parts than find a replacements for a Pinto...
When you have a schematic let me know and I can help put it into the software for building the PCB. If you just are figuring out values for resistors, then I can move forward, we could always change out something like that in the future without changing the board design.
It is really simple to create a team using the software to build the schematic/PCB. (For my reference in the future: https://www.youtube.com/watch?v=aI2frXzm8EU) My thought would be have a small number of people (i.e. John, Luke, Mike and myself) able to edit the files. There are other companies that have similar services, but I have used this company and haven't had a issue. I believe the files generated are standard and could be made by any PCB manufacture.
Matthew
-
jeff10049
- Posts: 21
- Joined: Mon Mar 15, 2021 2:01 am
- First Name: jeffrey
- Last Name: spear
- * REQUIRED* Type and Year of Model Ts owned: 1919 depot
- Location: bend oregon
- Board Member Since: 2021
Re: A $20 (or less!) DIY regulator, and other issues
Nice start Luke, You might add a decoupling capacitor or two those 3205's and the 311 comparators can get picky with the power supply. Maybe the fet is spending too much time in the linear range.
-
JohnH
- Posts: 374
- Joined: Sun Jan 06, 2019 6:57 pm
- First Name: John
- Last Name: Hunter
- * REQUIRED* Type and Year of Model Ts owned: 1926 Geelong Tourer
- Location: Blue Mountains, Australia
- Board Member Since: 2002
- Contact:
Re: A $20 (or less!) DIY regulator, and other issues
After some improvement to my circuit which has been referred to previously, I've come up with something a lot better. A couple of things that Mike noticed, and some simplifications I'd had in mind have come to fruition in this version.
It's working well on the bench with a 6V Optima battery. After a bit more testing, I'll be ready to make a prototype for in car trials. The new circuit is here
https://www.cool386.com/regulator/rsz_regulator.jpg
It remains to be seen how well it works with the generator, rather than a simulated generator, and if there's any problems with ignition interference.
It's working well on the bench with a 6V Optima battery. After a bit more testing, I'll be ready to make a prototype for in car trials. The new circuit is here
https://www.cool386.com/regulator/rsz_regulator.jpg
It remains to be seen how well it works with the generator, rather than a simulated generator, and if there's any problems with ignition interference.
-
TXGOAT2
- Posts: 8040
- Joined: Sun Feb 14, 2021 10:08 pm
- First Name: Pat
- Last Name: McNallen
- * REQUIRED* Type and Year of Model Ts owned: 1926-7 roadster
- Location: Graham, Texas
- Board Member Since: 2021
Re: A $20 (or less!) DIY regulator, and other issues
A unit that could be switched to either + or - ground would appeal to both the Model T community and the Model A community. The majority of Model As used a generator very similar to the T, and for that matter, very similar to a large number of pre-WWII vehicles.
-
Luke
Topic author - Posts: 617
- Joined: Fri Dec 13, 2019 1:04 am
- First Name: Luke
- Last Name: P
- * REQUIRED* Type and Year of Model Ts owned: 1926
- Location: New Zealand
Re: A $20 (or less!) DIY regulator, and other issues
Michael, yes, quite right. The components we're likely to use should allow for shunting higher currents (the HEXFET I'm using can switch up to 110A) but certain constraints will typically reduce that capacity. I see no reason why 15-20A would not be attainable, at this stage.
Matt, yes it's very cool to be able to work collaboratively across the world on something like this. I have often commented to people how this sort of thing would just not have been possible when I started my working life, yet now I work on many such international projects. Thanks for the offer re a PCB; we've still a way to go with the design and prototyping (it's more than resistor changes ATM), but when we get closer to locking in a final circuit (schematic to some
we'll be looking forward to a layout.
Jeff, yes it is switching at the wrong part of the curve, for some reason I'm not getting enough volts on the gate of the 3205. The 311 is higher gain than I'd like but was something available to me without having to wait for 4 weeks (and I wanted to experiment with the output - something not possible to the same extent with the 393), however it could be oscillating, leading to this issue. Unfortunately my 'scope met with a mishap (entirely not of my making
), making it a little harder to trace the issue, but I'm sure we'll get there.
John, will follow up on email, great to see it working, and with those revisions
Pat, yes agree it'd be good have +ve ground capability, however it could add somewhat to the complexity, and it is very easy to change a vehicle to -ve ground. We do have it as something we'd like to include, hopefully once we have a more certain path forward with the basic circuit design we'll know whether this is something easily attainable, or not.
Otherwise, just as a comment on earlier discussions, although it's not a design goal it should be entirely possible to use this to switch the fields. As I see it you'd just put the topside of the field winding at the source leg of the switching FET and carry on. It'd need someone to experiment with that, but certainly the FET should be entirely capable of switching the requisite current.
Luke.
Matt, yes it's very cool to be able to work collaboratively across the world on something like this. I have often commented to people how this sort of thing would just not have been possible when I started my working life, yet now I work on many such international projects. Thanks for the offer re a PCB; we've still a way to go with the design and prototyping (it's more than resistor changes ATM), but when we get closer to locking in a final circuit (schematic to some
Jeff, yes it is switching at the wrong part of the curve, for some reason I'm not getting enough volts on the gate of the 3205. The 311 is higher gain than I'd like but was something available to me without having to wait for 4 weeks (and I wanted to experiment with the output - something not possible to the same extent with the 393), however it could be oscillating, leading to this issue. Unfortunately my 'scope met with a mishap (entirely not of my making
John, will follow up on email, great to see it working, and with those revisions
Pat, yes agree it'd be good have +ve ground capability, however it could add somewhat to the complexity, and it is very easy to change a vehicle to -ve ground. We do have it as something we'd like to include, hopefully once we have a more certain path forward with the basic circuit design we'll know whether this is something easily attainable, or not.
Otherwise, just as a comment on earlier discussions, although it's not a design goal it should be entirely possible to use this to switch the fields. As I see it you'd just put the topside of the field winding at the source leg of the switching FET and carry on. It'd need someone to experiment with that, but certainly the FET should be entirely capable of switching the requisite current.
Luke.
-
jeff10049
- Posts: 21
- Joined: Mon Mar 15, 2021 2:01 am
- First Name: jeffrey
- Last Name: spear
- * REQUIRED* Type and Year of Model Ts owned: 1919 depot
- Location: bend oregon
- Board Member Since: 2021
Re: A $20 (or less!) DIY regulator, and other issues
While in theory, the 311 should drive the gate I have found that I often need a dedicated gate driver. And 100% agree on oscillation possibility. I always try to keep this stuff simple and then end up with 27 components I never wanted
I have a spare Tektronix 465 scope but not sure shipping would be worth it.
-
Luke
Topic author - Posts: 617
- Joined: Fri Dec 13, 2019 1:04 am
- First Name: Luke
- Last Name: P
- * REQUIRED* Type and Year of Model Ts owned: 1926
- Location: New Zealand
Re: A $20 (or less!) DIY regulator, and other issues
Jeff,
Kind of you to offer the 'scope, thanks, but yes the postage would be exorbitant. I'm not completely without a resource, it's 'just' my good 100MHZ storage unit that decided to go bang of its own volition (idling on the bench, unconnected to anything).
We (Mike, John and I) have been talking through and trialling various things. You're quite correct, the fight between what one should do with regard to design and the requisite component count, vs what one wants to use can be fraught. With luck the end solution will meet in the middle somewhere.
No doubt Mike and John will drop in to talk about what they've been doing (not a secret to say it's been a lot of work!), but for me I can now report that my prototype is working properly, albeit I need to test further with a good battery - the one I'd been using is rather old and exhibiting some odd characteristics. If nothing else the FET is now operating at the cool end of its range.
Probably no point in publishing circuits at this point as they're very much in experimental mode and will be sure to change, and overall there's still a long way to go, but some positive progress is being made.
Luke.
Kind of you to offer the 'scope, thanks, but yes the postage would be exorbitant. I'm not completely without a resource, it's 'just' my good 100MHZ storage unit that decided to go bang of its own volition (idling on the bench, unconnected to anything).
We (Mike, John and I) have been talking through and trialling various things. You're quite correct, the fight between what one should do with regard to design and the requisite component count, vs what one wants to use can be fraught. With luck the end solution will meet in the middle somewhere.
No doubt Mike and John will drop in to talk about what they've been doing (not a secret to say it's been a lot of work!), but for me I can now report that my prototype is working properly, albeit I need to test further with a good battery - the one I'd been using is rather old and exhibiting some odd characteristics. If nothing else the FET is now operating at the cool end of its range.
Probably no point in publishing circuits at this point as they're very much in experimental mode and will be sure to change, and overall there's still a long way to go, but some positive progress is being made.
Luke.
-
MichaelPawelek
- Posts: 712
- Joined: Sun Jan 06, 2019 2:01 pm
- First Name: Michael
- Last Name: Pawelek
- * REQUIRED* Type and Year of Model Ts owned: 1919 Touring, 1925 Coupe
- Location: Brookshire, Texas
- Board Member Since: 1999
Re: A $20 (or less!) DIY regulator, and other issues
Is the John Regan unit patented or is there some type of copyright? Why start from scratch when it can be copied as long as it is legal to do so. Does anyone know the facts?
-
Luke
Topic author - Posts: 617
- Joined: Fri Dec 13, 2019 1:04 am
- First Name: Luke
- Last Name: P
- * REQUIRED* Type and Year of Model Ts owned: 1926
- Location: New Zealand
Re: A $20 (or less!) DIY regulator, and other issues
Michael,
I don't know the answer to your question regarding other designs and patenting, however in terms of 'why start from scratch'; we're just going through a fairly normal concept/design/prototype cycle here at present. To do this we've started with JohnH's published design, using a comparator. Already we've gone through several iterations of John's original circuit, and it's possible we could trial something quite different with other IC's at some stage. We're doing this in order to try and produce a reliable regulator for the T generator, and by going through this process it's possible we could end up with something 'better' than other units.
FYI during this sort of development it's usual to refer to manufacturers data and sometimes app notes for various components, including IC's. If we should end up with something similar to someone else's unit it would likely be due to the fact that there's generally only a few limited methods available for these things to work, and during the refinement phase it wouldn't be unusual to end up going a similar path to others in order to achieve a certain goal.
Time will tell where we end up with the design, but one perhaps one other difference or input here is that we're not looking at personally profiting from this. This is a community design, it will be free for all to use, and one of the goals is that should be as universal as possible - this could well mean a different design criteria and outcome compared to a commercial unit. An example of this is that we've said this should be a multi-voltage unit, something that to the best of my knowledge isn't available elsewhere.
HTH, Luke.
I don't know the answer to your question regarding other designs and patenting, however in terms of 'why start from scratch'; we're just going through a fairly normal concept/design/prototype cycle here at present. To do this we've started with JohnH's published design, using a comparator. Already we've gone through several iterations of John's original circuit, and it's possible we could trial something quite different with other IC's at some stage. We're doing this in order to try and produce a reliable regulator for the T generator, and by going through this process it's possible we could end up with something 'better' than other units.
FYI during this sort of development it's usual to refer to manufacturers data and sometimes app notes for various components, including IC's. If we should end up with something similar to someone else's unit it would likely be due to the fact that there's generally only a few limited methods available for these things to work, and during the refinement phase it wouldn't be unusual to end up going a similar path to others in order to achieve a certain goal.
Time will tell where we end up with the design, but one perhaps one other difference or input here is that we're not looking at personally profiting from this. This is a community design, it will be free for all to use, and one of the goals is that should be as universal as possible - this could well mean a different design criteria and outcome compared to a commercial unit. An example of this is that we've said this should be a multi-voltage unit, something that to the best of my knowledge isn't available elsewhere.
HTH, Luke.
-
TXGOAT2
- Posts: 8040
- Joined: Sun Feb 14, 2021 10:08 pm
- First Name: Pat
- Last Name: McNallen
- * REQUIRED* Type and Year of Model Ts owned: 1926-7 roadster
- Location: Graham, Texas
- Board Member Since: 2021
Re: A $20 (or less!) DIY regulator, and other issues
There are only a limited number of electrical effects, and thus only about 5 (?) basic types of devices that utilize these effects. Electronic devices such as ICs contain various numbers and combinations of these basic devices, and electronic appliances of every sort contain various numbers and combinations of ICs and discrete devices. AM radios, for instance, all have basic similarities, no matter who designed a particular set, and that's true of any electronic device. I think you'd have to manufacture and sell an EXACT copy of an existing device, perhaps under a specific trademarked name, to be infringing on anyone else's domain.
-
TXGOAT2
- Posts: 8040
- Joined: Sun Feb 14, 2021 10:08 pm
- First Name: Pat
- Last Name: McNallen
- * REQUIRED* Type and Year of Model Ts owned: 1926-7 roadster
- Location: Graham, Texas
- Board Member Since: 2021
Re: A $20 (or less!) DIY regulator, and other issues
Given the wide variety of low-current mobile devices, assorted LED lighting, navigation aids, and entertainment devices in wide use today that operate across a range of voltages from 1.5 to 12 VDC, I think a multi-voltage regulator with reversible ground polarity would be very desireable, if it could be done economically. I have a couple of cheap, low amp battery chargers that can be attached to 6 or 12 volt batteries without any switching or adjusting being necessary. They claim to accomodate regular lead acid, gel, and LiFe batteries, and they seem to work very well.
-
Allan
- Posts: 6983
- Joined: Sun Jan 06, 2019 7:21 pm
- First Name: Allan
- Last Name: Bennett
- * REQUIRED* Type and Year of Model Ts owned: 1912 van, 1917 shooting brake, 1929 roadster buckboard, 1924 tourer, 1925 barn find buckboard, 1925 D &F wide body roadster, 1927LHD Tudor sedan.
- Location: Gawler, Australia
Re: A $20 (or less!) DIY regulator, and other issues
When you guys get it all together, in a package which fits into an original cut-out, and I can just fit it in place of the original cut out like the John Reagan unit, just holler. I am sure others would like one too. If it takes all this technical jargon, specs, etc. to achieve this, go for it. I am in awe of you all.
Allan from down under.
Allan from down under.
-
TXGOAT2
- Posts: 8040
- Joined: Sun Feb 14, 2021 10:08 pm
- First Name: Pat
- Last Name: McNallen
- * REQUIRED* Type and Year of Model Ts owned: 1926-7 roadster
- Location: Graham, Texas
- Board Member Since: 2021
Re: A $20 (or less!) DIY regulator, and other issues
A 6 volt regulating device that would fit in the cutout can would be nice, but I'd also appreciate a device that could be remote mounted. Remote mounting would lessen size restrictions and possible issues with heat. A device that could provide fully-regulated charging for a regular T 6 volt starting/ignition battery as well as for a smaller, auxilliary 12 volt battery to supply LED lighting and charge phones, etc and provide a power supply for Garmin-type navigation/speedometer/odometer devices would be nice. I doubt that all of that would fit in the can, but it would be very convenient to have. I wonder if an XM satellite receiver would be affected by the Model T ignition system? I know for a fact that they are NOT affected by the very heavy RF interference from high power oilfield downhole pump variable speed drives. Those things can light up miles of powerlines with very strong radiated RF. AM radio is useless anywhere near them. Even strong local stations are blanked out by the noise.
Last edited by TXGOAT2 on Wed Dec 15, 2021 10:34 am, edited 1 time in total.
-
Allan
- Posts: 6983
- Joined: Sun Jan 06, 2019 7:21 pm
- First Name: Allan
- Last Name: Bennett
- * REQUIRED* Type and Year of Model Ts owned: 1912 van, 1917 shooting brake, 1929 roadster buckboard, 1924 tourer, 1925 barn find buckboard, 1925 D &F wide body roadster, 1927LHD Tudor sedan.
- Location: Gawler, Australia
Re: A $20 (or less!) DIY regulator, and other issues
Gee Pat, maybe they could build in an indicator can that would work with LED bulbs without the need for balance resistors in each side of the circuit.
. I have been labouring under the mistaken thought that the purpose of the thing was to replace an unreliable electro-mechanical cut out, thus protecting the T generrator and the battery it was meant to charge.
Allan from down under.
Allan from down under.
-
Rod Petrie
- Posts: 88
- Joined: Sun Jun 16, 2019 10:44 am
- First Name: Rod
- Last Name: Petrie
- * REQUIRED* Type and Year of Model Ts owned: 1926 TT
- Location: Thedford, Ne
Re: A $20 (or less!) DIY regulator, and other issues
I talked to John Reagan about a month ago. I don't know about a patent but he is bound by a non-compete agreement. But since Fun Projects is not making the regulator I wonder about any legalities. What about contacting Fun Projects and see if they are willing to sell, give, donate John's plans back to him or someone else? John is not interested in manufacturing again. He said the first one he made (20 years ago) is on his car and still working great. Or obtain a FP regulator and use it as a template to make one similar. With a few modifications there would be no copyright infringement. It is done all the time. I hope this discussion brings about a workable unit. I too will be in line to buy one.
-
TXGOAT2
- Posts: 8040
- Joined: Sun Feb 14, 2021 10:08 pm
- First Name: Pat
- Last Name: McNallen
- * REQUIRED* Type and Year of Model Ts owned: 1926-7 roadster
- Location: Graham, Texas
- Board Member Since: 2021
Re: A $20 (or less!) DIY regulator, and other issues
A good, solid state voltage regulator that fit the can would be very nice. A "magic box" that would allow a T generator to supply clean power for the range of devices now commonly used by T drivers, as well as providing regulated 6 volt power for the original T system, would be VERY nice.
-
Luke
Topic author - Posts: 617
- Joined: Fri Dec 13, 2019 1:04 am
- First Name: Luke
- Last Name: P
- * REQUIRED* Type and Year of Model Ts owned: 1926
- Location: New Zealand
Re: A $20 (or less!) DIY regulator, and other issues
Allan, fitting the resultant unit within a cutout shell is a design goal.
Pat, there's also no reason why you couldn't mount a regulator elsewhere, it doesn't have to be inside a cutout shell. If you want 12V from 6V there are already various 'boost converters' inexpensively obtainable that will nicely do the job and power most of what you describe. FYI a number of LED lamps will work ok at 6V, or you could just use a 12V battery for your T
Rod, thanks for the information, I suspected that would be the case - we call it 'restraint of trade' here (which is legally dubious and rarely used nowadays, if at all, but that's another story). You will see I'd responded earlier to Michael's question about reproducing an existing design, also I understand the present owners of John R's design have been contacted.
More information on that may follow, but suffice to say we're continuing with the design and prototyping in the back room as it were. John H has a working unit that's going on his car for testing today, I've been out to look at Adrian's generator test stand and have made up different unit, and Mike has been checking out the designs in SPICE.
A lot of this is quite technical discussion so it's not appeared on the forum, hopefully there'll be a full update soon.
Luke.
Pat, there's also no reason why you couldn't mount a regulator elsewhere, it doesn't have to be inside a cutout shell. If you want 12V from 6V there are already various 'boost converters' inexpensively obtainable that will nicely do the job and power most of what you describe. FYI a number of LED lamps will work ok at 6V, or you could just use a 12V battery for your T
Rod, thanks for the information, I suspected that would be the case - we call it 'restraint of trade' here (which is legally dubious and rarely used nowadays, if at all, but that's another story). You will see I'd responded earlier to Michael's question about reproducing an existing design, also I understand the present owners of John R's design have been contacted.
More information on that may follow, but suffice to say we're continuing with the design and prototyping in the back room as it were. John H has a working unit that's going on his car for testing today, I've been out to look at Adrian's generator test stand and have made up different unit, and Mike has been checking out the designs in SPICE.
A lot of this is quite technical discussion so it's not appeared on the forum, hopefully there'll be a full update soon.
Luke.
-
JohnH
- Posts: 374
- Joined: Sun Jan 06, 2019 6:57 pm
- First Name: John
- Last Name: Hunter
- * REQUIRED* Type and Year of Model Ts owned: 1926 Geelong Tourer
- Location: Blue Mountains, Australia
- Board Member Since: 2002
- Contact:
Re: A $20 (or less!) DIY regulator, and other issues
Allan, something along those lines has been done, but admittedly it's not just a plug in unit to take place of a 2 or 3 pin flasher can https://www.cool386.com/flasher/flasher.htm
-
JohnH
- Posts: 374
- Joined: Sun Jan 06, 2019 6:57 pm
- First Name: John
- Last Name: Hunter
- * REQUIRED* Type and Year of Model Ts owned: 1926 Geelong Tourer
- Location: Blue Mountains, Australia
- Board Member Since: 2002
- Contact:
Re: A $20 (or less!) DIY regulator, and other issues
Just a quick update for the technical minded following this thread. I've created three videos outlining the development of the unit which I will test on the car later today. They can be seen here https://www.youtube.com/watch?v=lO1u9mmLutk&t=1s
https://www.youtube.com/watch?v=pvCaxiRmzKM
https://www.youtube.com/watch?v=H1PyqnpTBdU
https://www.youtube.com/watch?v=pvCaxiRmzKM
https://www.youtube.com/watch?v=H1PyqnpTBdU
-
JohnH
- Posts: 374
- Joined: Sun Jan 06, 2019 6:57 pm
- First Name: John
- Last Name: Hunter
- * REQUIRED* Type and Year of Model Ts owned: 1926 Geelong Tourer
- Location: Blue Mountains, Australia
- Board Member Since: 2002
- Contact:
Re: A $20 (or less!) DIY regulator, and other issues
Today was the first test of the prototype in the car, and I'm pleased to report the prototype regulator is working very well so far. There seems to be no problem with ignition interference. Obviously, something that's to be put into production needs a few changes - fitting it into a cutout case being one priority. But, I'm very happy with the comparator method of shunt regulation. Here is the video of it operating https://youtu.be/gg1xN2KBOtg
-
John E. Guitar
- Posts: 530
- Joined: Sun Jan 06, 2019 2:52 pm
- First Name: John
- Last Name: Guitar
- * REQUIRED* Type and Year of Model Ts owned: 1926 Touring, 1924 Tourer
- Location: Ulladulla
- Board Member Since: 2012
Re: A $20 (or less!) DIY regulator, and other issues
JohnH, that looks promising but rather than a voltage reference LED would it be possible to have a few Nixie tubes displaying real-time data?
It wouldn't be era-correct but would definitley outclass the competition!
It wouldn't be era-correct but would definitley outclass the competition!
-
TRDxB2
- Posts: 6455
- Joined: Tue Jan 08, 2019 4:56 pm
- First Name: Frank
- Last Name: Brandi
- * REQUIRED* Type and Year of Model Ts owned: Speedsters (1919 w 1926 upgrades), 1926 (Ricardo Head)
- Location: Moline IL
- Board Member Since: 2018
Re: A $20 (or less!) DIY regulator, and other issues
Very good explanations of the circuitry. One of the stories about the Fun-Projects VR not being made was that one of the components was no longer available back then. I had copied the VR diagram (blue background) off the internet in March 2019 and checked the components. The issue then was that the MOSFET component STP60NE06-16 was not being produced. Don't have enough knowledge to determine a replacement and easily confused by suffixes. I checked again and it appears that substitutes are available. I tried checking the other components and found LM393, BC547 and BC557. Couldn't determine the # for MBR304100CT (?? I think that's what is on the new diagram).JohnH wrote: ↑Wed Dec 15, 2021 5:41 pmJust a quick update for the technical minded following this thread. I've created three videos outlining the development of the unit which I will test on the car later today. They can be seen here https://www.youtube.com/watch?v=lO1u9mmLutk&t=1s
https://www.youtube.com/watch?v=pvCaxiRmzKM
https://www.youtube.com/watch?v=H1PyqnpTBdU
The point I'm trying to make is that the final design needs to insure available components and the diagram may need to be updated down the road as these components become obsolete or other methods become available. Not everyone has all the skills and knowledge needed. So once the design is complete - who will make them. Given a kit (schematic and package of components) I pretty sure I would be able to put one together. If I have to order the components I can easily get lost - see attached. Note too that the BC557 replacement 2N3906 has different pin out positions.
Thank you guys for doing this !
The past is a great place and I don't want to erase it or to regret it, but I don't want to be its prisoner either.
Mick Jagger
Mick Jagger
-
Luke
Topic author - Posts: 617
- Joined: Fri Dec 13, 2019 1:04 am
- First Name: Luke
- Last Name: P
- * REQUIRED* Type and Year of Model Ts owned: 1926
- Location: New Zealand
Re: A $20 (or less!) DIY regulator, and other issues
Frank,
Such a regulator is fairly tolerant of design changes, but in any event uses extremely common components. I doubt there'd be supply issues for many years to come.
I'm using an IRF3205 (HEXFET) for the current switching, these are reasonably common but there are plenty of others that would do as well. The bipolars are not critical, and the LM393N should be fine.
Having said that bear in mind this is quite early on in the prototyping phase, so the ultimate design could change - particularly given John E wants an output for the Nixie's he has fitted to his dash
Luke.
Such a regulator is fairly tolerant of design changes, but in any event uses extremely common components. I doubt there'd be supply issues for many years to come.
I'm using an IRF3205 (HEXFET) for the current switching, these are reasonably common but there are plenty of others that would do as well. The bipolars are not critical, and the LM393N should be fine.
Having said that bear in mind this is quite early on in the prototyping phase, so the ultimate design could change - particularly given John E wants an output for the Nixie's he has fitted to his dash
Luke.
-
TXGOAT2
- Posts: 8040
- Joined: Sun Feb 14, 2021 10:08 pm
- First Name: Pat
- Last Name: McNallen
- * REQUIRED* Type and Year of Model Ts owned: 1926-7 roadster
- Location: Graham, Texas
- Board Member Since: 2021
Re: A $20 (or less!) DIY regulator, and other issues
What is a Nixie? Do they bite?
-
TRDxB2
- Posts: 6455
- Joined: Tue Jan 08, 2019 4:56 pm
- First Name: Frank
- Last Name: Brandi
- * REQUIRED* Type and Year of Model Ts owned: Speedsters (1919 w 1926 upgrades), 1926 (Ricardo Head)
- Location: Moline IL
- Board Member Since: 2018
Re: A $20 (or less!) DIY regulator, and other issues
I realize its early, just pointing out that gathering components can be a confusing for us novices. Perhaps another section can be added to the Forum under Photos and Other Topics for such things as this and (Bolt List, Cotter Pins, DIY Tools etc)Luke wrote: ↑Thu Dec 16, 2021 5:40 amFrank,
Such a regulator is fairly tolerant of design changes, but in any event uses extremely common components. I doubt there'd be supply issues for many years to come.
I'm using an IRF3205 (HEXFET) for the current switching, these are reasonably common but there are plenty of others that would do as well. The bipolars are not critical, and the LM393N should be fine.
Having said that bear in mind this is quite early on in the prototyping phase, so the ultimate design could change - particularly given John E wants an output for the Nixie's he has fitted to his dash![]()
Luke.
Also, I was thinking of a display as well so one could set the voltage and a switch to see whats being input and output. NO Knob or on/off. Reason not everyone has equipment to measure what they did
Possible overkill: would an external box be an issue for judging starter cars (not for me). could the box be connected/disconnected have its own cut-out function and still work with an existing functioning cutout, solenoid or diode ?
The past is a great place and I don't want to erase it or to regret it, but I don't want to be its prisoner either.
Mick Jagger
Mick Jagger
-
Luke
Topic author - Posts: 617
- Joined: Fri Dec 13, 2019 1:04 am
- First Name: Luke
- Last Name: P
- * REQUIRED* Type and Year of Model Ts owned: 1926
- Location: New Zealand
Re: A $20 (or less!) DIY regulator, and other issues
Frank,
As I recall a Nixie tube needed something like 150V to operate, so yes it could bite
It's quite possible the final design will not require any adjustment, however you could easily incorporate a display and adjustment if you wanted - this is an open-source project and thus available to use and make any alterations to that you desire
Luke.
As I recall a Nixie tube needed something like 150V to operate, so yes it could bite
It's quite possible the final design will not require any adjustment, however you could easily incorporate a display and adjustment if you wanted - this is an open-source project and thus available to use and make any alterations to that you desire
Luke.
-
John E. Guitar
- Posts: 530
- Joined: Sun Jan 06, 2019 2:52 pm
- First Name: John
- Last Name: Guitar
- * REQUIRED* Type and Year of Model Ts owned: 1926 Touring, 1924 Tourer
- Location: Ulladulla
- Board Member Since: 2012
Re: A $20 (or less!) DIY regulator, and other issues
Nixie tubes do bite if you're careless, but less than a Model T coil.
There's a bit of background here:
https://spectrum.ieee.org/nixie-tube
There's a bit of background here:
https://spectrum.ieee.org/nixie-tube
-
John Housego
- Posts: 30
- Joined: Wed Jan 16, 2019 4:44 pm
- First Name: John
- Last Name: Housego
- * REQUIRED* Type and Year of Model Ts owned: 1925 Tourer
- Location: Aylesbury Bucks UK
- Board Member Since: 2007
Re: A $20 (or less!) DIY regulator, and other issues
Hello folks, I have just been told about this thread by a friend but have constructed similar John H design using the LM393 as a proto type and been playing with it on the bench using an SLA battery and power supply current limited it works very well but the MOSFET gets quite hot I think good heat sinking will be needed. Not tried this in the T yet but hope to soon. John
-
Luke
Topic author - Posts: 617
- Joined: Fri Dec 13, 2019 1:04 am
- First Name: Luke
- Last Name: P
- * REQUIRED* Type and Year of Model Ts owned: 1926
- Location: New Zealand
Re: A $20 (or less!) DIY regulator, and other issues
John,
It's not clear which of John's designs you've used, but I don't see any bipolar transistors on your board? This suggests it could be an earlier iteration?
I've been using an LM311, direct out to the switching FET and have at various stages had that FET rather warmer than it should be. There are various possibilities as to why that could occur, but it may well be due to operating in the knee of the VGS curve, meaning somewhat higher RDS(on) than is desirable.
You could check this by looking at the gate voltage during switching with a multimeter, or preferably a 'scope that'd also give you an idea of how well it's switching. If the gate voltage is too low for the FET you're using you could end up with a similar issue to what you describe - or if it's taking off for some reason.
The bipolars that John later added assist with switching the FET, it may be that you could check out his last circuit and update yours to accommodate them (and the caps etc) - it could well address the problem for you. If you do this and it fixes it please let us know; the FET should run fairly cool (that is assuming the unit is operating properly and the FET's rated RDS(on) is low).
Aside from that I've just removed a TL494 from an old PC PSU and intend to trial that as an input to my existing FET/schotty pair. I'd always thought it could make a good inexpensive regulator for the T, so while we're going through this design/trialling process I figured I'd give it a go. Time will tell if it proves to be of any use.
Luke.
It's not clear which of John's designs you've used, but I don't see any bipolar transistors on your board? This suggests it could be an earlier iteration?
I've been using an LM311, direct out to the switching FET and have at various stages had that FET rather warmer than it should be. There are various possibilities as to why that could occur, but it may well be due to operating in the knee of the VGS curve, meaning somewhat higher RDS(on) than is desirable.
You could check this by looking at the gate voltage during switching with a multimeter, or preferably a 'scope that'd also give you an idea of how well it's switching. If the gate voltage is too low for the FET you're using you could end up with a similar issue to what you describe - or if it's taking off for some reason.
The bipolars that John later added assist with switching the FET, it may be that you could check out his last circuit and update yours to accommodate them (and the caps etc) - it could well address the problem for you. If you do this and it fixes it please let us know; the FET should run fairly cool (that is assuming the unit is operating properly and the FET's rated RDS(on) is low).
Aside from that I've just removed a TL494 from an old PC PSU and intend to trial that as an input to my existing FET/schotty pair. I'd always thought it could make a good inexpensive regulator for the T, so while we're going through this design/trialling process I figured I'd give it a go. Time will tell if it proves to be of any use.
Luke.
-
JohnH
- Posts: 374
- Joined: Sun Jan 06, 2019 6:57 pm
- First Name: John
- Last Name: Hunter
- * REQUIRED* Type and Year of Model Ts owned: 1926 Geelong Tourer
- Location: Blue Mountains, Australia
- Board Member Since: 2002
- Contact:
Re: A $20 (or less!) DIY regulator, and other issues
John, just to avoid any confusion, the circuit I'm using in the car is this one https://www.cool386.com/ford_regulator/ ... al_cct.jpg
I have probably run the circuit in the car for about an hour now, and so far it's doing everything I hoped.
The earlier circuits and development are described in the rest of the article https://www.cool386.com/ford_regulator/ ... lator.html
None of the earlier circuits are recommended, but are shown merely to illustrate the stages of development.
I haven't had any problem with the MOSFET running hot, (I was using the same size heatsink as you have during development) and it would suggest one of the issues that Luke had mentioned.
We will be very interested to know of the performance of your unit once you sort out the overheating problem.
I have probably run the circuit in the car for about an hour now, and so far it's doing everything I hoped.
The earlier circuits and development are described in the rest of the article https://www.cool386.com/ford_regulator/ ... lator.html
None of the earlier circuits are recommended, but are shown merely to illustrate the stages of development.
I haven't had any problem with the MOSFET running hot, (I was using the same size heatsink as you have during development) and it would suggest one of the issues that Luke had mentioned.
We will be very interested to know of the performance of your unit once you sort out the overheating problem.
-
Luke
Topic author - Posts: 617
- Joined: Fri Dec 13, 2019 1:04 am
- First Name: Luke
- Last Name: P
- * REQUIRED* Type and Year of Model Ts owned: 1926
- Location: New Zealand
TL494
As we're still going through an early design stage I thought it would be worth trying an IC I've had an eye on for some time. This is the TL494 that's present in many PC power supplies around the world, and is intended to work as a switch mode PWM (pulse width modulation) control chip.
I tend to use old PSU's for various bits 'n pieces, they often have handy heatsinks, nice hookup wire, useful capacitors and high-current Schottky diodes amongst other things. I've been using one of the Schottky's in my regulator testing here, and given there was a 494 on the same board I got the Schottky from I thought I might as well grab that as well and see if it could be persuaded to work as a suitable regulator for the T, similar to how JohnH's circuit works (but with one or two differences - more on that in a later post).
In looking at the data sheet for this IC it seemed to me that one could get a regulator operational with a minimal component count, and that it should produce a suitable (settable frequency) PWM output for feeding the shunt MOSFET. Additionally there are two transistor outputs, each capable of sinking ~500mA, meaning it should be possible to avoid the need for a driver stage.
So, I've taken the recycled IC and derived an operating circuit for it. In testing on the bench here the pulse width is nicely changing as the sense voltage changes within a band set by a capacitor. Below that band the output simply stops, above that the pulse width is around 85%.
While I've been initially trialling this at 12V the IC appeared to operate somewhat below it's rated 7V minimum. While one shouldn't necessarily rely on it this could be useful because it means we may be able to use it as is without any need to raise its supply voltage.
My reasoning here is that with the schottky in cct (let's say 0.3V drop), the generator voltage would be around 7.1-7.2V, assuming a desired (6V) battery float voltage of 6.8V. If we then supplied the regulator from the generator, using another Schottky and capacitor, this might be sufficient for it to run happily. To some extent much below that doesn't matter as we don't need to regulate at that point, and from what I see at this stage it just completely stops below a certain supply voltage anyway.
Obviously this is not an issue for 8V and 12V regulation, and I'll need to do some more investigation, but at this point it looks promising - possibly for all voltages.
Luke.
I tend to use old PSU's for various bits 'n pieces, they often have handy heatsinks, nice hookup wire, useful capacitors and high-current Schottky diodes amongst other things. I've been using one of the Schottky's in my regulator testing here, and given there was a 494 on the same board I got the Schottky from I thought I might as well grab that as well and see if it could be persuaded to work as a suitable regulator for the T, similar to how JohnH's circuit works (but with one or two differences - more on that in a later post).
In looking at the data sheet for this IC it seemed to me that one could get a regulator operational with a minimal component count, and that it should produce a suitable (settable frequency) PWM output for feeding the shunt MOSFET. Additionally there are two transistor outputs, each capable of sinking ~500mA, meaning it should be possible to avoid the need for a driver stage.
So, I've taken the recycled IC and derived an operating circuit for it. In testing on the bench here the pulse width is nicely changing as the sense voltage changes within a band set by a capacitor. Below that band the output simply stops, above that the pulse width is around 85%.
While I've been initially trialling this at 12V the IC appeared to operate somewhat below it's rated 7V minimum. While one shouldn't necessarily rely on it this could be useful because it means we may be able to use it as is without any need to raise its supply voltage.
My reasoning here is that with the schottky in cct (let's say 0.3V drop), the generator voltage would be around 7.1-7.2V, assuming a desired (6V) battery float voltage of 6.8V. If we then supplied the regulator from the generator, using another Schottky and capacitor, this might be sufficient for it to run happily. To some extent much below that doesn't matter as we don't need to regulate at that point, and from what I see at this stage it just completely stops below a certain supply voltage anyway.
Obviously this is not an issue for 8V and 12V regulation, and I'll need to do some more investigation, but at this point it looks promising - possibly for all voltages.
Luke.
-
A Whiteman
- Posts: 1181
- Joined: Sun Jan 06, 2019 3:36 pm
- First Name: Adrian
- Last Name: Whiteman
- * REQUIRED* Type and Year of Model Ts owned: 1926 TT, 1923 Colonial Roadster, 1924 'Bullnose' Morris, 1925 'Bullnose' Morris, 1936 JD AR
- Location: South Island, New Zealand
Re: A $20 (or less!) DIY regulator, and other issues
Yep, the Bolt chart is already there: https://mtfca.com/phpBB3/app.php/gallery/album/195Perhaps another section can be added to the Forum under Photos and Other Topics for such things as this and (Bolt List, Cotter Pins, DIY Tools etc)
-
Luke
Topic author - Posts: 617
- Joined: Fri Dec 13, 2019 1:04 am
- First Name: Luke
- Last Name: P
- * REQUIRED* Type and Year of Model Ts owned: 1926
- Location: New Zealand
Re: A $20 (or less!) DIY regulator, and other issues
Are we going to see a photograph of the great Singer generator test bed Mr W?
-
Luke
Topic author - Posts: 617
- Joined: Fri Dec 13, 2019 1:04 am
- First Name: Luke
- Last Name: P
- * REQUIRED* Type and Year of Model Ts owned: 1926
- Location: New Zealand
TL494 experimental cct
For those interested in the TL494 I've been working with here are some pics of it in operation, and a rudimentary circuit diagram.
Reasons for trialling this IC include that it is readily obtainable, inexpensive, and it contains everything we need to accurately regulate the generator output - including a voltage reference, PWM control (with included oscillator), two error amps, two output transistors settable for single-ended or push-pull, and it appears to (specifically) lockout on undervoltage.
Where it's at presently is that I've made up a breadboard circuit and have been experimenting with different configurations of it switching the gate input of an IRF3205 in shunt across the output of a bench PSU, via a 50W bulb. At this stage I'm pleased with the way it appears to operate, it regulates well within a 100-150mV range and it's stable in operation. Moreover it neatly drops out completely if the input voltage falls below about 6.2V.
The latter is important for 6V operation because it means we should be able to run it directly from the generator without the need for incorporating any boost. On the downside it means (as I see it) that it's probably not ok to utilise simple push-pull because (without a gate to ground resistor) it leaves the gate in an indeterminate state. As a result I've just paralleled the transistors in an emitter-follower configuration, feeding the IRF3205 with a 390 ohm to ground, so that when the 494 switches off so does the MOSFET.
Once the voltage from the generator (bench supply) rises sufficiently the 494 starts operating again, and if the level rises further to the set voltage it begins to modulate the output transistors nicely, effectively [shunt] regulating the output to the battery.
I need to reiterate that this is an experimental design, I show it here for interest and in case any technical type would like to assist by trialling it themselves, but it's really not ready for prime time yet as there may be significant mistakes or issues yet uncovered! Certainly it needs to be tested on a car before going much further.
The two photos show firstly a trace from the 494 output to the 3205 gate while it's regulating, and secondly the (rather messy) setup on the bench. To the left is the PSU, the breadboard is in the middle (with both JohnH's comparator and this PWM circuit installed), and to the right is a 6V battery made up of a couple of large LifePO4 cells. The meters are showing battery and [regulated] 'generator' voltage.
In another post I'll go over some operational differences between this and JohnH's regulator.
Luke.
Reasons for trialling this IC include that it is readily obtainable, inexpensive, and it contains everything we need to accurately regulate the generator output - including a voltage reference, PWM control (with included oscillator), two error amps, two output transistors settable for single-ended or push-pull, and it appears to (specifically) lockout on undervoltage.
Where it's at presently is that I've made up a breadboard circuit and have been experimenting with different configurations of it switching the gate input of an IRF3205 in shunt across the output of a bench PSU, via a 50W bulb. At this stage I'm pleased with the way it appears to operate, it regulates well within a 100-150mV range and it's stable in operation. Moreover it neatly drops out completely if the input voltage falls below about 6.2V.
The latter is important for 6V operation because it means we should be able to run it directly from the generator without the need for incorporating any boost. On the downside it means (as I see it) that it's probably not ok to utilise simple push-pull because (without a gate to ground resistor) it leaves the gate in an indeterminate state. As a result I've just paralleled the transistors in an emitter-follower configuration, feeding the IRF3205 with a 390 ohm to ground, so that when the 494 switches off so does the MOSFET.
Once the voltage from the generator (bench supply) rises sufficiently the 494 starts operating again, and if the level rises further to the set voltage it begins to modulate the output transistors nicely, effectively [shunt] regulating the output to the battery.
I need to reiterate that this is an experimental design, I show it here for interest and in case any technical type would like to assist by trialling it themselves, but it's really not ready for prime time yet as there may be significant mistakes or issues yet uncovered! Certainly it needs to be tested on a car before going much further.
The two photos show firstly a trace from the 494 output to the 3205 gate while it's regulating, and secondly the (rather messy) setup on the bench. To the left is the PSU, the breadboard is in the middle (with both JohnH's comparator and this PWM circuit installed), and to the right is a 6V battery made up of a couple of large LifePO4 cells. The meters are showing battery and [regulated] 'generator' voltage.
In another post I'll go over some operational differences between this and JohnH's regulator.
Luke.
-
John Housego
- Posts: 30
- Joined: Wed Jan 16, 2019 4:44 pm
- First Name: John
- Last Name: Housego
- * REQUIRED* Type and Year of Model Ts owned: 1925 Tourer
- Location: Aylesbury Bucks UK
- Board Member Since: 2007
Re: A $20 (or less!) DIY regulator, and other issues
Luke, the TL494 looks interesting with a reduced component count thanks for posting your experimental concept here. I will breadboard one up and have a play. John
-
Luke
Topic author - Posts: 617
- Joined: Fri Dec 13, 2019 1:04 am
- First Name: Luke
- Last Name: P
- * REQUIRED* Type and Year of Model Ts owned: 1926
- Location: New Zealand
Re: A $20 (or less!) DIY regulator, and other issues
John,
It'd be good to hear how you get on with it.
FYI the above diagram was a slight update to some rough sketching I was doing as I worked on the concept, I've updated it again since then and now have the two comparators in parallel (IOW tie pins 1 and 16, and 2 and 15 together), and pin 3 to ground via a 10uf cap.
The comparator change didn't really alter anything, but changes to how pin three (FB/comp) is utilised does appear to affect stability, particularly around the low voltage threshold of the circuit as a whole - which is why I'd tied it to pin 2 at one stage. At this point I've tentatively come to the conclusion that it doesn't matter all that much, and that somewhere between a 10uf-47uf cap to ground at that point is perhaps preferable.
Luke.
It'd be good to hear how you get on with it.
FYI the above diagram was a slight update to some rough sketching I was doing as I worked on the concept, I've updated it again since then and now have the two comparators in parallel (IOW tie pins 1 and 16, and 2 and 15 together), and pin 3 to ground via a 10uf cap.
The comparator change didn't really alter anything, but changes to how pin three (FB/comp) is utilised does appear to affect stability, particularly around the low voltage threshold of the circuit as a whole - which is why I'd tied it to pin 2 at one stage. At this point I've tentatively come to the conclusion that it doesn't matter all that much, and that somewhere between a 10uf-47uf cap to ground at that point is perhaps preferable.
Luke.
-
Luke
Topic author - Posts: 617
- Joined: Fri Dec 13, 2019 1:04 am
- First Name: Luke
- Last Name: P
- * REQUIRED* Type and Year of Model Ts owned: 1926
- Location: New Zealand
Re: A $20 (or less!) DIY regulator, and other issues
It's probably time to go over any significant differences between the comparator circuit that JohnH has designed, and the PWM circuit that Mike K and I have come up with (you will see Mike's version using a SG3524 several posts above).
John describes his theory of operation well on his website so there's no need to go over that in detail here, however from an operational perspective there are some things to note. Simplistically this design compares the input voltage from the generator to a standard (let's say 7V), if the voltage is above the standard it switches on the MOSFET, shunting the generator output to zero, if the voltage is below the standard it switches the MOSFET off. The addition of a resistor effectively delays the switching so that in operation what you'll see is the ammeter cycling between charge and no charge, the timing of which may vary somewhat. For various reasons the delay is needed, but the net effect is to ensure the battery isn't overcharged.
Electrically this is fine, in fact there is literature suggesting that pulse charging of batteries is beneficial, however it may be disconcerting to people used to smooth movement of their ammeter pointer.
The PWM (pulse-width-modulation) method also shunts the generator output to ground when the voltage rises to a certain level, but it does so very quickly (more than 1000X a second). As the meter needle can't keep up with switching at this rate (and nor could we see it) the practical outcome is that any movement becomes apparently smooth, particularly as the effective width of the pulse (or percentage on vs off time) infinitely varies as needed.
Again there is no issue electrically. In terms of circuit operation the added complexity of modulating the MOSFET is nicely handled by the IC in use, which also provides a stable reference standard to compare the generator voltage against. The end result of this is that there should be no more main components needed than in John's design, albeit there are more pins on the IC.
Cost-wise (in lots of 10) a LM393 comparator (JohnH) is around 7c each, a TL494 PWM control IC (Luke) is ~10c each, and a SG3524 PWM control IC (Mike) is about 15c, so there's essentially no difference there. Neither is the board design or component requirements between the different designs likely to contribute to cost differential in any meaningful way.
However if you were building a regulator from scratch at home it'd be advantageous to select a design that has minimal components or soldering required. At present as these designs are being developed it's probably a bit early to tell which of them will have the least number of components needed, but it's probably fair to say that for a 6V car the SG3524 will need a voltage doubler to supply it, whereas the LM393 doesn't, and the TL494 may not (yet to be determined on a vehicle). At 12V this issue goes away.
The ability to switch voltages (eg. 6V, 8V and 12V) should be similar between the designs, although in recent testing John has mentioned he's needed to additional components than what might have been originally considered. It's a bit early to tell whether this will ultimately be the case, but the PWM IC's should only require a change to the resistive divider, making them fairly straightforward to set.
There are other more subtle differences between the three designs discussed here, but this should cover the significant practical things that most people would notice. I should say that I write this for educative purposes, it's not intended to recommend any one design over another, although at some point if a PCB is going to be designed we should probably settle on just one.
Please chime in with any comments, especially as I have a feeling I've overlooked something!
Luke.
John describes his theory of operation well on his website so there's no need to go over that in detail here, however from an operational perspective there are some things to note. Simplistically this design compares the input voltage from the generator to a standard (let's say 7V), if the voltage is above the standard it switches on the MOSFET, shunting the generator output to zero, if the voltage is below the standard it switches the MOSFET off. The addition of a resistor effectively delays the switching so that in operation what you'll see is the ammeter cycling between charge and no charge, the timing of which may vary somewhat. For various reasons the delay is needed, but the net effect is to ensure the battery isn't overcharged.
Electrically this is fine, in fact there is literature suggesting that pulse charging of batteries is beneficial, however it may be disconcerting to people used to smooth movement of their ammeter pointer.
The PWM (pulse-width-modulation) method also shunts the generator output to ground when the voltage rises to a certain level, but it does so very quickly (more than 1000X a second). As the meter needle can't keep up with switching at this rate (and nor could we see it) the practical outcome is that any movement becomes apparently smooth, particularly as the effective width of the pulse (or percentage on vs off time) infinitely varies as needed.
Again there is no issue electrically. In terms of circuit operation the added complexity of modulating the MOSFET is nicely handled by the IC in use, which also provides a stable reference standard to compare the generator voltage against. The end result of this is that there should be no more main components needed than in John's design, albeit there are more pins on the IC.
Cost-wise (in lots of 10) a LM393 comparator (JohnH) is around 7c each, a TL494 PWM control IC (Luke) is ~10c each, and a SG3524 PWM control IC (Mike) is about 15c, so there's essentially no difference there. Neither is the board design or component requirements between the different designs likely to contribute to cost differential in any meaningful way.
However if you were building a regulator from scratch at home it'd be advantageous to select a design that has minimal components or soldering required. At present as these designs are being developed it's probably a bit early to tell which of them will have the least number of components needed, but it's probably fair to say that for a 6V car the SG3524 will need a voltage doubler to supply it, whereas the LM393 doesn't, and the TL494 may not (yet to be determined on a vehicle). At 12V this issue goes away.
The ability to switch voltages (eg. 6V, 8V and 12V) should be similar between the designs, although in recent testing John has mentioned he's needed to additional components than what might have been originally considered. It's a bit early to tell whether this will ultimately be the case, but the PWM IC's should only require a change to the resistive divider, making them fairly straightforward to set.
There are other more subtle differences between the three designs discussed here, but this should cover the significant practical things that most people would notice. I should say that I write this for educative purposes, it's not intended to recommend any one design over another, although at some point if a PCB is going to be designed we should probably settle on just one.
Please chime in with any comments, especially as I have a feeling I've overlooked something!
Luke.
-
Luke
Topic author - Posts: 617
- Joined: Fri Dec 13, 2019 1:04 am
- First Name: Luke
- Last Name: P
- * REQUIRED* Type and Year of Model Ts owned: 1926
- Location: New Zealand
Re: A $20 (or less!) DIY regulator, and other issues
And one more thing - for anyone wanting to try the TL494 design, here's an updated diagram showing how I'm using it on the bench at present:
Note that the resistor divider values (R1/R2) are simply what I had to hand and presently suit a 6V operation, in practice the pot (VR1) could be done away with, thus reducing the component count, however I find it handy at the moment.
The high-current Schottky (D2) is also what I had to hand (removed from an old PC PSU) but should be replaced with something more appropriate if you were buying a new component. Unfortunately I've got no low-current Schottky's (D1) so haven't actually trialled this, but I'd expect a 1N5819 to be fine in this position, and they are a reasonably common device - however, as with almost all the components here it's not critical to use exactly that part.
Likewise C3 and R3, which will set the PWM frequency could be anything you have available, within reason. Ideally I think you should keep the frequency between 1kHZ to 10kHZ if possible, here is the chart from the data sheet showing how to attain this:
Note that the resistor divider values (R1/R2) are simply what I had to hand and presently suit a 6V operation, in practice the pot (VR1) could be done away with, thus reducing the component count, however I find it handy at the moment.
The high-current Schottky (D2) is also what I had to hand (removed from an old PC PSU) but should be replaced with something more appropriate if you were buying a new component. Unfortunately I've got no low-current Schottky's (D1) so haven't actually trialled this, but I'd expect a 1N5819 to be fine in this position, and they are a reasonably common device - however, as with almost all the components here it's not critical to use exactly that part.
Likewise C3 and R3, which will set the PWM frequency could be anything you have available, within reason. Ideally I think you should keep the frequency between 1kHZ to 10kHZ if possible, here is the chart from the data sheet showing how to attain this:
-
Luke
Topic author - Posts: 617
- Joined: Fri Dec 13, 2019 1:04 am
- First Name: Luke
- Last Name: P
- * REQUIRED* Type and Year of Model Ts owned: 1926
- Location: New Zealand
Re: A $20 (or less!) DIY regulator, and other issues
Below are some images of a laid out PCB for the TL494 regulator design.
I've put them up here out of interest and to show the concept only. Although it is a 'proper' board and would work the circuit design is still far from complete and there's lots to talk about with regard to fitting etc - let alone which design we should go with in the first instance. Anyway you'll see the idea is to fit the regulator within a board that itself will fit into an existing cutout container. While the MOSFET is shown as sitting up it could be soldered on the other side of the board and folded back to screw to the cutout base as a heatsink. The output Schottky would sit alongside and be connected with a short wire - any comments?
Another thing that would be good to know from you is whether you use 8V in your vehicle? It's unclear how much this is actually used now, and if we didn't need to accommodate that as a 'switchable' option on the board it could simplify things somewhat. It's not that any of the designs can't do it, more about whether we need to...
Luke.
I've put them up here out of interest and to show the concept only. Although it is a 'proper' board and would work the circuit design is still far from complete and there's lots to talk about with regard to fitting etc - let alone which design we should go with in the first instance. Anyway you'll see the idea is to fit the regulator within a board that itself will fit into an existing cutout container. While the MOSFET is shown as sitting up it could be soldered on the other side of the board and folded back to screw to the cutout base as a heatsink. The output Schottky would sit alongside and be connected with a short wire - any comments?
Another thing that would be good to know from you is whether you use 8V in your vehicle? It's unclear how much this is actually used now, and if we didn't need to accommodate that as a 'switchable' option on the board it could simplify things somewhat. It's not that any of the designs can't do it, more about whether we need to...
Luke.
-
speedytinc
- Posts: 4990
- Joined: Fri Feb 12, 2021 12:24 pm
- First Name: john
- Last Name: karvaly
- * REQUIRED* Type and Year of Model Ts owned: 14/15 wide track roadster. 23 touring, 27 roadster pickup, 20ish rajo touring
- Location: orange, ca
- Board Member Since: 2020
Re: A $20 (or less!) DIY regulator, and other issues
I may be one of the few to still run 8V. A good percentage in our chapter do also. Its a way better option than 12V. This has not been an issue. I have been using heavy duty nos units from the 30's & 40's. rated 6-8V.
I think, if you could put a switch in, you would have a "universal" product. One to work 6V, 8V, or 12V.
Would this be cost or space prohibitive?
I think, if you could put a switch in, you would have a "universal" product. One to work 6V, 8V, or 12V.
Would this be cost or space prohibitive?
-
JohnH
- Posts: 374
- Joined: Sun Jan 06, 2019 6:57 pm
- First Name: John
- Last Name: Hunter
- * REQUIRED* Type and Year of Model Ts owned: 1926 Geelong Tourer
- Location: Blue Mountains, Australia
- Board Member Since: 2002
- Contact:
Re: A $20 (or less!) DIY regulator, and other issues
So far all is working well with the comparator regulator. I've taken it on several short trips and I'm already beginning to take it for granted - it just works as it should.
If anyone wants to watch an ammeter cycle for a few mins while the car is being driven, the video is here https://www.youtube.com/watch?v=IeY3cy69zpQ
Also tested it on a hot (30C) day to see if there's any over temperature problems https://www.youtube.com/watch?v=i_J3RJO5nUA&t=2s
8V and 12V versions have been bench tested with a simulated generator and work well. Two resistors need changing from the 6V design to operate at 8V, and four resistors for 12V, although two of those don't need changing, if a slightly higher standby current is acceptable. The one basic design can be configured for the required voltage using DIP switches, and this will be further investigated once a design has been settled on.
I'm now experimenting with Luke's TL494 circuit with a couple of minor modifications. On the bench it works well also - so next thing is to build up a version for in car testing.
If anyone wants to watch an ammeter cycle for a few mins while the car is being driven, the video is here https://www.youtube.com/watch?v=IeY3cy69zpQ
Also tested it on a hot (30C) day to see if there's any over temperature problems https://www.youtube.com/watch?v=i_J3RJO5nUA&t=2s
8V and 12V versions have been bench tested with a simulated generator and work well. Two resistors need changing from the 6V design to operate at 8V, and four resistors for 12V, although two of those don't need changing, if a slightly higher standby current is acceptable. The one basic design can be configured for the required voltage using DIP switches, and this will be further investigated once a design has been settled on.
I'm now experimenting with Luke's TL494 circuit with a couple of minor modifications. On the bench it works well also - so next thing is to build up a version for in car testing.
-
speedytinc
- Posts: 4990
- Joined: Fri Feb 12, 2021 12:24 pm
- First Name: john
- Last Name: karvaly
- * REQUIRED* Type and Year of Model Ts owned: 14/15 wide track roadster. 23 touring, 27 roadster pickup, 20ish rajo touring
- Location: orange, ca
- Board Member Since: 2020
Re: A $20 (or less!) DIY regulator, and other issues
FWIW coming from an electronics idiot. This project is being widely discussed . One item was in regards to the ammeter swing. I may have this wrong, but, the Fun Projects V/R cycled faster to give a steady reading & thus a constant look @ charge rate or lack of. Also would all the extra swinging lead to more ammeter wear?
-
TXGOAT2
- Posts: 8040
- Joined: Sun Feb 14, 2021 10:08 pm
- First Name: Pat
- Last Name: McNallen
- * REQUIRED* Type and Year of Model Ts owned: 1926-7 roadster
- Location: Graham, Texas
- Board Member Since: 2021
Re: A $20 (or less!) DIY regulator, and other issues
The balancing coil type gauges GM once used had a lot of twitchy movement in the needle, and they seemed to be very durable. Some meter types have better damping qualities than others.
-
John Housego
- Posts: 30
- Joined: Wed Jan 16, 2019 4:44 pm
- First Name: John
- Last Name: Housego
- * REQUIRED* Type and Year of Model Ts owned: 1925 Tourer
- Location: Aylesbury Bucks UK
- Board Member Since: 2007
Re: A $20 (or less!) DIY regulator, and other issues
Luke,
Board your layout looks promising as you say the MOSFET and D2 could be mounted on the original can base. I have an assortment of different scrap cutouts one being an original Ford the other 3 I think are reproductions but the lower area inside lip of all (see photo) is around 47.3mm so that would be the diameter board limit. Most have a central screw or rivet holding the original relay in place maybe a suitable standoff here centrally could hold the board. One other Idea is to use SMD IC for the TL494 which will reduce component space on the board. These are just ideas I am putting out there for consideration. Regards John
Board your layout looks promising as you say the MOSFET and D2 could be mounted on the original can base. I have an assortment of different scrap cutouts one being an original Ford the other 3 I think are reproductions but the lower area inside lip of all (see photo) is around 47.3mm so that would be the diameter board limit. Most have a central screw or rivet holding the original relay in place maybe a suitable standoff here centrally could hold the board. One other Idea is to use SMD IC for the TL494 which will reduce component space on the board. These are just ideas I am putting out there for consideration. Regards John
-
Luke
Topic author - Posts: 617
- Joined: Fri Dec 13, 2019 1:04 am
- First Name: Luke
- Last Name: P
- * REQUIRED* Type and Year of Model Ts owned: 1926
- Location: New Zealand
Re: A $20 (or less!) DIY regulator, and other issues
John,
Thanks for posting those photographs. Your experience mirrors mine in that no two seem to be the same, other than the can diameter.
I'd hoped there'd be some common features that'd make mounting a regulator easy, but there doesn't seem to be. I've got three here now (thanks to Chris D for the two I got yesterday) and, as with yours, at least one doesn't have a central hole. So there'll likely be some drilling required whatever we do.
Agree re SMD components, however it'd probably make it more difficult for anyone wanting to make their own regulator at home, or alter component values. No reason why we could produce designs for two different boards mind you.
FYI the concept board I put up has a diameter just on 40mm, so there's a reasonable amount of additional space available if one expanded that a little.
I was amused to read your post 'cos when I measured the cutouts here I did so in mm as well. However I then converted that to fractional inches, wondering what they'd actually been designed to back in the day, and decided it was probably 2". I was puzzled with your measurements 'cos I came up with 1 55/64" (which wouldn't have been a thing, surely?!), but then realised you'd measured the base I.D., mine had been O.D.
BTW, JohnH has been doing some work with the 494 design, from his bench testing if you're building it up it may work a little better changing the 10uf to say 33uf or 47uf, and the 100uf to 470uf - but it's yet to be trialled in practice.
Luke.
Thanks for posting those photographs. Your experience mirrors mine in that no two seem to be the same, other than the can diameter.
I'd hoped there'd be some common features that'd make mounting a regulator easy, but there doesn't seem to be. I've got three here now (thanks to Chris D for the two I got yesterday) and, as with yours, at least one doesn't have a central hole. So there'll likely be some drilling required whatever we do.
Agree re SMD components, however it'd probably make it more difficult for anyone wanting to make their own regulator at home, or alter component values. No reason why we could produce designs for two different boards mind you.
FYI the concept board I put up has a diameter just on 40mm, so there's a reasonable amount of additional space available if one expanded that a little.
I was amused to read your post 'cos when I measured the cutouts here I did so in mm as well. However I then converted that to fractional inches, wondering what they'd actually been designed to back in the day, and decided it was probably 2". I was puzzled with your measurements 'cos I came up with 1 55/64" (which wouldn't have been a thing, surely?!), but then realised you'd measured the base I.D., mine had been O.D.
BTW, JohnH has been doing some work with the 494 design, from his bench testing if you're building it up it may work a little better changing the 10uf to say 33uf or 47uf, and the 100uf to 470uf - but it's yet to be trialled in practice.
Luke.
-
TonyB
- Posts: 663
- Joined: Fri Jan 04, 2019 11:15 am
- First Name: Tony
- Last Name: Bowker
- * REQUIRED* Type and Year of Model Ts owned: 1914 touring
- Location: La Mesa, CA
- MTFCA Life Member: YES
- Board Member Since: 2005
Re: A $20 (or less!) DIY regulator, and other issues
What a neat thread. I drive my 1924 all over the place and it’s still 6 volts. Also I would like it to fit in the original can.
I suppose with surface mount components the linear shunt design might fit. One technique with leaded components is to stand them on one end which greatly reduces the necessary board area.
I prefer low tech, so am drawn to the shunt design. A few years ago I built a variable PWM module that use a low ON time for regular lights and higher ON for brighter turn signal to a bunch of leds. I made a couple of printed circuit boards and it worked well for several weeks and then failed. Eventually I found huge (>200v) spokes coming out of the generator. I spoke to Mike about the problem on his Etimer (which I love) and he admitted it was a problem.
So I’ll have a go at building what the group comes up with but there is more involved than just circuit design if we want a reliable design.
I suppose with surface mount components the linear shunt design might fit. One technique with leaded components is to stand them on one end which greatly reduces the necessary board area.
I prefer low tech, so am drawn to the shunt design. A few years ago I built a variable PWM module that use a low ON time for regular lights and higher ON for brighter turn signal to a bunch of leds. I made a couple of printed circuit boards and it worked well for several weeks and then failed. Eventually I found huge (>200v) spokes coming out of the generator. I spoke to Mike about the problem on his Etimer (which I love) and he admitted it was a problem.
So I’ll have a go at building what the group comes up with but there is more involved than just circuit design if we want a reliable design.
Tony Bowker
La Mesa, California
1914 Touring, 1915 Speedster, 1924 Coupe.
La Mesa, California
1914 Touring, 1915 Speedster, 1924 Coupe.
-
JohnH
- Posts: 374
- Joined: Sun Jan 06, 2019 6:57 pm
- First Name: John
- Last Name: Hunter
- * REQUIRED* Type and Year of Model Ts owned: 1926 Geelong Tourer
- Location: Blue Mountains, Australia
- Board Member Since: 2002
- Contact:
Re: A $20 (or less!) DIY regulator, and other issues
Somewhat coincidentally, I'm working on this very aspect of the TL494 circuit right now. It seems more critical than the LM393, with regards to the quality of its power supply, and notes in the data do pertain to this. I had hoped to start building up the prototype for in car testing this afternoon, but have hit a stumbling block with the idea of powering it off the generator, so as to eliminate a battery disconnect switch. The decoupling components for spike suppression have affected the stability and regulation. Unlike the LM393, the TL494 draws too much current to leave permanently connected to the battery, so have to find a way around this, or revert to a battery switch.
The LM393 circuit continues to work well in the car, but in terms of a single design which is adaptable between three voltages, it will need more DIP switches or resistor changes than the TL494 circuit.
-
Chris Barker
- Posts: 327
- Joined: Sun Jan 06, 2019 5:08 pm
- First Name: Chris
- Last Name: Barker
- * REQUIRED* Type and Year of Model Ts owned: 1926 Coupe
- Location: Somerset, Eng;and
Re: A $20 (or less!) DIY regulator, and other issues
Here's a simpleton's question.
I've never looked inside a cutout.
What was in there and how did it work?
Ah! I have found the answer - from Ron Patterson so it must be correct:
http://www.mtfca.com/discus/messages/82 ... 1533484078
I've never looked inside a cutout.
What was in there and how did it work?
Ah! I have found the answer - from Ron Patterson so it must be correct:
http://www.mtfca.com/discus/messages/82 ... 1533484078
-
MichaelPawelek
- Posts: 712
- Joined: Sun Jan 06, 2019 2:01 pm
- First Name: Michael
- Last Name: Pawelek
- * REQUIRED* Type and Year of Model Ts owned: 1919 Touring, 1925 Coupe
- Location: Brookshire, Texas
- Board Member Since: 1999
-
Luke
Topic author - Posts: 617
- Joined: Fri Dec 13, 2019 1:04 am
- First Name: Luke
- Last Name: P
- * REQUIRED* Type and Year of Model Ts owned: 1926
- Location: New Zealand
Re: A $20 (or less!) DIY regulator, and other issues
Thanks to those that replied regarding 8V operation, and to Robert for input on Rdiv's.
You'll recall an earlier discussion around how these regulators typically work - comparing the measured voltage against a reference standard, and changing output characteristics accordingly, depending upon whether the measured voltage is above or below the standard.
It's fairly common to use 5V as a reference value, in this case applied to one input pin on a comparator. This means that the target voltage also needs to be measured and divided via a resistor chain down to 5V and applied to another input pin so it (the comparator) can compare the two and determine its output, and ultimately what the regulator needs to do.
Each target voltage (6, 8, 12V) requires a change to the divider so that the chain will output 5V. In order to make this sort of regulator multivoltage it's necessary to find components that work well together, and provide an easy method of changing the voltage for the user.
This could be done in a number of ways such as using a dip switch, just install the necessary resistor(s), utilising a jumper lead etc. However it seems the easiest idea might be to fit all the required resistors on the PCB, and simply cut a track appropriate to the required voltage.
Below is a cct diagram showing what I mean by this, the values shown take into account the voltage drops across the two Schottky diodes (in the TL494 cct) and are designed to have the regulator supply the battery with circa 7.1, 9.1 and 14.1 V. As you'll see it uses common resistor values.
While this is shown for the TL494 cct it will also work happily with John's LM393 circuit if the reference voltage is adjusted appropriately, or alternatively a different set of resistors is used in a similar configuration.
Any comments?
Luke.
You'll recall an earlier discussion around how these regulators typically work - comparing the measured voltage against a reference standard, and changing output characteristics accordingly, depending upon whether the measured voltage is above or below the standard.
It's fairly common to use 5V as a reference value, in this case applied to one input pin on a comparator. This means that the target voltage also needs to be measured and divided via a resistor chain down to 5V and applied to another input pin so it (the comparator) can compare the two and determine its output, and ultimately what the regulator needs to do.
Each target voltage (6, 8, 12V) requires a change to the divider so that the chain will output 5V. In order to make this sort of regulator multivoltage it's necessary to find components that work well together, and provide an easy method of changing the voltage for the user.
This could be done in a number of ways such as using a dip switch, just install the necessary resistor(s), utilising a jumper lead etc. However it seems the easiest idea might be to fit all the required resistors on the PCB, and simply cut a track appropriate to the required voltage.
Below is a cct diagram showing what I mean by this, the values shown take into account the voltage drops across the two Schottky diodes (in the TL494 cct) and are designed to have the regulator supply the battery with circa 7.1, 9.1 and 14.1 V. As you'll see it uses common resistor values.
While this is shown for the TL494 cct it will also work happily with John's LM393 circuit if the reference voltage is adjusted appropriately, or alternatively a different set of resistors is used in a similar configuration.
Any comments?
Luke.
-
TonyB
- Posts: 663
- Joined: Fri Jan 04, 2019 11:15 am
- First Name: Tony
- Last Name: Bowker
- * REQUIRED* Type and Year of Model Ts owned: 1914 touring
- Location: La Mesa, CA
- MTFCA Life Member: YES
- Board Member Since: 2005
Re: A $20 (or less!) DIY regulator, and other issues
Luke, that’s a good technique which works well. Cheap folks like me will just omit the two resistors but it’s good they are there on the PCB.
When I had the electrical spike problem I use little coil, a small capacitor and a series resistor on each line. When it blew the second time, one of the little coils had gone open circuit. When I spoke to Mike about my problem at Hershey, he smiled and acknowledged the solution was not easy.
This design only has one important line connected to the generator so the solution might be easier than my lighting which had five “antennas” and a power connection. From memory the line that blew was from the brake light switch.
I suspect the existing shunt design could be assembled on a board with holes on a 0.1” grid.
When I had the electrical spike problem I use little coil, a small capacitor and a series resistor on each line. When it blew the second time, one of the little coils had gone open circuit. When I spoke to Mike about my problem at Hershey, he smiled and acknowledged the solution was not easy.
This design only has one important line connected to the generator so the solution might be easier than my lighting which had five “antennas” and a power connection. From memory the line that blew was from the brake light switch.
I suspect the existing shunt design could be assembled on a board with holes on a 0.1” grid.
Tony Bowker
La Mesa, California
1914 Touring, 1915 Speedster, 1924 Coupe.
La Mesa, California
1914 Touring, 1915 Speedster, 1924 Coupe.
-
John Housego
- Posts: 30
- Joined: Wed Jan 16, 2019 4:44 pm
- First Name: John
- Last Name: Housego
- * REQUIRED* Type and Year of Model Ts owned: 1925 Tourer
- Location: Aylesbury Bucks UK
- Board Member Since: 2007
Re: A $20 (or less!) DIY regulator, and other issues
Luke, your cutting of print would be a good solution however rather than having 2 extra resistors on the board doing nothing I personally would prefer selecting a single value for either 6v, 8v or 12v and just fitting that. Regards John
-
Luke
Topic author - Posts: 617
- Joined: Fri Dec 13, 2019 1:04 am
- First Name: Luke
- Last Name: P
- * REQUIRED* Type and Year of Model Ts owned: 1926
- Location: New Zealand
Re: A $20 (or less!) DIY regulator, and other issues
Thanks John, will bear that in mind.John Housego wrote: ↑Fri Dec 24, 2021 5:57 amLuke, your cutting of print would be a good solution however rather than having 2 extra resistors on the board doing nothing I personally would prefer selecting a single value for either 6v, 8v or 12v and just fitting that. Regards John
The cutting track thing is suggested as something that's easy for the 'average' owner to do, should they get a built-up board, but if you were making your own there's no need to add the extra resistors of course. Anyway we'll see how many responses we get before coming to a conclusion on that.
I think JohnH may have tamed the 494 and will be testing it in his T over the next short while, but in the interim a hot Sydney beach is beckoning...
Luke.
-
Luke
Topic author - Posts: 617
- Joined: Fri Dec 13, 2019 1:04 am
- First Name: Luke
- Last Name: P
- * REQUIRED* Type and Year of Model Ts owned: 1926
- Location: New Zealand
Re: A $20 (or less!) DIY regulator, and other issues
Earlier in this thread some of you indicated an interest in a field regulator.
Below is a possible circuit using the TL494. I do stress the 'possible' as I've not actually trialled it, and cannot (at least on a generator), however it should PW switch current to the field coils, inversely according to generator output voltage. The resistor divider values are set for 6V operation, but could be altered to suit whatever.
I expect that JohnH's comparator circuit should be similarly adaptable, it would be good to hear if anyone tries either out.
Although not shown a normal cutout is still required.
Luke.
Below is a possible circuit using the TL494. I do stress the 'possible' as I've not actually trialled it, and cannot (at least on a generator), however it should PW switch current to the field coils, inversely according to generator output voltage. The resistor divider values are set for 6V operation, but could be altered to suit whatever.
I expect that JohnH's comparator circuit should be similarly adaptable, it would be good to hear if anyone tries either out.
Although not shown a normal cutout is still required.
Luke.
-
JohnH
- Posts: 374
- Joined: Sun Jan 06, 2019 6:57 pm
- First Name: John
- Last Name: Hunter
- * REQUIRED* Type and Year of Model Ts owned: 1926 Geelong Tourer
- Location: Blue Mountains, Australia
- Board Member Since: 2002
- Contact:
Re: A $20 (or less!) DIY regulator, and other issues
The TL494 circuit is going to need more development. I built up a prototype which worked well on the bench, but not in the car. The higher switching frequency, combined with the generator inductance could be part of the problem. It is suffering from a low frequency oscillation. Also, some ignition interference is evident. Next thing is to try to simulate the peculiarities of in car operation more closely on the bench. The comparator regulator is still working well, and if anyone wants to build one up I think it's ready for others to try.
